欢迎来到纳米网!
首页 > 公众号文章>正文

瑞萨RL78/F25 MCU触摸应用开发:基于e2studio的详尽指南

作者

Sun Wei

嵌入式处理器事业部应用工程中心

瑞萨电子

★ 目录★

01 概述
02 RL78/F25 Target Board简介
03 基于e2studio创建触摸应用样例工程
在e2studio中创建新工程
在Smart Configurator中为新工程添加驱动程序
使用QE for Capacitive Touch开发触摸应用
添加应用代码实现LED闪烁

★ 概述★

本文包含以下主要内容

RL78/F25 Target Board简介

基于e2studio创建触摸样例工程

使用QE for Capacitive Touch开发触摸应用

触摸和LED闪烁演示

本文基于以下开发环境

1软件运行环境

802f7498-e147-11f0-8c8f-92fbcf53809c.png

硬件运行环境

80c8b496-e147-11f0-8c8f-92fbcf53809c.png

RL78/F25 Target Board简介

RL78/F25 target board(RTK7F125FPC01000BJ)

81240b52-e147-11f0-8c8f-92fbcf53809c.png81856b86-e147-11f0-8c8f-92fbcf53809c.png

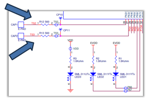
硬件运行环境搭建

硬件连接框图

82039aec-e147-11f0-8c8f-92fbcf53809c.png

基于e2studio创建触摸样例工程

在e2studio中创建RL78新工程

打开e2studio设定workspace后在菜单栏点击[File]新建RL78新工程

新建工程名称: RL78F25_TB_TOUCH_SAMPLE

825deed4-e147-11f0-8c8f-92fbcf53809c.png

选择Toolchain

V1.15.01

选择目标器件

R7F125FPL4xFB

82baaec6-e147-11f0-8c8f-92fbcf53809c.png

选择仿真器

E2 Lite(RL78)

选择Use Smart configurator

勾选

833affb8-e147-11f0-8c8f-92fbcf53809c.png

完成新工程创建

点击Finish

839b679a-e147-11f0-8c8f-92fbcf53809c.png

在Smart Configurator中为新工程添加驱动程序

RL78新工程创建完成后,默认打开Smart Configurator的Overview选项卡

83f8a8e2-e147-11f0-8c8f-92fbcf53809c.png

Smart Configurator设定

Clocks选项卡

设定VDD Setting

本例为2.7V≤VDD≤5.5V

8458b9bc-e147-11f0-8c8f-92fbcf53809c.png

System选项卡

按下图进行设定

84d26406-e147-11f0-8c8f-92fbcf53809c.png

Components选项卡

r_bsp设定

保持默认

852c0010-e147-11f0-8c8f-92fbcf53809c.png

Components选项卡

点击

85ac2268-e147-11f0-8c8f-92fbcf53809c.png

按钮

在New Component对话框中选择Capacitive Sensing Unit driver.(r_ctsu)

86051c06-e147-11f0-8c8f-92fbcf53809c.png

Components选项卡

r_ctsu设定

根据实际电路设定触摸通道

勾选TSCAP

勾选TS2

勾选TS3

按下图所示

86811360-e147-11f0-8c8f-92fbcf53809c.png86e09380-e147-11f0-8c8f-92fbcf53809c.png

Components选项卡

点击

85ac2268-e147-11f0-8c8f-92fbcf53809c.png

按钮

在New Component对话框中选择Touch Middleware.(rm_touch)

879f8b50-e147-11f0-8c8f-92fbcf53809c.png

Components选项卡

rm_touch设定

按下图所示

8801ebba-e147-11f0-8c8f-92fbcf53809c.png

Components选项卡

点击

85ac2268-e147-11f0-8c8f-92fbcf53809c.png

按钮

在New Component对话框中选择Ports

88b0b41a-e147-11f0-8c8f-92fbcf53809c.png

Components选项卡

Ports设定

用于驱动User LED

按右图所示

890f4e44-e147-11f0-8c8f-92fbcf53809c.png

Components选项卡

确认r_bsp

Initialization of peripheral functions by Code Generator/Smart Configurator

Enable

点击

898b0fc0-e147-11f0-8c8f-92fbcf53809c.png

生成驱动程序

89e8249e-e147-11f0-8c8f-92fbcf53809c.png

确认驱动程序的添加

点击

8a3fb736-e147-11f0-8c8f-92fbcf53809c.png

编译工程

8a983762-e147-11f0-8c8f-92fbcf53809c.png

使用QE for Capacitive Touch开发触摸应用

在e2studio中打开QE For Capacitive touch

8af26ac0-e147-11f0-8c8f-92fbcf53809c.png

Preparation

工程设定

8bb0fe18-e147-11f0-8c8f-92fbcf53809c.png

建立配置

8c359b5a-e147-11f0-8c8f-92fbcf53809c.png

建立配置

在画布中添加Button

8c920e26-e147-11f0-8c8f-92fbcf53809c.png

建立配置

为Button设定触摸通道和阻尼电阻(Button00/TS02/560ohm,Button01/TS03/560ohm)

8d12ec26-e147-11f0-8c8f-92fbcf53809c.png

建立配置

点击Create完成设定

8d6f46d8-e147-11f0-8c8f-92fbcf53809c.png

Tuning

调优(Tuning)前的准备工作

点击

8dd1aa4e-e147-11f0-8c8f-92fbcf53809c.png

旁边的

8e2c3978-e147-11f0-8c8f-92fbcf53809c.png

在下拉菜单中选择Debug Configuration

8e885f1e-e147-11f0-8c8f-92fbcf53809c.png

调优(Tuning)前的准备工作

双击对话框左侧的RL78F25_TB_TOUCH_SAMPLE_HardwareDebug后,在对话框右侧Debugger选项卡的Connection Settings标签页确认目标板供电方式为仿真器供电方式,点击Close关闭

8ee840f0-e147-11f0-8c8f-92fbcf53809c.png

调优(Tuning)前的准备工作

将E2 Lite连接PC以及RL78/F25 target board的CN3

使用长45mmx宽25mmx厚2mm的亚克力板(用户自行准备)覆盖住电极区域

注意:禁止手指直接触摸电极,否则会导致短路或者测量不正确

8f45dfee-e147-11f0-8c8f-92fbcf53809c.png

调优(Tuning)前的准备工作

连接方法选择Emulator

8fa1514e-e147-11f0-8c8f-92fbcf53809c.png

进行自动调优(Tuning)

点击Start Tuning按钮,在弹出的对话框中,设定3.3V供电电压后,点击OK

90057962-e147-11f0-8c8f-92fbcf53809c.png

进行自动调优(Tuning)

按步骤显示自动调优(Tuning)对话框,如寄生电容测量,偏置电流调整等无需用户操作的步骤

90652326-e147-11f0-8c8f-92fbcf53809c.png

进行自动调优(Tuning)

进入需要用户参与的灵敏度测量步骤

用户需要使用正常压力按压触摸按键并保持,然后按下PC键盘上的任意键,生成默认的阈值,完成调优(Tuning)

90c31526-e147-11f0-8c8f-92fbcf53809c.png

进行自动调优(Tuning)

在弹出的对话框中,显示阈值/溢出信息/警告错误信息,用户点击Continue the Tuning Process按钮完成

911f8248-e147-11f0-8c8f-92fbcf53809c.png

进行自动调优(Tuning)

自动调优(Tuning)完成后,点击Display Tuning Result按钮,显示自动调优(Tuning)的结果,包括寄生电容值、驱动频率、阈值、扫描时间等

917b4510-e147-11f0-8c8f-92fbcf53809c.png

输出自动调优(Tuning)产生的参数文件

点击Output Parameter Files

91d81240-e147-11f0-8c8f-92fbcf53809c.png

Coding

输出Sample Code

点击Show Sample按钮,在弹出的对话框中,点击Output to a file,点击OK关闭

923600e4-e147-11f0-8c8f-92fbcf53809c.png

在工程目录下检查新生成的参数文件和Sample Code文件

在qe_touch_config.c中检查的按键阈值(threshold)等参数

929b9bfc-e147-11f0-8c8f-92fbcf53809c.png

在main.c中添加qe_touch_main()的声明和调用

点击

8a3fb736-e147-11f0-8c8f-92fbcf53809c.png

编译工程,并运行程序

935694ac-e147-11f0-8c8f-92fbcf53809c.png

Monitoring

确认连接方式为Emulator

点击Show Views

93b53af2-e147-11f0-8c8f-92fbcf53809c.png

在Board Monitor中,点击Enable Monitoring ,并在各个监控窗口中设定需要监控的Touch I/F

94326662-e147-11f0-8c8f-92fbcf53809c.png

按下触摸按键,即可在各个图形化窗口中进行Monitoring以及触摸参数调整

9494a6ce-e147-11f0-8c8f-92fbcf53809c.png

添加应用代码实现LED闪烁

应用代码添加

在qe_genqe_touch_sample.c中

LED1和LED2的宏定义

左右滑动查看完整内容

#defineLED1    (P6_bit.no6)
#defineLED2    (P6_bit.no7)


#defineLED_OFF   (1U)
#defineLED_ON   (0U)
94eebfba-e147-11f0-8c8f-92fbcf53809c.png

应用代码添加

在qe_genqe_touch_sample.c中

按下触摸按键后点亮LED1和LED2

左右滑动查看完整内容

/*TODO:Add your own code here. */
 switch(button_status)
  {
   caseCONFIG01_MASK_BUTTON00:
         LED1 = LED_ON;
         break;
   caseCONFIG01_MASK_BUTTON01:
         LED2 = LED_ON;
         break;
   case(CONFIG01_MASK_BUTTON00 | CONFIG01_MASK_BUTTON01):
         LED1 = LED_ON;
         LED2 = LED_ON;
         break;
   default:
        LED1 = LED_OFF;
        LED2 = LED_OFF;
        break;
  }
954a7026-e147-11f0-8c8f-92fbcf53809c.png

编译运行后,按下触摸按键Touch Button1点亮LED1

95a89a84-e147-11f0-8c8f-92fbcf53809c.png

编译运行后,按下触摸按键Touch Button2点亮LED2

9616c9b4-e147-11f0-8c8f-92fbcf53809c.png

原文标题:RL78/F25触摸应用样例工程创建演示(e²studio篇)

文章出处:【微信号:瑞萨嵌入式小百科,微信公众号:瑞萨嵌入式小百科】欢迎添加关注!文章转载请注明出处。

猜你喜欢

  • 艾为电子AW9967FSR:高效升压型WLED驱动芯片详解

    艾为电子AW9967FSR:高效升压型WLED驱动芯片详解

    在消费电子持续追求轻薄化与长续航的当下,背光系统能效成为关键瓶颈。传统方案在轻载场景效率低下,散热性能不足,严重制约设备续航并带来可靠性风险。数模龙头艾为电子推出新一代升压型WLED驱动芯片——AW9967FSR,以科学先进的热管理技术,打造卓越的散热...

    2025-12-01
  • Microchip发布MCP服务器:革新AI驱动的产品数据访问方式

    Microchip发布MCP服务器:革新AI驱动的产品数据访问方式

    该服务器支持跨AI平台获取可信产品信息,简化工作流程、加速设计并提高生产力 为进一步兑现公司为嵌入式工程师开发AI解决方案的承诺,Microchip Technology Inc.(微芯科技公司)今日推出模型语境协议(MCP)服务器。作为AI接口,MCP服务器可直接连接兼容的AI...

    2026-01-23
  • Microchip第22届中国技术精英年会北京站成功闭幕,下一站深圳

    Microchip第22届中国技术精英年会北京站成功闭幕,下一

    Microchip第22届中国技术精英年会(MASTERs)北京站于今日圆满落幕!来自各地的技术专家、行业伙伴和客户齐聚一堂,共同探讨前沿技术与创新应用。活动伊始,Microchip大中华区副总裁Edward Ho先生为本站致开幕词,欢迎各位嘉宾的到来,并分享了对行业发展的展望...

    2026-01-23
  • 国星半导体车规级LED芯片获2025年广东省名优高新技术产品

    国星半导体车规级LED芯片获2025年广东省名优高新技术

    近日,广东省高新技术企业协会正式发布《2025年第二批广东省名优高新技术产品名单》,国星半导体自主研发的车规级LED芯片与垂直LED芯片两大系列产品成功入选。该认定严格围绕技术创新性、质量稳定性、市场成熟度及产业化能力四大维度进行评审,是广东省...

    2025-12-02
  • 云英谷科技荣登2025中国半导体企业影响力百强,专注OLED显示驱动芯片

    云英谷科技荣登2025中国半导体企业影响力百强,专注OLED

    11月14日,世界集成电路协会(WICA)主办的“2025全球半导体市场峰会”在上海成功召开。本次峰会发布了2026全球半导体市场趋势展望暨2025中国半导体企业影响力百强及集成电路新锐企业50强报告。云英谷科技股份有限公司荣登“2025中国半导体企业影响力百...

    2026-01-23
^