一、****SPI传输****
图1:SPI 数据传输
图1.2:SPI数据传输(2)
图1.3: SPI时序信号
二、I²C传输****
图1.2.1: I2C总线以及寻址方式
三、UART
电
电子电路
全部文章
-
-
晶闸管(Thyristor)是晶体闸流管的简称,又被称做可控硅整流器,以前被简称为可控硅;1957年美国通用电气公司开发出世界上第一款晶闸管产品,并于1958年将其商业化。 晶闸管是NPNP四层半导 -
电磁炉,这一现代厨房中的烹饪新星,凭借其独特的优势,日益受到人们的青睐。其便捷性和高效性,使得它成为忙碌现代人理想的选择。了解电磁炉在现代厨房中的角色,更是开启美食烹饪之旅的关键第一步。 电磁炉的主 -
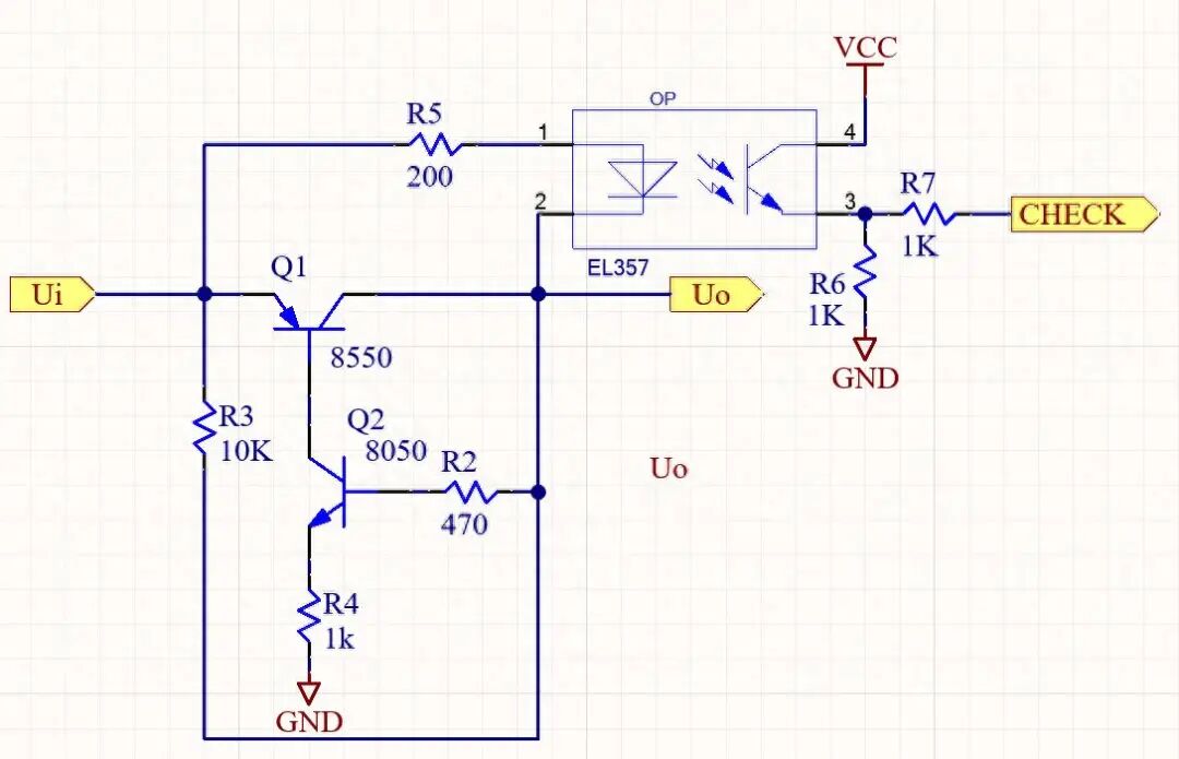
在电源供电设计中,经常出现外接负载电路短路引起供电电路损坏和负载损坏。 因此防短路电路在电路设计中起着保护电路的重要作用。 这次介绍一个简单实用的防短路电路,在实际项目电路设计中可以作为参考。 如图 -
PCB设计:AI、新能源、高速通信浪潮下的黄金赛道,零基础如何逆袭高薪? 在科技飞速发展的今天,电子行业正经历着前所未有的变革。AI、新能源、高速通信三大行业热点如同三驾马车,共同推动着电子产品的升 -
美军军用电脑:三防认证💪,-40℃~+60℃沙漠、盐雾、跌落全不怕🌵❄️🔐硬件加密+TEMPEST电磁屏蔽🛡️,断开网络也能跑机密任务🤐📡模块化插槽秒变卫星/电台/导航终端🔄,装甲车、无人机、前线指挥