电源管理

0人已关注

纳米网电源管理频道 — 提供电源管理领域最新资讯、技术文章和行业动态。

推荐 最新
电源管理技术
800V:驱动超大规模数据中心的未来

800V:驱动超大规模数据中心的未来

关键要点 AI工作负载需求急剧攀升,单机柜功耗从120kW跃升至600kW-1MW,向800V架构转型势在必行,以此突破传统48V系统的物理极限。 得益于成熟的生态系统、可靠的工程验证、可控的安全特性以及对现有基础设施的兼容性,48V架构依旧具备高度适用性。 热插拔控制器正转型升级为供电入口节点与首道防线,可提供实时遥测数据、支持预测性维护、优化容量规划,同时提升能耗预测精度并实现主动

什么是理想二极管?你用过吗

什么是理想二极管?你用过吗

引言:效率与可靠性的工程权衡 在电源系统前端,输入保护电路必须在坚固可靠和高效节能之间取得平衡。传统方案在此面临根本性矛盾: 肖特基二极管:如同一位可靠的“卫士”,能有效阻断反向电流,但其较高的正向压降(如10A时约0.5V)会导致显著的功率损耗(约5W)和散热难题,同时在电池电压较低时严重压缩后级电路的工作裕量。 P沟道MOSFET:如同一扇低阻的“开关”,导通损耗极低,但它缺乏关键的反

SiC MOSFET 体二极管特性及死区时间选择

SiC MOSFET 体二极管特性及死区时间选择

01 SiC MOSFET的体二极管及其关键特性 无论是平面栅还是沟槽栅,SiC MOSFET都采用垂直导电结构,其纵向(从漏极到源极)的层状结构是通用的,如下图所示: 图1. 沟槽型--英飞凌非对称沟栅CoolSiC™ MOSFET 图2. 平面栅型MOSFET N+衬底(Substrate):高掺杂,作为漏极。 N-外延层(Drift Layer):低掺杂,用于承受高阻断电压。 P-bod

技术干货丨借助GaN双向开关革新电源设计

技术干货丨借助GaN双向开关革新电源设计

随着全球电源需求正出现前所未有的激增,设计人员不断面临挑战,需要在个人设备、AI基础设施、太阳能、电池系统、电机及车辆等多种领域中实现更小的系统尺寸,并以更高的效率提供更高的功率水平。 氮化镓(GaN)以其优越的半导体特性,正在推动一场变革,引领着电力电子领域的真正复兴。这一变革得益于前所未有的快速、小巧电力开关的问世。 高电压GaN双向开关(BDS)通过在单个器件内实现双向电流导通和阻断,从而助

手机续航总不够?功耗如何优化?

手机续航总不够?功耗如何优化?

移动式消费类产品设计中,功耗与续航始终是一个不小的挑战,以手机为例,电池容量越做越大,芯片功耗越来越低,但是手机续航时间并没有给消费者带来明显改善的体验。这主要在于手机新功能的加入,使得整机功耗增加,以至于大容量电池和低功耗IC延长的续航时间,又被新功能吃掉了。 功耗去哪了 比如当今流行的高刷新屏幕,早期的手机屏幕刷新率只有60Hz,现在90Hz、120Hz渐渐普及,对屏幕刷新率不敏感的用户现在也

SiC MOSFET的并联设计要点

SiC MOSFET的并联设计要点

SiC MOSFET 的单管额定电流受芯片面积、封装散热、导通电阻等因素限制,常见的单管额定电流多在几十到两百安培,而轨道交通、新能源并网、高压逆变器等场景,往往需要千安级的电流输出,单管无法满足。因此,SiC MOSFET的并联应用的场景越来越普遍。 不管是SiC MOSFET还是IGBT,并联的目标都是实现电流的均匀分布,且消除芯片间的振荡。为了达到这一目标,我们需要做到三点: 1.并联芯片参

电子元器件必备知识 | 保险丝的作用、原理与分类介绍

电子元器件必备知识 | 保险丝的作用、原理与分类介绍

在电子电路中,看似不起眼的保险丝,承担着非常明确的角色:在短路或过载发生时保护电路安全。本文将从基本概念出发,梳理保险丝的作用、工作原理及常见类型,帮您快速建立对这一基础器件的整体认识。 01 什么是保险丝? 保险丝是一种保护电路免受过大电流影响的小型器件。当发生短路或过载等故障时,保险丝会熔断,切断电流,防止损坏。 保险丝在电路安全和设备保护中具有至关重要的作用。我们可以想象两段并排的相同电路

UPS 必备知识:作用、分类和工作模式

UPS 必备知识:作用、分类和工作模式

0**1** UPS 的作用是什么? UPS 即不间断电源(Uninterruptible Power Supply),是一种含有储能装置的电源设备,主要用于为部分对电源稳定性要求较高的设备提供不间断供电。主要功能有: 具有稳压、稳频、滤波、抗电磁和射频干扰、防电压浪涌等功能。在市电正常时,有效改善市电质量,为负载提供高质量电能,同时为机内储能装置充电。 当市电中断或出现其他电力故障时,通过逆变

中压能源路由器:驱动 AIDC 产业发展的“新引擎”

中压能源路由器:驱动 AIDC 产业发展的“新引擎”

在数字化浪潮席卷全球的当下,AIDC(人工智能数据中心)产业作为数字经济的核心基础设施,正以前所未有的速度蓬勃发展。从海量数据处理到复杂模型训练,从智能决策支持到创新应用孵化,AIDC 产业承载着推动各行业智能化转型的重任。然而,随着产业规模的不断扩大和业务需求的日益复杂,传统供电模式逐渐难以满足 AIDC 产业对电力供应的严苛要求。中压能源路由器凭借其创新的技术架构和卓越的性能优势,成为了驱动

电感参数有哪些?怎么选择电感?

电感参数有哪些?怎么选择电感?

被绕制成螺旋形状的线圈具有感性,用于电气用途线圈被称为电感器,电感这个元件在电子电路中使用非常广泛,并且可以分为两类,一类是用于信号系统的电感,另一类是用于电源系统的功率电感。 电感这个元件使用非常普遍,也很容易被人忽视其一些基本参数,造成设计不足,导致产品出现严重的使用问题。 越是细节的东西就越值得仔细推敲,这是硬件工程师的基本功。 下面以功率电感为例,介绍电感的基本参数。 1 电感值 电感值

理解闭环系统稳定性的理论的一个误区

闭环控制系统特征方程的根位于虚轴上,意味着系统处于临界稳定状态——系统输出会呈现持续的、等幅的振荡(无衰减也无增幅),既不收敛也不发散。 从工程意义上看,这种状态属于不稳定与稳定的边界: 若根在虚轴上且为单根(如纯虚数根±jω),系统输出为正弦等幅振荡,无外界扰动时会一直维持该振荡状态。 若根在虚轴上且为重根(如二重纯虚数根),如二阶平方型的根,系统输出会随时间逐渐增幅,实际中会表现为不稳

技术解析 | 为什么硬件工程师正在用芯片式固态继电器取代机械继电器?

技术解析 | 为什么硬件工程师正在用芯片式固态继电器取代机械继电器?

关键词 智能温控器、继电器选型、机械继电器、芯片式固态继电器、MP9566、设计可靠性 01 设计挑战 继电器是住宅温控器中故障率最高的组件。机械继电器会磨损、产生可闻噪声、产生电磁干扰,并占用宝贵的 PCB 面积。对于设计下一代智能温控器的工程团队而言,这些限制直接影响产品寿命、认证周期和现场故障率。 芯片式固态继电器在元件层面解决了这些问题。本文以 MPS MP9566 为参考,对机械继电器与

视频谈芝识丨服务器电源“高能选手”!东芝1.6kW LLC方案有多强?

视频谈芝识丨服务器电源“高能选手”!东芝1.6kW LLC方案有多强?

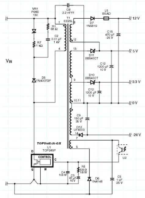
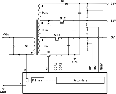
随着服务器架构加速向48V供电系统演进,东芝推出一款面向1.6kW服务器的LLC谐振AC-DC转换器参考设计。该方案集成东芝新一代功率MOSFET与SiC肖特基势垒二极管,在实现高转换效率的同时,完美适配1U服务器机架的空间要求。 该设计由有源桥电路、交错式PFC电路、三相LLC DC-DC转换器及ORing输出电路构成: 有源桥采用4颗TK024N60Z1功率MOSFET; 交错式PF

芝识课堂丨肖特基势垒二极管,从能带到电路实战(四)

芝识课堂丨肖特基势垒二极管,从能带到电路实战(四)

欢迎来到肖特基势垒二极管系列课堂的最后一课!经过前三期的学习,我们从pn结来到了更快的肖特基结。今天,让我们聚焦基于该结的实用器件——肖特基势垒二极管,看看它如何在实际电路中发挥作用?又该如何正确选用?这份实战指南将给你驾驭“速度之星”的答案! 二极管的分类 东芝将二极管大致分为pn结二极管和金属半导体结二极管。它们从同一个物理原理出发,通过材料与结构的精巧设计,共同构成了现代电子电路中不可或缺

大咖谈技术丨为AI数据中心供电:氮化镓(GaN)正成为焦点

大咖谈技术丨为AI数据中心供电:氮化镓(GaN)正成为焦点

在数据中心设计的新纪元,人工智能(AI)正深刻重塑电力的生成、分配和应用方式,以驱动实时、数据导向的成果。传统的云数据中心围绕相对可预测的CPU工作负载进行优化,而现代AI数据中心则以加速器密集型系统为核心,其运行特性截然不同。这些需求正促使业界对数据中心电源架构进行根本性重构,进而加速氮化镓(GaN)半导体的普及应用。 剖析AI数据中心的电力挑战 相较于早期的云基础设施,AI数据中心呈现出两大显

解决半导体测试与 ATE 电源设计中的四大关键挑战

解决半导体测试与 ATE 电源设计中的四大关键挑战

简介 由于人工智能 (AI)、5G、物联网 (IoT) 和电动汽车 (EV) 的快速发展,近年来对半导体测试仪和自动测试设备(ATE) 的需求持续增长。这些行业的芯片越来越复杂,因此需要更强大、更精确的 ATE 来进行测试。在设计半导体测试设备的电源时,随着这些测试仪的复杂性不断增加,通常会导致电流要求不断提高,并需要考虑许多其他特殊注意事项。 选择直流/直流转换器时,通常对噪声和频率有严格的要求

碳化硅赋能浪潮教程:利用 SiC CJFET替代超结 MOSFET

碳化硅赋能浪潮教程:利用 SiC CJFET替代超结 MOSFET

碳化硅(SiC)凭借其优异的材料特性,在服务器、工业电源等关键领域掀起技术变革浪潮。本教程聚焦 SiC 尤其是 SiC JFET 系列器件,从碳化硅如何重构电源设计逻辑出发,剖析其在工业与服务器电源场景的应用价值。 本文将介绍利用 SiC CJFET替代超结 MOSFET以及开关电源应用。 1 利用 SiC CJFET替代超结 MOSFET 安森美与竞品对比 本表对比了安森美(onsemi) El

电源与射频的悄然融合

曾几何时,电源工程师与射频(RF)工程师分处走廊的两端。 射频团队对噪声系数和线性度的讨论,仿佛这关乎人类文明的存亡。而电源团队则忧心于电压、电流,以及是否会有部件过热。他们共用同一块PCB,却未必拥有共同的世界观。若频谱中出现杂散信号,那显然是射频问题;若有部件过热,则毫无疑问归咎于电源。 生活曾经如此简单 如今,那些走廊间的界限正逐渐消失。现代转换器切换速度极快,使得布局中的寄生参数如同传输线

碳化硅赋能浪潮教程:替代Si 和SiC MOSFET的方案

碳化硅赋能浪潮教程:替代Si 和SiC MOSFET的方案

碳化硅(SiC)凭借其优异的材料特性,在服务器、工业电源等关键领域掀起技术变革浪潮。本教程聚焦 SiC 尤其是 SiC JFET 系列器件,从碳化硅如何重构电源设计逻辑出发,剖析其在工业与服务器电源场景的应用价值。 本文为第二篇,将介绍三种替代 Si 和 SiC MOSFET的方案 SiC JFET、SiC Combo JFET、SiC Cascode JFET、SiC MOSFET的核心要点 S

碳化硅赋能浪潮教程:SiC Cascode JFET与SiC Combo JFET深度解析

碳化硅赋能浪潮教程:SiC Cascode JFET与SiC Combo JFET深度解析

碳化硅(SiC)凭借其优异的材料特性,在服务器、工业电源等关键领域掀起技术变革浪潮。本教程聚焦 SiC 尤其是 SiC JFET 系列器件,从碳化硅如何重构电源设计逻辑出发,剖析其在工业与服务器电源场景的应用价值。 本文为第三篇,将介绍SiC Cascode JFET的动态特性、SiC Combo JFET的应用灵活性。 SiC CJFET: 性价比优势 对于当前市场上任意给定的半导体封装,CJF