Sensor Shenzhen 2026今日圆满落幕,ADI不仅在展台秀出多款创新传感解决方案(👉点击查看精彩Demo解析),现场也有多位专家带来了极具洞察力的演讲,深入剖析了ADI传感技术在机器人等
亚德诺半导体 订阅号
Analog Devices, Inc. (简称ADI)提供结合模拟、数字、AI和软件技术的解决方案,推动自动化与机器人、汽车、能源与数据中心、医疗健康等领域的持续发展,应对气候变化挑战,并建立人与世界万物的可靠互联。
全部文章
-
-
近日,AES 2026 第七届中国国际汽车以太网峰会在上海举行。在本次盛会上,ADI不仅分享了前沿的汽车以太网创新技术,更重点展现了与经纬恒润的深度合作成果。作为业内知名的综合型电子系统科技服务商,经 -
科技浪潮再次涌动鹏城!万众瞩目的Sensor Shenzhen 2026盛大开幕,全球传感器产业链的知名企业齐聚于此,共谋智能化变革的底层密码。作为全球领先的半导体企业,ADI携旗下的前沿智能感知与系 -
今日,智能电动汽车发展高层论坛在北京国家会议中心开幕,ADI以“智能互联,开启车身控制新架构时代”为主题,在现场展示了E²B实时态势感知和控制解决方案,直击传统汽车电子电气(E/E)架构痛点,通过
-
继首日在智能电动汽车发展高层论坛(2026)展出E²B创新方案外,今日ADI汽车业务全球副总裁Shalini Palmer在国际论坛发表主旨演讲,围绕全球汽车产业变革趋势分享了ADI从芯片到系统的技术 -
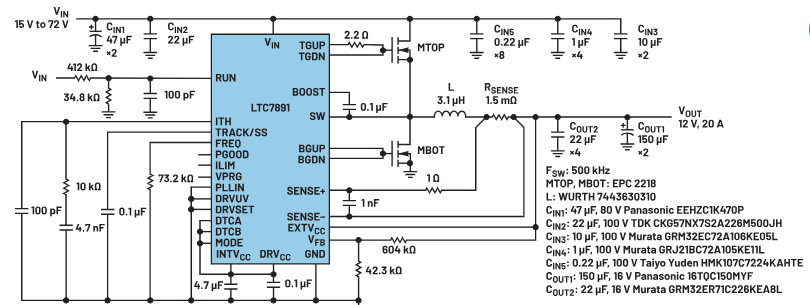
氮化镓场效应晶体管(GaN FET)相较于硅FET,开关速度更快,封装更小,功率损耗更低。这些特性使得电源转换器能够在更高频率下运行,从而既能减小整体解决方案尺寸,又能保持高效率。虽然DC/DC转换器