前言
在《蓝牙基础(二):蓝牙核心系统架构》中,我们有介绍到蓝牙分层架构设计的核心是:Host(主机)、Controller(控制器)与 HCI(Host Controller Interface,主机控制器接口)。
它们之间的关系、可以简单理解为:Host 是大脑,Controller 是身体,HCI 是它们之间的通信通道。
(一)HCI 简介
(1)蓝牙协议栈中的 HCI

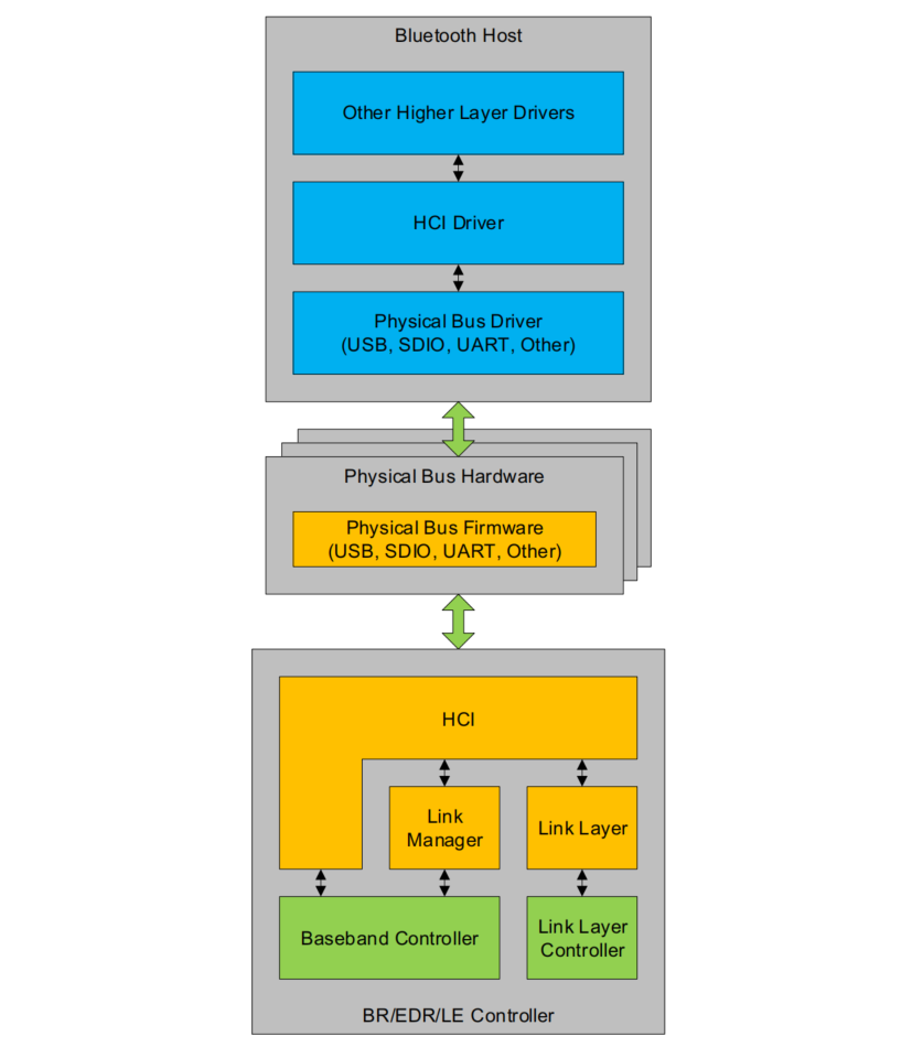
Host(主机) :运行在主处理器上(如 MCU、Linux、Windows 等),主要负责上层协议和应用逻辑。
Controller(控制器):Controller 通常集成在一个蓝牙芯片中(有时称为 Bluetooth SoC),负责底层无线通信功能。
HCI(Host Controller Interface):HCI 是 Host 和 Controller 之间的 标准接口协议,它定义了两者如何交换命令、事件和数据。通信方式主要有:UART、USB、SPI、SDIO 等
以 USB 蓝牙适配器为例,插入电脑的那个 USB 蓝牙适配器是 Controller,PC 机系统是 Host,它们通过 USB HCI 协议进行数据通信。

它们对应的软件层次结构图如下:

这里的物理总线,除了 USB 总线,还可以是 SDIO、UART、SPI 等等。
这些总线对 HCI 数据包是透明的传输,也就是说,它不用理解 HCI 的语义,仅仅负责 HCI 包的传输。
这样就可以保证不同硬件接口、不同厂商的模块能共用主机栈,而不必改写高层协议
(2) 蓝牙数据流
要将一个用户数据,从一个蓝牙设备发送到另外一个蓝牙设备,数据从应用层用户数据开始,经过主机(Host)、控制器(Controller),最终经由射频(RF)模块发射出去,另一端再反向流回。

- Host 负责逻辑和协议(决定发什么数据、什么时候发)。
- Controller 负责时序和无线电(怎么发、用哪个信道、怎么跳频)。
- HCI 是桥梁(命令/事件/数据的标准接口)。
- Physical Bus 是管道(USB、UART、SDIO等传输媒介)。
它的完整数据流如下:

如果要对它们进行简化,可以简化成如下流程:
Host Side (PC)──────────────────────────────────────────L2CAP / RFCOMM ↓HCI Library ↓USB Stack → USB Host Controller →───┐ │Controller Side (Bluetooth USB Device)──────────────────────────────────────────USB Device Controller ← Bluetooth USB Firmware ↓Bluetooth LM / LC ↓Bluetooth Radio → Over-the-air → Other Device
可以看到,数据数从 host 到 controller,必须经过 USB 协议栈。当然,如果是使用其它的通信总线,那就是其它总线对应的驱动。
(3) HCI 数据包
HCI 在协议中的位置如下:

通过 USB适配器 + Wireshark 抓取 蓝牙 HCI 数据包,信息如下:

通过 Wireshark 抓取到的蓝牙 HCI 的数据包,我们可以看到有抓到 USB、HCI_USB、HCI_CMD、HCI_EVT.. 这些协议的数据。
USB :这是最底层的总线协议,表示所有通过 USB 物理链路 传输的数据包。
HCI_USB :这是 Wireshark 的 USB-HCI 解码层。用于承接 USB 层和HCI 层之间的数据。它不是新的协议,而是 Wireshark 把 USB 层数据识别为 蓝牙 HCI over USB 的结果。
HCI_CMD、HCI_EVT:通过 HCI_USB 解析出来的真实的蓝牙HCI 数据包
截图最开始的一串USB数据包,是一个USB枚举流程,以便 Wireshark 识别所有的 USB 设备。
(二) HCI 数据类型
主机与控制器之间通过 HCI 传输层的数据主要有:HCI 命令包、HCI 事件包、HCI 数据包(ACL/ISO/SCO)。
| 类型 | 标识符 | 方向 | 用途 |
|---|---|---|---|
| HCI Command Packet | 0x01 | Host → Controller | 命令控制 |
| HCI ACL Data Packet | 0x02 | 双向 | 异步数据传输(L2CAP) |
| HCI Synchronous Data Packet | 0x03 | 双向 | 实时音频传输(SCO/eSCO) |
| HCI Event Packet | 0x04 | Controller → Host | 命令结果或事件通知 |
| HCI ISO Data Packet | 0x05 | 双向 | BLE Isochronous 数据传输 |
(1)HCI Command Packet 命令包
数据方向:由 host 发往 controller。
host 通过命令包告诉 controller 要执行的操作,例如建立连接、设置参数、发射广播等。
数据包格式:
| Packet Indicator (1B) | Opcode (2B) | Parameter Total Length (1B) | Parameters (N bytes) |
-
Packet Indicator:固定为
0x01 -
Opcode:由 OCF(Command Field) + OGF(Group Field) 组成(16bit)
-
OGF:命令分组(如 Link Control, Controller & Baseband, etc.)
-
OCF:命令具体功能编号
-
Parameter Total Length:参数长度(0~255字节)
-
Parameters:命令的具体参数字段
(2)HCI Event Packet 事件包
数据方向:由 controller 发往 host
controller 返回执行命令的结果或状态通知,例如命令完成、设备连接成功、接收到广播等。
数据包格式:
| Packet Indicator (1B) | Event Code (1B) | Parameter Total Length (1B) | Parameters (N bytes) |
- Packet Indicator:固定为
0x04 - Event Code:事件类型(如 Command Complete、Disconnection Complete 等)
- Parameter Total Length:参数长度
- Parameters:具体事件参数
常见事件有:
| 事件名称 | Event Code | 说明 |
|---|---|---|
| Command Complete | 0x0E | 命令执行完成 |
| Command Status | 0x0F | 命令状态返回 |
| Connection Complete | 0x03 | 连接建立 |
| Disconnection Complete | 0x05 | 断开连接 |
(3)HCI ACL Data Packet 异步数据包
ACL(Asynchronous Connection-Less) 异步无连接数据包。用于传输 L2CAP 层 或上层的普通数据,如 ATT、SDP、RFCOMM 等。
数据包格式:
| Packet Indicator (1B) | Handle + PB + BC (2B) | Data Total Length (2B) | Data (N bytes) |
- Packet Indicator:固定为
0x02 - Handle (12 bits):连接句柄
- PB(2 bits):Packet Boundary 标志,指示分片状态
- BC(2 bits):Broadcast Flag(点对点或广播)
- Data Total Length:数据总长度(最大 65535)
- Data:L2CAP 层数据
(4)HCI Synchronous Data Packet 同步数据包
用于同步语音数据(例如 BR/EDR 语音连接)或其它同步时延敏感数据
用于传输 实时音频 数据(SCO 或 eSCO 链路)。
数据包格式:
| Packet Indicator (1B) | Handle + Packet Status Flag (2B) | Data Total Length (1B) | Data (N bytes) |
- Packet Indicator:固定为
0x03 - Handle:连接句柄
- Packet Status Flag:包状态(如正确接收、数据丢失)
- Data Total Length:数据长度(通常很短,如 60 字节以内)
- Data:音频数据(CVSD, mSBC, etc.)
(5)HCI ISO Data Packet 等时性数据包
为 BLE Isochronous Channels 引入的新类型(自 Bluetooth 5.2 起支持)。
用于 BLE Audio(LE Audio)、广播音频、CIS/BIS 数据传输。
| Packet Indicator (1B) | Handle + PB + TS (2B) | Data Total Length (2B) | ISO Data Load (N bytes) |
- Packet Indicator:固定为
0x05 - Handle (12 bits):ISO 链路句柄(与 CIS_ID/BIS_ID 关联)
- PB(2 bits):Packet Boundary 标志
- TS(1 bit):是否包含时间戳
- Data Total Length:ISO 数据长度
- ISO Data Load:包含 ISO Header + Audio/Other Data
(三)HCI 中的 Handle 与 ID(Identifiers)
(1)Handle
在蓝牙协议中,Handle(句柄) 是用来标识一个逻辑连接(logical connection) 的编号。
它是控制器(Controller)为每个连接分配的一个唯一标识符,主机(Host)通过这个 Handle 来引用该连接。
在 HCI 层(Host Controller Interface),Handle 的主要作用包括:
区分不同的连接
- 蓝牙设备可能同时维护多个连接(比如同时连接耳机、手表等)。
- 每个连接都有独立的 Handle,用来区分是哪条链路的数据。
数据传输中的索引
- 在 HCI ACL Data Packet(异步数据包)、Synchronous Data Packet(同步数据包)、ISO Data Packet(ISOchronous包) 中,开头字段就包含了 Handle。
- 控制器根据 Handle 知道这帧数据属于哪个连接。
命令与事件匹配
- 当 Host 发送 HCI 命令(例如
HCI_Disconnect)时,需要提供对应的 Handle。 - 控制器在返回事件(Event)时也会带上这个 Handle,让 Host 知道是哪个连接断开了或状态变化。
Handle 在 HCI 层中的作用
+---------------------------+ | Host (HCI) | +---------------------------+ | | HCI Commands / Data v +---------------------------+ | Controller (HCI) | +---------------------------+ | | | Handle0 Handle1 Handle2 ACL#1 ACL#2 SCO#1
(2)ID(Identifiers)
HCI 的 ID 是在 LE Audio(低功耗音频)或 ISO 数据流 中使用的编号,它不是连接编号,而是音频流编号。
蓝牙里有两种 ISO 流:
CIS(Connected Isochronous Stream):用于点对点音频,比如耳机左右声道。
BIS(Broadcast Isochronous Stream):用于广播音频,比如一个扬声器广播音乐,多个耳机收听。
对应的 ID 就是:
| 名称 | 含义 | 用途 |
|---|---|---|
| CIG_ID | CIS Group ID | 标识一个“音频组”,比如“立体声”这一组。 |
| CIS_ID | CIS Stream ID | 标识组内某条具体的流,比如“左声道”。 |
| BIG_ID | Broadcast Group ID | 标识一个广播组,比如“公开音频频道”。 |
| BIS_ID | Broadcast Stream ID | 标识组内某条具体广播流,比如“英语声道”。 |
结尾
这里主要介绍了蓝牙的 HCI 模块,下一章将介绍蓝牙的 L2CAP 模块。
------------------End------------------如需获取更多内容请关注 liwen01 公众号
评论区
登录后即可参与讨论
立即登录