一.牙科医疗设备标准解读
国际标准概览
1.国际标准IEC 60601-1-2:2015 ,着重规定了医用电气设备基本安全和基本性能的电磁兼容性(EMC)。其中医疗设备对漏电流、抗干扰能力要求极严,尤其是生命支持类设备,如辐射发射在特定频段需额外降低 3-10dB;测试中设备需模拟临床使用状态,不能因干扰中断功能;电源输入端需采用医用级滤波器,满足 2×Un+1000V 的耐压要求;信号线使用低容值 TVS 管避免信号失真。静电放电(ESD)抗扰度方面,设备在干扰下不得误动作或丢失数据,可采用三级防护(GDT+MOV+TVS)。
2.国际标准IEC 80601- 2- 60:2019 ,着重规定了牙科设备在基本安全和基本性能方面的特殊要求。在安全结构上,要求设备具备稳固且符合人体工程学的构造,防止使用者意外受伤;易接近的保险开关必须易于操作,能在紧急情况下迅速切断电源。接地措施要严格按照标准执行,确保漏电时电流能安全导入大地;隔离电压、绝缘、电气间隙、爬电距离以及耐压等方面,都有明确的量化指标,保障设备在电气性能上的安全可靠。
国内标准详情
国内依据国际标准并结合自身产业特点,形成了完善的标准体系。
在医用电气设备电磁兼容方面,采用 YY 9706.102-2021标准,等同采用 IEC 60601-1-2,2023 年 5 月 1 日实施,覆盖传导发射、辐射发射、谐波电流等测试,要求设备在干扰下保持基本性能 ,全方位保障主板的电磁兼容性。
在牙科设备专用安全方面,采用标准 GB 9706.260-2020,等同采用 IEC 80601-2-60,要求牙科设备使用高导电性屏蔽材料(如铜、铝)提升抗干扰能力。但未单独规定 EMC 测试限值,需结合 YY 9706.102-2021 执行。
二.EMC电磁兼容测试要求剖析
静电放电抗扰度
1.医用电气设备需满足特定的静电放电抗扰度指标,空气放电分别为±2KV、±4KV和±6KV 。这是模拟日常生活中可能出现的静电接触情况,比如医护人员或患者在接触设备时产生的静电。
2.测试时,使用静电发生器模拟实际静电放电场景。接触放电是将静电发生器的放电电极直接接触设备的金属外壳部件进行放电;空气放电是将放电电极接近受试设备并由火花对受试设备放电;间接放电是将放电电极通过垂直放置于离被测设备壳体面10cm处的- 0.5m*0.5m大小的金属板,向该金属板放电。若设备在测试过程中能正常运行,无死机、数据丢失、功能异常等情况,即符合要求。
快速瞬变脉冲群抗扰度
1.测试时,使用能产生特定波形的快速瞬变脉冲群发生器,通过耦合装置将瞬变脉冲群注入电源线或其它信号电缆及互连电缆线中。若设备在测试期间能维持正常功能,不出现误动作、显示错误等问题,便符合抗扰度要求。
2.由于医用电气设备使用的交流电源连接在公共电网上,其他电气设备的大功率电感性负载开关或继电器接点闭合产生的断续放电,会在电源线中形成快速瞬变脉冲群,可能干扰医疗设备。标准规定在AC和DC电源线上施加±0.5KV, ±1KV和±2KV快速瞬变脉冲群的电平 。
雷击浪涌抗扰度
1.自然界雷电或大功率负载开关、电力系统故障会产生浪涌,干扰设备正常工作甚至造成损坏。标准要求对AC电源线的相线对地施加±0.5KV, ±1KV和±2KV;相线对相线施加±0.5KV,和±1KV 。
2.测试时,通过耦合装置将浪涌电压注入电源线中,依据GB/T 17626.5国家标准执行。设备在测试后无硬件损坏、性能下降等情况,即表明通过测试。
电压暂降、短时中断和电压变化的抗扰度
1.电源系统故障或负载激烈变化会引起供电中断或者电源电压暂降。电压暂降是指电气系统某一点电压在短时间内突然下降,经半个周期到几秒钟的短暂持续期后又恢复正常;短时中断指供电电压消失一段时间,一般不超过1分钟,电压下降到零,可认为是100%幅值的电压暂降。标准对供电电源的电压暂降、短时中断和电压变化有明确要求。
2.测试时,用调压变压器和开关按规定要求进行电压暂降和短时中断的试验。若设备在试验过程中能维持正常功能,或者在短时变化恢复后能迅速恢复正常,即符合抗扰度要求。
三.行业痛点与EMC常见问题洞察
行业痛点深度挖掘
牙科设备对精度和功能的要求不断提高 :
基于锥形束 CT(CBCT)的导航系统可实时匹配术前规划与术中骨组织位置,动态调整钻头路径;动态稳定性控制在手术过程中需抵抗手部抖动、组织反作用力等干扰,保持操作轨迹的稳定性;多模态协同操作设备需支持钻削、铣削、激光切割等多种操作模式,并与 irrigation(冲洗)、止血等辅助功能联动,确保操作连贯性。
成本压力:
研发和生产成本高,包括先进技术的研发投入、高精度零部件的采购、严格的质量检测等,导致设备价格昂贵,增加了医疗机构的采购成本。
市场竞争激烈:
众多企业纷纷进入牙科医疗设备市场,竞争激烈。国际知名品牌凭借先进技术和品牌优势占据高端市场,国内企业则在中低端市场竞争,企业需要在产品质量、价格、服务等多方面提升竞争力。
EMC常见问题解析
牙科设备中的电子元件众多,不同元件之间容易产生电磁干扰
牙科电机的高速旋转电机可能会对附近的电子传感器产生干扰,影响设备对口腔数据的准确采集
电磁干扰不仅会影响设备的性能,还可能导致诊断和治疗的误差,降低医疗质量
案例:
|
场景 |
软件算法 |
电机系统 |
定位技术 |
|
微创即刻种植 |
基于AI的骨密度分析+自动路径规划 |
微伺服电机(φ8mm,扭矩1N・m) |
光学导航(误差≤0.3mm) |
|
复杂骨增量手术 |
多模态影像融合+应力模拟算法 |
直驱式步进电机(分辨率1.8°) |
电磁追踪(穿透性强) |
|
儿童牙种植 |
力控防过载算法+虚拟屏障保护 |
音圈电机(响应时间 |
超声实时成像(无辐射) |
电磁发射(EMI)超标
原理:设备内部高频元件(如电机、电源、处理器)工作时会辐射电磁噪声(如射频干扰、谐波)
案例:牙科手持电机的电刷换向产生高频脉冲噪声,若未有效滤波,可能耦合到显示屏的驱动电路,导致像素信号紊乱,出现闪烁或花屏,功率模块(如开关电源)的 EMI 未被抑制,通过电源线传导至控制系统,干扰 MCU 的逻辑信号,引发显示错误(如数据读取错误)
电磁抗扰度(EMS)不足
原理:设备对外部电磁干扰(如医院内其他设备的射频信号、电网波动)缺乏抗扰能力
案例:邻近的牙科 CT 或激光设备工作时产生强电磁场,若显示屏的驱动芯片未做抗扰设计(如未加屏蔽罩或去耦电容),可能导致显示控制器误动作;电网中的浪涌或谐波(如手术室大功率设备启停)通过电源线侵入,使显示屏的电源模块输出不稳定,引发显示异常
电磁兼容(EMC)设计缺陷
原理:设备内部各模块布局不合理,导致电磁耦合(如导线交叉干扰、接地环路)
案例:显示屏的排线与电机驱动线平行布线,形成寄生电容耦合,电机高速运转时的脉冲信号串扰至显示信号,造成图像闪烁;接地系统设计不良(如数字地与模拟地混接),导致高频噪声通过地线回流至显示屏电路,干扰显示驱动芯片的基准电压
电子元件老化与 EMC 性能退化
电容失效:电解电容老化后 ESR增大,滤波能力下降,电源纹波加剧,可能引发显示屏供电不稳
屏蔽层腐蚀:金属屏蔽罩或导电胶条老化后,电磁屏蔽效能降低,外部干扰更易侵入电路
过热加剧老化:EMI 滤波不足可能导致电路中感性元件(如电感)发热增加,加速周边元件(如电阻、芯片)的热老化
电应力损伤:持续的电磁干扰可能使芯片长期处于异常工作状态(如频繁复位、逻辑错误),导致内部晶体管磨损,缩短寿命
散热问题与EMC的耦合效应
散热不良引发 EMC 性能恶化:元件温升导致参数漂移:高温下,电容容量、电阻阻值可能偏离标称值,导致滤波电路失效(如 RC 滤波器截止频率偏移),EMI 抑制能力下降
热变形引发结构屏蔽失效:塑料外壳受热变形后,屏蔽接缝间隙增大(如超过 λ/20,λ 为干扰波长),电磁泄漏增加
EMC 设计影响
散热路径:屏蔽罩限制散热:全金属屏蔽可能阻碍空气流动,若未设计散热孔或热传导路径,导致元件在高温下工作,形成 “散热差→EMC 恶化→更易故障” 的循环
接地与散热共路径:不合理的接地设计(如通过散热片接地)可能使热噪声混入地线,加剧电磁干扰
四.牙科设备EMC的解决思路
EMC设计引入类“DFMEA”
一、DFMEA 在 EMC 设计中的应用逻辑
核心目标:
通过结构化分析,识别 EMC 设计中可能的失效模式、原因及影响,提前采取预防措施
实施流程:
定义功能要求:明确设备 EMC 性能指标(如辐射限值、抗扰度等级)
识别潜在失效模式:分析设计中可能导致 EMC 不达标的薄弱环节
评估风险优先级:通过严重度(S)、发生度(O)、检测度(D)计算 RPN 值
制定预防 / 探测措施:针对高风险项优化设计
跟踪验证:通过测试确认改进效果
二、EMC 设计中典型的 DFMEA 分析项
|
系统/组件 |
潜在失效模式 |
失效影响 |
可能原因 |
预防措施 |
验证措施 |
|
电源模块 |
传导发射超标 |
干扰电网或其他设备 |
滤波电路设计不足、共模扼流圈饱和 |
增加EMI滤波器阶数、选用高饱和电流磁芯 |
电源阻抗稳定网络(LISN)测试 |
|
电机驱动 |
高频辐射干扰 |
影响显示屏或传感器信号 |
电机电刷火花、PWM调制频率选择不当 |
增加RC缓冲电路、使用正弦波驱动技术 |
近场探头扫描辐射热点 |
|
显示屏 |
静电放电(ESD)导致花屏 |
影响医生操作判断 |
屏幕未接地、缺少ESD保护器件 |
增加TVS二极管阵列、金属边框接地 |
IEC 61000-4-2ESD |
|
传感器接口 |
射频干扰导致信号失真 |
测量数据不准确 |
差分信号线间距过大、未加共模滤波 |
减小差分对间距、增加共模电感 |
射频电磁场抗扰度(RS)测试 |
|
PCB设计 |
信号串扰导致误触发 |
设备功能异常 |
高速信号线与敏感线平行走线 |
增加地平面隔离、关键信号包地处理 |
时域反射仪(TDR)检测阻抗不连续性 |
|
外壳结构 |
接缝处电磁泄漏 |
辐射发射超标 |
金属外壳接缝未导电连接、密封圈老化 |
||
三、EMC-DFMEA 的风险评估与优先级排序
风险优先数(RPN)计算:
RPN = 严重度(S)× 发生度(O)× 检测度(D)
严重度(S):1(可忽略)~10(危及生命)
发生度(O):1(极不可能)~10(几乎肯定)
检测度(D):1(肯定能检测)~10(无法检测)
决策规则:
RPN≥100:必须立即采取措施
S≥8:无论 RPN 值如何,均需优先处理
50≤RPN
RPN
四、实施 EMC-DFMEA 的关键工具
仿真工具:
ANSYS HFSS:PCB 板级电磁场仿真,预测辐射热点
CST Studio:整机 EMC 性能仿真,优化外壳屏蔽设计
测试设备:
频谱分析仪 + 接收天线:辐射发射测试
EMC 测试接收机:传导发射测试
示波器 + 探头:信号完整性分析
标准化模板:
采用 AIAG-VDA DFMEA 表格,增加 EMC 专用字段(如 “EMC 标准条款”、“测试方法”)
五、牙科设备实施 EMC-DFMEA 的核心要件
跨部门协作
硬件工程师、EMC 工程师、可靠性工程师共同参与分析
标准融合
参考 IEC 60601-1-2、YY 9706.102 等医疗设备 EMC 标准
全生命周期管理
设计阶段:通过仿真预判风险
样机阶段:通过 EMC 测试验证措施有效性
量产阶段:定期抽检,监控EMC稳定性
持续改进
建立失效案例库,总结共性问题,优化设计指南
六、典型案例:口腔种植设备的 EMC-DFMEA 改进
问题描述:
某知名公司口腔种植导航设备在测试中发现,电机驱动模块产生的高频噪声干扰光学定位系统,导致定位精度下降
DFMEA 分析与改进:
失效模式:电机 PWM 驱动信号通过空间辐射干扰光学传感器
风险评估:S=8(影响手术精度),O=7(设计未考虑隔离),D=4(测试阶段可发现)→ RPN=224
改进措施:
将电机驱动 PCB 与传感器 PCB 正交布局,减少电场耦合
在电机驱动电路增加共模扼流圈,降低共模辐射
光学传感器模块增加金属屏蔽罩,并可靠接地
验证结果:辐射发射降低 12dBμV/m,定位精度恢复至设计指标
五、常用接口及EMC设计电路解析
电源接口EMC及可靠性设计

AC 电源接口:用于连接外部220V交流输入
|
型号 |
器件类型 |
使用位置 |
作用 |
封装 |
|
2R600L |
GDT |
电源接口 |
浪涌,防雷(户外产品,关注续流问题) |
2RXXXL |
|
14D561K/14D511K |
MOV |
电源接口 |
浪涌,防雷 |
14D |
|
CMZ/CML |
EMI共模抑制器 |
电源接口 |
共模抑制 |
SMD |
电源接口EMC及可靠性设计

DC 电源接口:用于连接外部电源适配器(如 5V/12V 直流输入),部分主板芯片支持通过 USB 供电
|
型号 |
器件类型 |
使用位置 |
作用 |
封装 |
|
3R090L |
GDT |
电源接口 |
浪涌,防雷(户外产品,关注续流问题) |
3RXXXL |
|
SMBJ6.5CA |
TVS瞬态抑制二极管 |
电源接口 |
浪涌、抛负载 |
SMB/Do-214AA |
|
SMCJ15CA |
TVS瞬态抑制二极管 |
电源接口 |
浪涌、抛负载 |
SMC/Do-214AB |
|
CMZ7060A-701T |
EMI共模抑制器 |
电源接口 |
CE传导,共模抑制,电流更小,考虑小封装 |
7060 |
USB接口EMC及热插拔可靠性设计

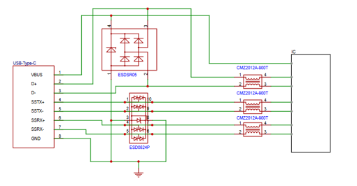
USB-Type-C 接口:
USB接口具有高速数据传输能力,广泛应用于机器人与外部存储设备、传感器等的连接。其高速模式下的数据传输速率可达5Gbps,能快速传输大量数据,如机器人视觉图像数据
具备即插即用特性,方便用户随时连接和更换设备,提高机器人使用的便捷性,在各类机器人应用场景中发挥着关键作用
|
型号 |
器件类型 |
使用位置 |
作用 |
封装 |
|
ESD0524P |
ESD |
USB接口 |
浪涌、静电 |
DFN2510 |
|
ESDSR05 |
ESD |
USB接口 |
浪涌、静电 |
SOT143 |
|
CMZ2012A-900T |
EMI共模抑制器 |
USB接口 |
共模抑制 |
2012 |
RS-232 接口EMC及热插拔可靠性设计


RS232 接口:是常用的串行通信接口之一, RS232适用于短距离设备互联(如打印机、鼠标等),但需通过电平转换芯片(如 MAX232 )适配不同逻辑电平
|
型号 |
器件类型 |
使用位置 |
作用 |
封装 |
|
P0220SCL |
TSS |
RS232接口 |
浪涌、静电 |
SMB |
|
P3100SCL |
TSS |
RS232接口 |
雷击、浪涌、静电 |
SMB |
|
PBZ1608A02Z0T |
磁珠 |
RS232接口 |
消除高频干扰 |
1608 |
RS-485 接口EMC及热插拔可靠性设计
RS485 接口:RS-485 是一种串行通信标准,可以支持多个设备通过同一条串行总线进行通信;且适用于中长距离通信,具有较好的抗干扰能力和数据传输稳定性
|
型号 |
器件类型 |
使用位置 |
作用 |
封装 |
|
P0080SCL |
TSS |
RS485接口 |
浪涌、静电 |
SMB |
|
PBZ1608A102Z0T |
磁珠 |
RS485接口 |
消除高频干扰 |
1608 |
以太网接口EMC及热插拔可靠性设计

以太网接口:支持有线网络连接;以太网接口为机器提供稳定的网络连接,支持远程控制和数据交互。通过以太网,机器可实时上传工作数据至云端,接受远程指令,实现智能化远程操作;其传输速率可达1000Mbps甚至更高,满足机器在自动化、智能化等领域对高速、稳定数据传输的需求
|
型号 |
器件类型 |
使用位置 |
作用 |
封装 |
|
3R090L |
GDT |
以太网接口 |
浪涌 |
3RXXXL |
|
ESDLC3V3D3B |
ESD |
相关标签:
暂无标签
相关推荐半导体产业 2025年SSD市场:国产企业级存储加码布局电子发烧友网报道(文/黄晶晶)从前段时间2025年第三季度存储厂商业绩数据可以看到,国内存储厂商随行就市实现了营收和净利的大幅增长。这其中存储价格的上涨是比较有利的因素。然而下一阶段厂商们竞相布局高价
379
2025-12-29
半导体产业 兆易创新:明年自研LPDDR4X量产,规划小容量LPDDR5X电子发烧友网综合报道,11月24日,兆易创新高管在2025年第三季度业绩说明会上表示,公司利基型DRAM产品量价齐升,公司今年新量产的DDR4 8Gb较快抢占份额,进入第三季度销量已经与DDR4 4G
371
2025-11-26
半导体产业 中芯国际和台积电涨价:2026年半导体代工市场供需分析(电子发烧友网报道 文/章鹰)12月23日,据上海证券报消息,中芯国际已经对部分产能实施了涨价,涨幅约10%。有公司反映,预计涨价会很快执行。但由于之前存储产品价格过低,晶圆厂早已率先对其实施了涨
358
2025-12-25
半导体产业 Microchip发布MCP服务器:革新AI驱动的产品数据访问方式该服务器支持跨AI平台获取可信产品信息,简化工作流程、加速设计并提高生产力 为进一步兑现公司为嵌入式工程师开发AI解决方案的承诺,Microchip Technology Inc.(微芯科技公
341
2026-01-23
半导体产业 云英谷科技荣登2025中国半导体企业影响力百强,专注OLED显示驱动芯片11月14日,世界集成电路协会(WICA)主办的“2025全球半导体市场峰会”在上海成功召开。本次峰会发布了2026全球半导体市场趋势展望暨2025中国半导体企业影响力百强及集成电路新锐企业50强
339
2026-01-23
半导体产业 兆易创新与奇瑞汽车合作:车规级芯片助力智能座舱和自动驾驶1月12日,兆易创新(GigaDevice)与国内领军汽车制造商奇瑞汽车正式签署战略合作协议。双方将建立长期稳固的战略
334
2026-01-14
半导体产业 Microchip第22届中国技术精英年会北京站成功闭幕,下一站深圳Microchip第22届中国技术精英年会(MASTERs)北京站于今日圆满落幕!来自各地的技术专家、行业伙伴和客户齐聚一堂,共同探讨前沿技术与创新应用。活动伊始,Microchip大中华区副总裁
228
2026-01-23
半导体产业 RA MCU I2C读取EEPROM详解:基于RA4M2开发板“RA MCU众测宝典”IIC专题继续深耕!上一期我们用【RA-Eco-RA2E1】开发板实现了IIC通信的OLED显示。这次我们把目光转向实用的存储场景——基于【RA-Eco-RA4M2】开发板,用
190
2026-01-13
半导体产业 复苏信号:模拟芯片一哥暴涨近20%,创25年纪录模拟芯片龙头的成绩单,成了半导体行业复苏的最强信号。 4月23日,德州仪器(TXN)公布2026年第一季度财报,业绩全面碾压市场预期。公司Q1营收达48.3亿美元,同比增长19%,环比增长9%;每股收益(EPS)为1.68美元(含0.05美元离散税项收益),同比增长31%,远超市场预期的1.36美元。财报发布后,公司股价周四飙升约19%,创下2000年以来最大单日涨幅,今年迄今累计上涨约60%
半导体产业 武汉芯源半导体,全系列调价上游成本压力持续传导,芯片产业链再传涨价信号。 4月21日,力源信息旗下武汉芯源半导体有限公司正式发布调价通知函,宣布自2026年5月6日起,旗下全系列产品将实施新的价格体系,所有产品价格需重新协定。 芯源半导体在通知函中表示,近期半导体产业链晶圆、封测等核心上游原材料持续上涨,且行业产能供应紧张,原价格已无法支撑后续产能保障和产品交付。此次价格调整,是应对产业链成本上涨压力的必要举措。 根据通知 半导体产业 2026年半导体趋势:东芯半导体存储芯片技术解析2025 年半导体市场在AI需求爆发与全产业链复苏的双重推动下,呈现出强劲的增长态势。以EDA/IP先进方法学、先进工艺、算力芯片、端侧AI、精准控制、高端模拟、高速互联、新型存储、先进封装等为代
173
2025-12-23
半导体产业 Zynq UltraScale+ JTAG启动Linux详解:XSCT工具全流程以下文章来源于OpenFPGA,作者碎碎思 在之前文章中,我们介绍了如何使用 XSCT 工具通过 JTAG 在 Zynq SoC 上启动嵌入式 Linux 镜像(从 JTAG 启动 Zynq-7
172
2026-01-13
半导体产业 山东新首富诞生!光模块龙头一周狂赚5亿4月23日,A股开盘刚过一分钟,一个历史性的数字牢牢抓住了市场目光: 光模块龙头企业中际旭创股价盘中最高触及919.99元/股,总市值一度突破1.01万亿元。这使其成为A股第14家万亿市值公司、创业板市值第二(仅次于宁德时代),也是山东首只万亿市值鲁股。 伴随万亿市值落地,来自山东龙口的75岁企业家王伟修正式登顶山东新首富。这位37年前以23万元创办电机绕组设备小厂的创业者,持股市值超1700亿
半导体产业 RT-Thread+CanMV K230:工地巡检机器人设计详解本项目为RT-Thread嵌入式大赛获奖作品,基于CanMV K230的工地巡检机器人。K230芯片集成了两颗RISC-V处理器核心,双核玄铁C908。RT-Thread已全面支持XUANTIE系列的
170
2025-12-29
半导体产业 南芯科技SC6010和SC8565A助力中兴M153 AI手机电源管理近日,中兴通讯发布 M153 AI 手机,搭载豆包手机助手,从系统层内嵌 AI Agent,能够跨应用执行复杂指令,完成复合型任务,以“AI 原生手机”重塑行业格局。南芯科技(证券代码:68848
167
2026-01-09
半导体产业 紫光国芯IPO新进展:聚焦DRAM存储技术电子发烧友网报道 近日,西安紫光国芯半导体股份有限公司(以下简称“紫光国芯”)在资本市场迈出关键一步,向陕西证监局提交了IPO辅导备案,辅导券商为中信建投证券,正式开启A股上市征程。 紫光国芯的故事始
166
2026-01-07
半导体产业 芯天下存储芯片IPO:2025年最新市场和技术解析近日,存储芯片设计公司芯天下技术股份有限公司向港交所递交上市申请书。 芯天下专注代码型闪存芯片的研发、设计和销售,以Fabless模式为客户提供从1Mbit至8Gbit宽容量范围的代码型闪存芯
163
2026-01-14
半导体产业 士兰微电子发布高集成度IPM:2025家电芯片技术革新2025年12月11日上午,ASTC2025中国家电科技年会——家电用集成电路应用技术研讨会在武汉开幕,士兰微
163
2025-12-22
半导体产业 美光科技2026财年Q1营收飙升:AI存储需求推动HBM3E产能告罄(电子发烧友网报道 文/章鹰)12月17日,美国存储大厂美光科技公布2026财年第一季度财报(截止11月27日的三个月),受惠于AI数据中心需求爆发,AI服务器对HBM和DDR5强劲需求,美光在2
161
2025-12-18
半导体产业 2026年高云半导体FPGA技术展望:汽车与视觉双引擎2025 年半导体市场在AI需求爆发与全产业链复苏的双重推动下,呈现出强劲的增长态势。以EDA/IP先进方法学、先进工艺、算力芯片、端侧AI、精准控制、高端模拟、高速互联、新型存储、先进封装等为代表的
156
2025-12-23
热门文章半导体产业最新 |
评论区
登录后即可参与讨论
立即登录