矽力杰SY8884ADFC:高效1MHz降压转换器助力小型化电源设计
在物联网、消费电子、便携式设备飞速发展的今天,电源管理芯片的效率、尺寸和稳定性直接决定了终端产品的用户体验。作为专注于电子元器件代理销售的企业,浮思特科技一直与全球知名电源管理厂商矽力杰(Silergy)保持深度合作,成为其官方授权代理商,致力于为国内工程师和企业提供高性能、高性价比的电源解决方案。
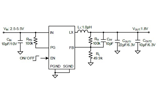
今天就为大家拆解矽力杰一款备受好评的同步降压稳压器 ——SY8884ADFC,看看它如何在小体积内实现高效能突破。

对于便携式设备(如智能穿戴、手持终端)、物联网传感器、USB-C 外设等产品来说,电源模块的设计面临两大核心痛点:
续航焦虑:电池供电设备对功耗要求极高,哪怕是微安级的静态电流差异,也会直接影响设备待机时间;
空间限制:产品小型化、轻薄化趋势下,电源模块需要在有限空间内完成稳定供电,同时减少外围元件占用面积。
而矽力杰 SY8884ADFC 正是针对这两大痛点设计的高集成度降压转换器,从参数到封装都精准匹配终端产品的实际需求。

作为一款 1MHz、4A 输出的同步降压稳压器,SY8884ADFC 的参数配置堪称 “精准踩中需求点”,我们从实际应用角度拆解其核心优势:
1. 宽输入 + 低静态电流,续航与兼容性双保障
SY8884ADFC 的输入电压范围覆盖 2.5V 至 5.5V,完美适配锂电池(3.7V)、USB 供电(5V)等主流电源场景,兼容性极强。更值得一提的是其 55μA 的低静态电流设计 —— 在设备待机或低负载工作时,芯片自身功耗极低,能最大程度减少电池电量损耗,尤其适合对续航敏感的便携式设备。
2. 高开关频率 + 小封装,助力产品小型化
1MHz 的高开关频率是这款芯片的核心亮点之一。高开关频率意味着可以搭配更小容量、更小尺寸的电感和电容,不仅能大幅缩减电源模块的整体体积,还能降低外围元件的成本。再加上其 DFN2×2-8 的紧凑型封装,即便在空间极其紧张的 PCB 板上,也能轻松布局,为终端产品的轻薄化设计预留更多空间。
3. 高集成 + 强保护,稳定可靠无需额外冗余设计
SY8884ADFC 内置低导通电阻开关(85mΩ/60mΩ),无需外部功率 MOS 管,既简化了电路设计,又提升了转换效率;同时集成了多种保护功能:

内部软启动功能可有效限制上电时的浪涌电流,避免对电源和负载造成冲击;
打嗝式短路保护 + 输出自放电功能,确保芯片在异常工况下的安全性,延长产品使用寿命;
电源正常指示器(PG)则方便工程师实时监测电源工作状态,简化调试流程。
此外,芯片支持 100% 占空比工作,在输入电压接近输出电压时仍能稳定供电,适用于电池放电后期等低输入电压场景;同时符合 RoHS 标准且无卤素,满足环保要求,适配全球市场合规需求。

作为矽力杰的官方合作代理商,浮思特科技不仅能为客户提供 SY8884ADFC 的稳定现货供应,还依托矽力杰原厂的技术资源,为国内工程师提供从方案选型、电路设计、样品测试到批量生产的全流程支持。
我们的技术团队深耕电源管理领域多年,熟悉 SY8884ADFC 在消费电子、物联网、工业控制等场景的应用细节,能够快速响应客户的技术咨询,帮助解决设计过程中遇到的痛点问题。无论是需要优化电源效率、缩减模块体积,还是寻求成本控制方案,浮思特都能结合矽力杰的产品优势,提供定制化的解决方案。
矽力杰 SY8884ADFC 以 “高效、小巧、可靠” 的核心优势,成为小型化电源方案的优选器件,而浮思特科技作为矽力杰的授权代理商,始终致力于搭建原厂与客户之间的桥梁,让优质的电子元器件产品更高效地落地到终端应用中。





