在工业自动化控制领域,可编程逻辑控制器(PLC)与分布式控制系统(DCS)作为核心控制设备,性能与可靠性直接决定了生产系统的稳定与效率。当前,中国PLC市场正稳健增长,新能源、工业机器人等新兴领域快速发展且需求强劲,技术向智能化、开放化、集成化演进,国产替代进程加速。
依托深厚的技术积累与全面的产品布局,思瑞浦可为PLC/DCS系统提供从信号采集、输出控制到电源管理、通信接口的全链路、高性能模拟芯片解决方案,产品已广泛应用于20多余家行业头部厂商,累计出货型号超过320个,成为工业控制领域值得信赖的国产芯片合作伙伴。
模拟输入(AI)方案
精准采集,稳定可靠
在PLC/DCS系统中,模拟量采集是连接现场物理信号与数字控制的核心环节,负责将温度、压力等连续变化的信号精准转换为数字量,其精度直接决定了整个控制系统的调节质量与决策可靠性。在模拟量输入模块上,思瑞浦提供多款高精度ADC和模拟前端芯片,满足±1/2/5/10V电压信号、±20mA,4~20mA电流信号场景下的输入信号采集需求。

推荐方案TPAFE5173
TPAFE5173一款高精度16位、500kSPS的8通道ADC ,增益误差温漂仅1ppm/℃;输入最大支持±12.288V,内置 ±30 V钳位保护,单通道过压时不会串扰其他通道,保障系统连续可靠运行;集成了4.096V基准(10 ppm/℃),省去外置基准,简化设计;同时支持断线检测,可快速定位连接故障,提升系统自诊断能力。
高性价比方案TPC517系列+TPA1864
TPC517系列包含14/16bit、250k/500k/1MSPS、4/8通道多种ADC,内置基准,配合高精度运放,可实现灵活且低成本的多通道电压/电流采集。
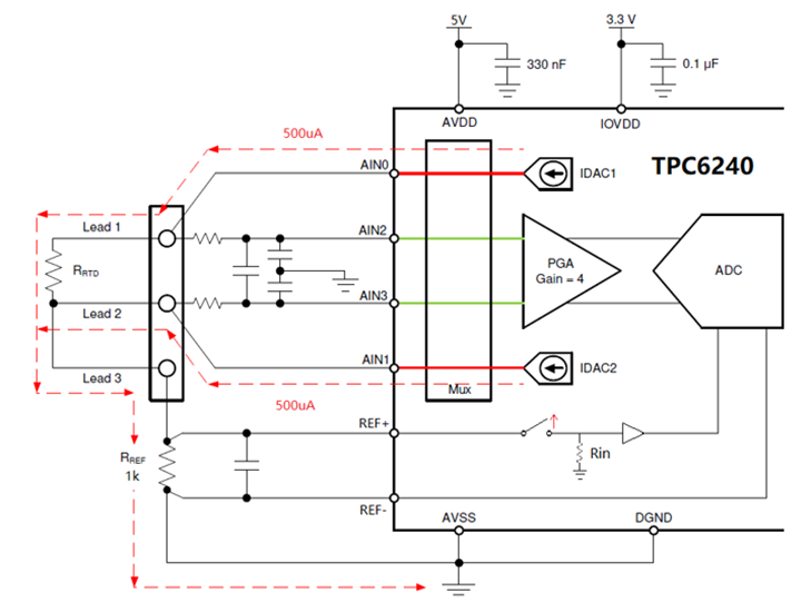
测温模方案
在PLC/DCS系统中,温度是过程控制的关键参数,无论是化工合成、冶金热处理还是能源监控,精确的温度采集都是保障工艺流程稳定、提升产品质量、降低能耗的核心环节。针对RTD和热电偶测温需求,思瑞浦推出TPC6240高精度测温方案,24bit、8kSPS、Σ-ΔADC,支持8ch差分/16ch单端输入,集成PGA、IDAC、内置基准,支持2/3/4wire RTD和热电偶TC测温,配置灵活。

模拟输出(AO)方案
灵活输出,高效控制
在PLC/DCS控制系统中,模拟输出(AO)是将数字指令转化为物理动作的执行层,直接驱动调节阀、变频器等执行机构,实现压力、流量、转速等参数的精确调节。其输出精度与响应速度决定了工艺回路的控制品质,是保障生产高效稳定运行的关键环节。在模拟输出模块中,思瑞浦提供从分立到集成、单通道到多通道、电压到电流输出的完整DAC解决方案,满足不同系统架构需求。
分立模拟量输出方案

0~24mA输出+动态功率调整

±12.5V输出+上电零输出

多通道集成方案TPC2884
TPC2884是高集成度的模拟输出方案,4通道16位DAC在常温下配合内置基准无需校准即可达到0.1%FSR精度;支持电流与电压共端子输出,简化现场接线与配置;内置ADC可回采 IOUT、VOUT 及 AVDD,实现对输出信号的实时监控,有效提升系统安全性与可控性。
TPC2884具备65V电源耐压与±50V端口耐压,可从容应对工业现场接线错误或瞬态过压,显著增强系统鲁棒性。同时优化了上下电过程中的输出过冲,避免在系统启停时对执行器造成误动作,保障设备运行可靠。
单通道集成方案TPC2201
TPC2201是一款完全集成的高精度电压电流输出16位DAC。电流输出覆盖4–20mA、0–24mA等工业标准范围,常温精度0.06%FSR;电压输出支持0–10V、±10V等范围并带10%过量程,常温精度0.07%FSR。芯片集成4ppm/℃ 基准源与LDO,简化外部电源设计;内置多种报警与保护功能,并支持菊花链SPI通信,便于多通道级联扩展,适用于对精度与可靠性要求严苛的工业控制场景。
数字输出(DO)方案
高边/低边驱动,灵活可靠
数字输出(DO)在PLC/DCS系统中是控制系统的执行末端,将逻辑运算结果转换为开关信号,直接驱动继电器、电磁阀、指示灯等负载,实现设备的启停与状态控制,其可靠性与驱动能力直接影响系统动作的准确性与安全性。思瑞浦提供全系列高边开关和低边驱动器,适用于继电器、电磁阀等负载驱动。
低边驱动方案TPM8866/TPM8803
TPM8866/TPM8803是思瑞浦面向工业驱动市场推出的智能低边驱动器,可支持8ch/4ch输出,1.5A/3A电流,最大工作耐压40V,支持短路电流保护和开路保护。
高边开关方案
TPS42S40Q/TPS42Q20Q
TPS42S40Q/TPS42Q20Q是思瑞浦推出的单/四通道高边开关,最大40V工作电压,4A/2A每路驱动能力,支持电流检测和多种故障检测及保护功能。
电源管理方案
高效安全,稳定供电
思瑞浦拥有丰富的电源管理产品组合,涵盖降压、升压转换器,反激控制器,低功耗LDO,为系统提供高效、稳定的供电与电源路径管理。

接口方案
种类丰富,通信可靠
思瑞浦接口产品以品类丰富、高ESD能力为特色,具备强抗干扰能力与宽温工作特性,确保数据在严苛环境中可靠传输。

PLC/DCS作为工业控制领域的核心中枢,是思瑞浦长期深耕与战略投入的重点市场。未来,公司将持续推出更多符合市场需求、更具竞争力的产品,为客户打造覆盖信号链、电源管理的一站式模拟芯片解决方案,并配以专业化技术支持与本土化服务。助力客户构建更精准、更可靠、更高效的工业控制系统,以应对产业升级与国产化浪潮中的关键需求,为行业高质量发展持续赋能。
评论区
登录后即可参与讨论
立即登录