汽车智能化发展带来零部件功率增加、供电网络复杂等挑战,其中电源防反灌是供电安全必不可缺的一环。传统二极管防反因其导通压降的存在,导致大电流下功耗高的问题,用PMOS构建防反电路存在成本高、选型难的现状。通过驱动控制+成本较低的NMOS构建的“理想二极管”成为优势显著的防反解决方案,这种驱动控制芯片即“理想二极管控制器”。
思瑞浦理想二极管控制器芯片已规模化上车,量产突破1000万片,为汽车电源系统提供可靠保障。今年将同步推出多款全新理想二极管控制器产品,全面覆盖12V/24V/48V电池系统,适配更多元应用架构,包括理想二极管+热插拔、电源合路、MOS背靠背等,精准满足防反灌、抛负载等汽车实际应用需求。

图1、思瑞浦理想二极管控制器产品路线图

表1、思瑞浦理想二极管控制器产品列表
TPW80R01Q
电压、电流快速防反灌,多种保护集一身
应用:智能座舱、车灯、T-Box、域控、DCDC等
随着汽车应用功能安全要求逐渐提高,器件自身需要具备的诊断要求也逐渐提高,思瑞浦为满足市场应用需求,推出具备背靠背双MOS驱动、超低静态功耗、支持限流关断和48V电源架构的理想二极管控制器TPW80R01Q。该型号同时增加了多个电路保护功能,除了支持防反向电压电流外,还增加了输入欠压/过压、输出过流、过温和短路等保护响应。其在使能关断静态电流只有2.5uA、休眠电流(EN为高, SLEEP为高) 仅有6uA以及500uA的静态工作电流,对供电系统十分友好。

图2、TPW80R01Q典型应用设计
关于48V电池系统,LV148和VDA320中定义的静态电压范围要求能够满足60V的电击防护(Protection against electrical shock)电压。在ISO 21780中定义48V系统也需要满足60V的电压上限(Upper overvoltage range)要求,且关于器件的耐压要求能够满足在70V电压下维持40ms不损坏。
理想二极管控制器作为模块供电最前端防护器件,TPW80R01Q将供电耐压提升至80V,并可支持最大100V电压冲击,预留充足保护余量,为系统电源链路筑牢第一道可靠防线。

图3、ISO 21780中关于器件耐压的测试
TPS65R01Q
导通电压低、电流快速防反灌
应用:ADAS、座舱、车灯、整车控制器等
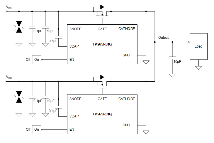
作为思瑞浦的首款车规级理想二极管控制器,TPS65R01Q在防止电源倒灌上表现优异。其控制的NMOS正向导通压降达到最小20mV,与普通肖特基二极管相比,可显著降低功率损耗。支持3.2V~60V的宽工作电压范围,可承受最大−65V的反向电压。当检测到供电出现超过−11mV的反向电压时,TPS65R01Q会在700ns 内关断NMOS,确保前级电源不会受到反向电流影响。TPS65R01Q在ADAS、座舱、车灯和车身域控等应用已实现规模上车,现已累计出货超1000万片。

图4、TPS65R01Q电源合路供电应用
TPW65R10Q/TPW80R10Q
支持电流回传
应用:车身控制模块、车载娱乐系统等
在汽车应用中有感性负载模块,比如马达电机,需要前级供电的控制模块支持负载端电流回流到源端,这种情况就需要支持电流回传的理想二极管控制器。支持电流回流特性的TPW65R10Q继承了TPS65R01Q的低功耗(50uA工作电流)特性,同时推出的TPW80R10Q能够支持3.2V~80V工作电压和-80V反向电压,应对48V电池系统更高耐压需求。

图5、需要支持电流回传应用
TPW65R12Q/TPW80R12Q
支持电流回传,可关断负载
应用:ADAS、车灯、T-Box等
由于MOS管体二极管(寄生二极管)的存在,导致在控制关断单个MOS供电时,电压会从体二极管导通到负载端,对于汽车上需要休眠降低功耗的部件无法完全关断输出。TPW65R12Q/TPW80R12Q支持2个MOS管“背靠背”设计,在需要下电时可控制关断输出,达到低电耗的要求。
思瑞浦理想二极管控制器在能效、保护能力、工况适配性和系统设计便捷性上实现全面突破,可满足现代汽车电子对低功耗、可靠、小型化需求,同时适配新能源汽车、自动驾驶等新兴场景下的大功率、大电流工作要求,为汽车电源系统升级提供坚实支撑与优选方案。
思瑞浦始终致力于解决客户痛点,针对各类汽车模块与部件需求,打造系列化、高可靠的理想二极管控制器产品矩阵。在48V新电源架构趋势下,思瑞浦基于COT工艺模式,依托60V高压BCD自有工艺平台,将器件最大耐压提升至100V,为48V电池系统提供可靠保障。思瑞浦通过全栈技术整合能力、严格车规级品质保障和本土化深度服务,助力客户在汽车领域实现性能、成本、可靠性的三重跃升。
评论区
登录后即可参与讨论
立即登录