安森美4N35光耦合器技术详解及应用场景
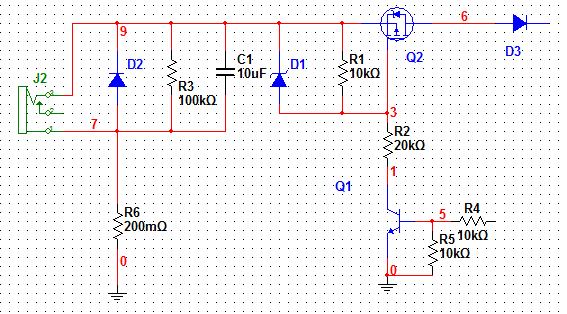
安森美4N35光耦合器是通用型光耦合器,由驱动硅光电晶体管的砷化镓红外发光二极管组成。这些光耦合器采用6引脚双列直插式封装 (DIP)。4N35光耦合器在IF = 10mA、VCE = 10V时的电流传输比极小。这些器件的工作温度范围为-55°C至+110°C。4N35光耦合器非常适合用于电源稳压器、数字逻辑输入、微处理器输入和电源监控器。
数据手册;*附件:onsemi 4N35光耦合器数据手册.pdf
特性
猜你喜欢
-
艾为电子AW9967FSR:高效升压型WLED驱动芯片详解
在消费电子持续追求轻薄化与长续航的当下,背光系统能效成为关键瓶颈。传统方案在轻载场景效率低下,散热性能不足,严重制约设备续航并带来可靠性风险。数模龙头艾为电子推出新一代升压型WLED驱动芯片——AW9967FSR,以科学先进的热管理技术,打造卓越的散热...
-
Microchip发布MCP服务器:革新AI驱动的产品数据访问方式
该服务器支持跨AI平台获取可信产品信息,简化工作流程、加速设计并提高生产力 为进一步兑现公司为嵌入式工程师开发AI解决方案的承诺,Microchip Technology Inc.(微芯科技公司)今日推出模型语境协议(MCP)服务器。作为AI接口,MCP服务器可直接连接兼容的AI...
-
Microchip第22届中国技术精英年会北京站成功闭幕,下一
Microchip第22届中国技术精英年会(MASTERs)北京站于今日圆满落幕!来自各地的技术专家、行业伙伴和客户齐聚一堂,共同探讨前沿技术与创新应用。活动伊始,Microchip大中华区副总裁Edward Ho先生为本站致开幕词,欢迎各位嘉宾的到来,并分享了对行业发展的展望...
-
国星半导体车规级LED芯片获2025年广东省名优高新技术
近日,广东省高新技术企业协会正式发布《2025年第二批广东省名优高新技术产品名单》,国星半导体自主研发的车规级LED芯片与垂直LED芯片两大系列产品成功入选。该认定严格围绕技术创新性、质量稳定性、市场成熟度及产业化能力四大维度进行评审,是广东省...
-
云英谷科技荣登2025中国半导体企业影响力百强,专注OLED
11月14日,世界集成电路协会(WICA)主办的“2025全球半导体市场峰会”在上海成功召开。本次峰会发布了2026全球半导体市场趋势展望暨2025中国半导体企业影响力百强及集成电路新锐企业50强报告。云英谷科技股份有限公司荣登“2025中国半导体企业影响力百...
