以碳化硅为代表的第三代宽禁带半导体器件应用越来越广泛,成为高压、大功率应用(如电动汽车、可再生能源并网、工业驱动等)的核心器件。碳化硅MOSFET凭借低导通电阻、高开关频率和优异的耐高温性能,能够显著减小系统尺寸、重量并提升整体效率。
然而,碳化硅MOSFET高频开关的特性是一把双刃剑。极高的电压变化率(dv/dt,能够比较轻易的超过10kV/μs,甚至可达50kV/μs)和电流变化率(di/dt)会与电路中的寄生电容和寄生电感相互作用,引发一系列问题,如电压过冲、振荡、电磁干扰(EMI)以及串扰(CROSSTALK)。
什么是串扰?
串扰,特指在半桥等拓扑结构中,一个MOSFET的开关动作通过寄生路径耦合,导致另一个本应保持关断状态的MOSFET栅极上产生非预期的电压波动。这种波动若足够大,可能导致栅极电压超过器件的阈值电压Vth,引发误开通或寄生导通,造成上下桥臂瞬间直通(那就直接短路啦!),这不仅会带来巨大的额外开关损耗,严重时甚至会导致炸管和系统失效。

-上图为开通过程中的串扰现象,可以看到互补管的门极随着dv/dt的快速增大,互补管的门极迅速抬升,Vgs尖峰达到了-1.0V。(出自-张宇,李先允,王书征等;SiC MOSFET栅源回路参数的串联扰动研究[J];电气传动,2021,51(16):33-38.)
串扰的物理机制
串扰现象的核心物理机制源于MOSFET的结电容,特别是栅-漏极之间的米勒电容(Cgd,或Crss)。根据电容的电荷存储特性 i = C * dv/dt,当MOSFET漏-源极之间电压(Vds)发生急剧变化(即高dv/dt)时,即使是很小的Cgd也能产生显著的位移电流(米勒电流),这个现象我们叫米勒效应。其实不管是IGBT、硅基MOSFET和碳化硅MOSFET都有米勒效应,但是由于碳化硅MOSFET的Vth普遍较低,这是其易受串扰影响的主要内因。
开通串扰
我们先来聊开通串扰,其为实践中最为危险的一种串扰形式。
以高边管开通,低边管受扰为例,首先,当高边管栅极接收到开通信号,其Vgs上升并导通。此时,桥臂中点的电压会从接近地电位迅速上升至直流母线电压。由于低边管的源极接地,其中点电压的快速上升等效于低边管的Vds以极高的dv/dt速率上升。这个高dv/dt作用在低边管的米勒电容Cgd上,产生一个从漏极流向栅极的米勒电流(Igd) i_miller = Cgd * dv/dt,该米勒电流需要通过低边管的栅极驱动回路流回其源极。这个回路包含外部栅极电阻(Rg_ext)、驱动芯片的输出阻抗(R_driver)以及内部栅极电阻(Rg_int)。电流流经这些阻抗,会在低边管的栅-源极(Vgs)上产生一个正向的电压抬升:
Vgs_crosstalk = i_miller * (Rg_ext + R_driver + Rg_int) 。

如果这个感应出的Vgs_crosstalk峰值超过了低边管的阈值电压Vth,低边管就会被意外地部分或完全导通。
关断串扰
我们再来聊关断串扰,关断串扰的机制相对复杂,通常涉及两种耦合路径。
dv/dt引起的电容耦合:与开通串扰类似,当高边管关断时,低边的Vds上产生一个负向的高dv/dt。这个负向的dv/dt通过Cgd会试图将低边管的栅极电压拉低。在半桥结构中,更典型的关断串扰是指主动器件关断时,对另一个处于关断状态的器件栅极产生的影响。低边管关断时,高边管(已关断)的Vds会从Vbus变为0,这个负的dv/dt会通过高边管的Cgd,在其栅极感应出负电压尖峰。
di/dt引起的电感耦合:这是关断串扰中一个与共源极电感密切相关的机制,且有无开尔文引脚会影响电感的分析。对于受扰的关断器件,主动器件电流的快速变化会通过寄生电感互感,在其栅极回路上感应出电压噪声。
影响串扰的因素
串扰的发生有很多原因,其严重程度是多种因素综合作用的结果。文章篇幅有限,不便过多扩展,只讲几个比较关键的点:
首先是器件内部的参数,Ciss/Coss输入电容与米勒电容的比值、阈值电压(Vth)的高低、温度特性。重点提一下温度特性,碳化硅MOSFET的Vth具有显著的负温度系数,即随着结温升高,Vth会降低。这意味着在高温工作条件下,器件的抗串扰能力会进一步下降,误开通的风险会加剧。因此,在设计抑制策略时必须考虑最坏情况,即最高工作温度。
其次是驱动电路的寄生参数:驱动电阻(Rg)、驱动电压、回路电感、共源极电感、功率回路电感。
串扰的应对措施
使用主动米勒钳位
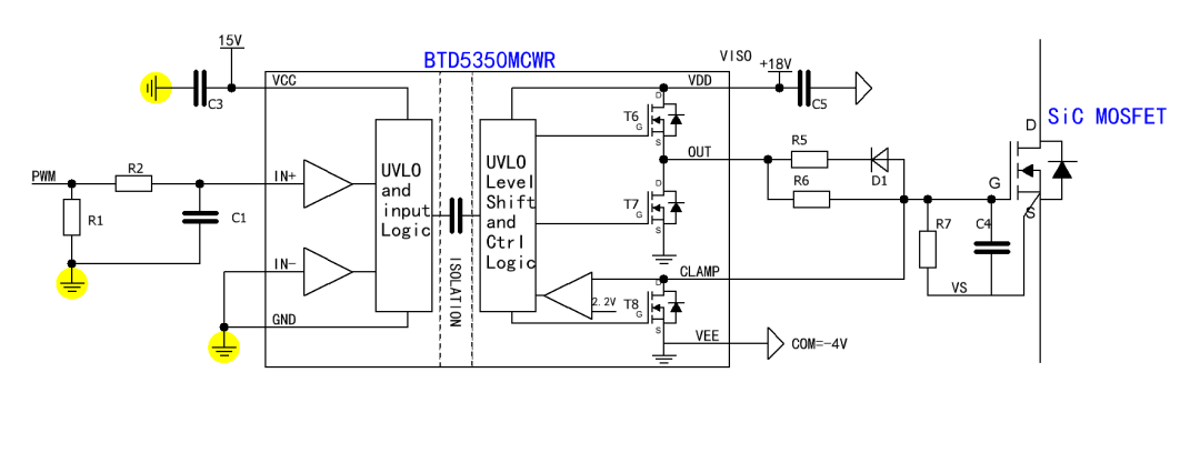
主动米勒钳位通常被集成在专用的碳化硅MOSFET栅极驱动芯片中。其工作原理流程是这样的:
驱动器接收到关断指令,主输出级将MOSFET的栅极电压拉低。驱动芯片内部有一个比较器,持续监测MOSFET的栅极电压。当栅极电压下降到一个预设的安全阈值以下时(例如,相对于负电源轨VEE为2.2V),比较器会触发,导通一个内部的低阻抗开关。下图中T8这个钳位开关闭合后,将主功率MOSFET的栅极直接连接到负电源轨(VEE)或地。这个通路的导通电阻极低,为后续可能出现的米勒电流提供了一个泄放路径。该钳位状态会一直保持,直到下一个开通指令到来。


我司专为碳化硅MOSFET设计了一系列自研驱动IC,包括BTD5350x系列、BTD25350x系列、BTD21520x系列。
我们的门极驱动芯片包括隔离驱动芯片,自举桥式驱动芯片和低边驱动芯片,绝缘最大浪涌耐压可达8000V,峰值电流高达正负15A,可支持耐压1700V以内功率器件的门极驱动需求。
其中BTD5350x系列和BTD2535x系列中一些特定型号副方驱动器带米勒钳位功能脚clamp,驱动器输出峰值电压可达10A,clamp脚内阻典型值约为350mΩ,钳位峰值电流能达到10A!
驱动板的设计优化
驱动回路电感控制,这比较考验PCB layout和功率回路设计的工程师。优化的核心原则是基于电磁场理论:电感与电流环路的面积成正比,与导体的宽度成反比。所有布局优化的目标都可以归结为:最小化驱动电流环路的面积。
在驱动IC的电源引脚(VCC和VEE/GND)处,必须尽可能近地放置低ESL的陶瓷去耦电容,这些电容为栅极充放电提供瞬时的高频电流,减小了从主电源到驱动IC的电流环路面积。
通过施加一个负的关断电压(如-2V至-5V),提高了实际的开启门槛,这是抑制开通串扰最直接有效的方法之一。
Rg的选择比较麻烦,需要在开关速度、损耗、振荡和串扰之间进行权衡,所以我们常常感觉碳化硅MOSFET的双脉冲特别不好做,门极参数匹配需要比较多的经验。(在测试前可以用仿真预先摸一把门极参数)

以上为青铜剑技术和基本半导体团队联合研发的系列驱动器,BSRD-2427和BSRD-2503分别适配34mm、62mm碳化硅半桥模块,集成米勒钳位。驱动器所应用到的双通道隔离变压器TR-P15DS23-EE13、单通道隔离驱动芯片BTD5350MCWR、正激DCDC电源芯片BTP1521x三款零件均为公司自主研发产品,客户可分别采购进行整体方案的设计。
参考文献:
-张宇,李先允,王书征等;SiC MOSFET栅源回路参数的串联扰动研究[J];电气传动,2021,51(16):33-38.
-刘敏安,罗海辉,卢圣文,王旭,李诚;SiC MOSFET模块串扰问题及应用对策研究;机车电传动,2023,2:36-42.
- Infineon, CoolSiCTMMOSFET 650 V M1 trench power device.
- Raszmann, Emma Barbara,Series-Connection of Silicon Carbide MOSFET Modules using Active Gate-Drivers with dv/dt Control.
原文标题:碳化硅MOSFET的串扰:dv/dt诱导的干扰路径与抑制策略详解
文章出处:【微信号:青铜剑技术,微信公众号:青铜剑技术】欢迎添加关注!文章转载请注明出处。
评论区
登录后即可参与讨论
立即登录