标签专题 · 共 4 篇文章

# NMOS

关于「NMOS」的技术文章、设计资料与工程师讨论,持续更新。

4
篇文章
13
人关注
227
次浏览
芯片中的二进制:晶体管如何表达0和1

芯片中的二进制:晶体管如何表达0和1

本文主要介绍了晶体管如何表达0和1。 你手中的手机、电脑,乃至一切数字设备,本质上都只认识两个数字:0和1。这个由“开”与“关”组成的二进制世界,是如何在指甲盖大小的芯片里被创造出来的?答案就藏在两个最基础的晶体管——NMOS和PMOS——以及它们巧妙的连接方式中。 一、晶体管 电压控制的开关无论是NMOS还是PMOS,都可以看作一个由电压控制的“水龙头”。水龙头有三个口:进水口(源极)、出水

buck芯片SW引脚为什么要接一个100nF电容?

buck芯片SW引脚为什么要接一个100nF电容?

1、什么是自举电容? 自举电容是利用电容两端电压不能突变的特性,当电容两端保持有一定电压时,提高电容负端电压,正端电压仍保持于负端的原始压差,等于正端的电压被负端举起来了。 核心原理:电容两端电压不能突变。 2、自举电容在buck芯片上的典型应用 如下图 1 是某buck芯片内部结构框图。一般我们用的buck芯片都会有一个BST或BOOT引脚,它通过一个100nF的电容与SW引脚相连,那么这个10

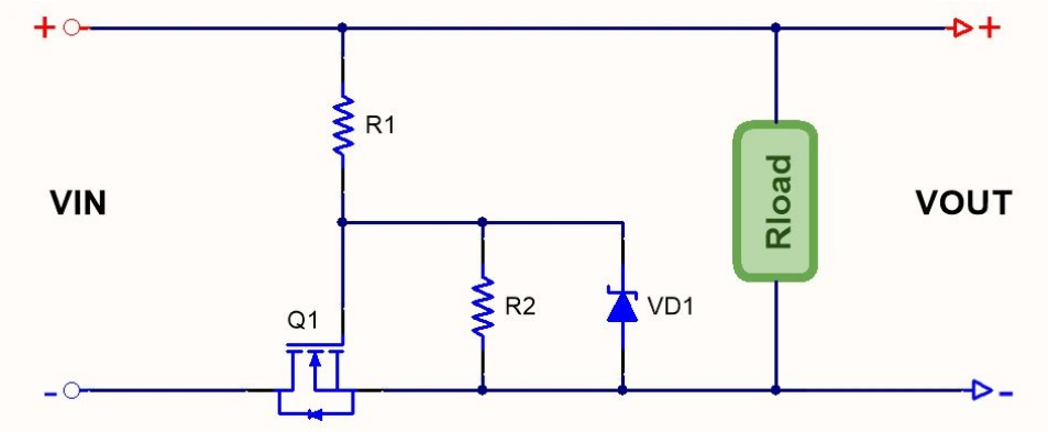
MOS管设计防反接电路(收藏)

MOS管设计防反接电路(收藏)

电子元件大都是使用直流工作,电源线反接就有可能就会烧坏,那电路如何防反接? 首当其冲我们想到的就是二极管了,运用其单向导通特性可有效防止电源反接而损坏电路,但是随之而来的问题是二极管存在PN节电压,通常在0.7V左右,低电流是影响不明显,但流过大电流时,如流过1A电流其会产生0.7W的功耗,0.7W的功耗发热对元件本身及周边元件的可靠性是个非常大的考验。 可见二极管防反接最大问题是管压降,越低损耗

为了省3颗NMOS,烧了整个电机驱动板!

为了省3颗NMOS,烧了整个电机驱动板!

科普一下:什么是9管电驱控制器? 无刷电机一般由3个半桥构成,最基本的电路需要6个MOS管,也就是常说的6管控制器,为了增大功率也有采用2管并联当一个管的,于是出现了12管控制器。那么9管控制器是怎么回事呢?您可能猜到了:是半桥中和单臂用双管,另一单臂用单管。——的确如此。那么为何如此设计呢,难道两个臂发热不同? 这种情况只有1个管工作于PWM状态,损耗较大,另一个管常开,损耗很小。故只有PWM状