文章**概述**
Alchitry Au FPGA是一块专为学习、项目原型设计与高性能逻辑开发打造的 FPGA开发板。它搭载 Xilinx Artix‑7 XC7A35T‑1C 芯片,提供超过 33,000 个逻辑单元(LUT)与 256MB DDR3 RAM,在同类产品中具备非常强的处理能力与灵活性。
本文将带你全面了解这款开发板的硬件配置、外设资源、片上 ADC 结构以及实际测试体验。

核心硬件规格
Alchitry Au 配备了丰富的 I/O 与必要的基础电路,让开发者能够快速上手:
主要特性
-
FPGA**芯片**:Xilinx Artix‑7 XC7A35T‑1C
-
支持多种速度等级、温度规格、工作电压选型
-
DDR**3 内存**:256MB,适用于复杂数据缓冲与高速处理
-
I/O 资源
-
共 102 个 GPIO 引脚(默认 3.3V 逻辑)
-
其中 20 个可切换为 1.8V 逻辑电平
-
9 路差分模拟输入通道
-
板载外设
-
8× 可编程通用 LED
-
复位按键、Done 状态指示灯
-
100MHz 板载时钟(可由 FPGA 内部逻辑灵活配置)
-
USB‑C 接口(配置 + 供电)
-
USB‑转‑串口接口(用于数据通信)
-
HDL 支持:所有 Alchitry 系列均支持 Lucid 硬件描述语言(HDL)
这些资源让 Alchitry Au 既适合入门教学,也适用于中高阶 FPGA 工程开发。
可扩展的硬件生态:Elements 扩展板
Alchitry Au 支持名为 Elements 的堆叠式扩展板系统,设计理念类似于 Arduino Shield 或树莓派 HAT。
通过扩展板你可以:
-
增加更多按键、LED、GPIO
-
扩展原型开发区域
-
增加额外的外设模块
-
快速搭建电路原型
强大且开放的生态让开发板的可玩性显著提升。
演示所使用的代码,可參考如下
Alchitry Au 现场可编程门阵列(**FPGA**)演示
在串行终端的实际测试中,主机发送的字符会实时回显给用户,测试界面显示设备为 Alchitry Au,波特率为 1000000,输入字符后终端会即时反馈。
高波特率与稳定性展现了 FPGA 实时处理数据的能力。

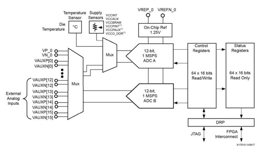
内置 12-bit 1MSPS ADC**解析**
Alchitry Au 搭载的 Artix‑7 FPGA内置一组功能强大的模拟数字转换器(ADC):
FPGA 片内 ADC**规格**
-
分辨率:12 位
-
采样率:1MSPS(每秒 100 万样本)
-
输入通道:
-
8 路复用差分通道(与数字 IO 复用)
-
1 路独立差分通道
-
片内结构包含:
-
温度传感器
-
多组电源监控通道(如 VCCPINT、VCCBRAM 等)
-
1.25V 内部参考电源
-
两组独立 ADC模块
-
可配置寄存器接口
-
JTAG 调试支持
这使得 Alchitry Au 能够轻松应对传感器数据采集、电压监控、模拟信号读取等应用。

充足的存储资源
除了 FPGA自带的片内 Block RAM(BRAM),Alchitry Au 还集成了:
-
256MB DDR**3 SDRAM**
-
片上存储控制器
使得开发者可以处理大量数据,例如视频缓存、图像处理、机器学习推理缓存等任务,从而提升应用场景的广度。
Alchitry Au FPGA是一款在尺寸、性能与扩展性之间取得极佳平衡的FPGA开发平台。
无论你是 FPGA初学者、高校实验教学、还是需要构建项目原型的工程师,这块基于 Xilinx Artix‑7 的开发板都能提供足够的计算能力、灵活的 I/O 管脚以及完善的软件生态。如果你有意入手该 FPGA 芯片,Xilinx Artix‑7 XC7A35T‑1C 可在 DigiKey 上方便购买。
评论区
登录后即可参与讨论
立即登录