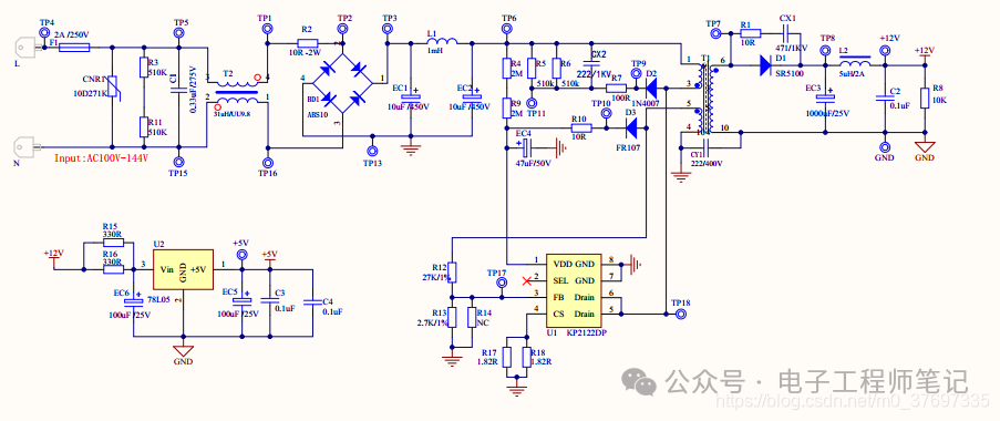
一、整体概括
下图是一个反激式开关电源的原理图。输入电压范围在AC100V~144V,输出DC12V的电压。
开关电源的思路:要实现输出的稳定的电压,先获取输出端的电压,然后反馈给输出端调控输出功率(电压低则增大输出功率,反之则减小),最终达到一个动态平衡,稳定电压是一个不断反馈的结果。

二、瞬变滤波电路解析
市电接入开关电源之后,首先进入瞬变滤波电路(Transient Filtering),也就是我们常说的EMI电路。下图描述的是本次举例说明的瞬变滤波电路的电路图。

各个器件说明:
F1-->保险管:当电流过大时,断开保险管,保护电路。
CNR1-->压敏电阻:抑制市电瞬变中的尖峰。
R31、R32-->普通贴片电阻:给这部分滤波放电,使用多个电阻的原因是分散各个电阻承受的功率。
C1-->X电容:对差模干扰起滤波作用。
T2-->共模电感:衰减共模电流。
R2-->热敏电阻:在电路的输入端串联一个负温度系数热敏电阻增加线路的阻抗,这样就可以有效的抑制开机时产生的浪涌电压形成的浪涌电流。当电路进入稳态工作时,由于线路中持续工作电流引起的NTC发热,使得电阻器的电阻值变得很小,对线路造成的影响可以完全忽略。
三、整流部分

各个器件说明:
BD1->整流桥:作用应该知道。。
L1、EC1、EC2->π型LC滤波电路,主要起的就是滤波,使输出的电流更平滑。
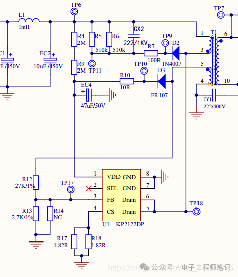
四、开关电源主体部分
开关电源的主题部分如下图,由于采用标注的方式更好说明,所以提供标注版PDF下载。

五、输出端滤波电路
下图是输出端滤波电路,由于采用标注的方式更好说明,所以提供标注版PDF下载。

六、总结
由于本人也是初次学习开关电源,所以只对整体部分有个了解,对比较困难的部分--变压器,目前还没有很深刻的理解,其余部分有不懂的地方,可以交流。
最后欢迎各位硬件组长、硬件经理、硬件总监购买我们整理的优质硬件设计资料:硬件很细碎,一定要多总结,多提炼!
声明:
本号对所有原创、转载文章的陈述与观点均保持中立,推送文章仅供读者学习和交流。文章、图片等版权归原作者享有,如有侵权,联系删除。
—— The End ——
学硬件,熟能生巧,理论联系实际,做整理多总结吧!
Buck DC-DC电路300MHz~400MHz频点辐射发射案例分析
汇总四种常用的RS-485隔离方案
以“三连”行动支持优质内容!
评论区
登录后即可参与讨论
立即登录