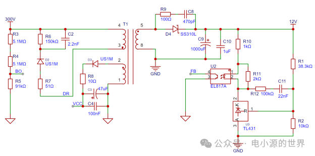
输出电压调节
1、Vout升高 → TL431的REF端电压↑ → TL431阴极电流↑ → 光耦LED电流↑ → 光耦三极管电流↑ → PWM芯片FB脚电压↓ → 占空比减小 → Vout回落。
2、Vout降低 → 反向调节,占空比增大。
一、TL431部分参数计算

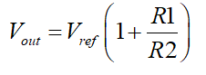
1.分压电阻(R1、R2)计算
(1) TL431通过分压电阻检测输出电压,当REF端电压达到基准电压(典型值2.495V)时导通。


(2)公式:

(3)设计步骤:

通常设定流过电阻R2上的电流,大于TL431控制极电流(2μA)的100倍,这样可稳定工作 即:

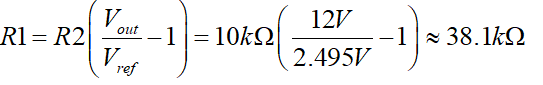
①设定目标输出电压(如12V),选择R2(常用10kΩ),计算R1:

②实际选用标称值38.3kΩ。
2.阴极电阻Rka设计

(1)确保TL431阴极电流Ika≥1mA以避免工作不稳定,Vka范围2.5V-36V,这样TL431才能正常工作:

(实际取1kΩ-5kΩ,留余量)
二、光耦参数设计


1.LED光敏二极管电流IF
(1)光耦原边LED光敏二极管电流 IF需满足CTR(电流传输比)要求:

其中: (VF为LED正向压降,约1.2V)

在5-20mA时,光耦的电流传输比相对稳定,即5mA
这里取1K
2.计算电阻R3的值
(1)R3的作用,在光耦的光电二极管截止时,可通过R3提供一定的电流(>1mA),保证TL431的稳定性,(即确保TL431一直处于工作状态)。
(2)当光敏二极管处于接近截止状态时,光敏二极管两端电压为1.2V,见上边手册的截图,即为电阻R3两端的电压,此时
这里按照计算应该取小于1.2K的电阻,但是大部分电路设计都选取超过1.2K,这样的话也可以工作,但是这里为什么暂时还不清楚?希望有知道的能解答一下
3.补偿网络
(1)在TL431的REF端或光耦副边添加RC网络(如 R4=10k,C1=22nF )以稳定环路,补偿相位(通常≥45度)(这里目前还不能理解,待后续学习补充)。
(2)以下提供AI的解释
4.为什么需要补偿?
(1)开关电源的固有问题
①相位滞后:功率级(MOSFET+ 变压器 + 二极管)存在多个极点(如输出 LC 滤波器的双极点),导致高频段相位急剧下降。
②增益波动:负载变化时,开环增益可能超过 0dB,引发振荡。
(2)TL431+光耦引入的延迟
①TL431:误差放大器本身有约 60° 相位滞后(带宽 1-2kHz)
②光耦:PC817 等器件附加 20-40° 相位延迟(CTR 非线性导致)
(3)不补偿的后果
①输出电压振荡(表现为纹波增大)
②负载瞬态响应差(恢复时间过长)
③甚至导致系统完全不稳定(持续震荡)
5.补偿网络的核心作用
通过添加 RC 网络,实现:
(1)相位补偿:在穿越频率(通常取开关频率的 1/10)处提供足够相位裕度(≥45°)
(2)增益整形:压低高频增益,避免 0dB 以上的相位快速下降区



原文标题:反激开关电源反馈环路计算过程
文章出处:【微信号:zfdzszy,微信公众号:张飞电子实战营】欢迎添加关注!文章转载请注明出处。
评论区
登录后即可参与讨论
立即登录