目录
- - I3C 简介
- STM32H5 I3C
- I3C 常见缩写
- CubeMX 配置选项
- P3T1755 I3C
- P3T1755 简介
- 原理图与PCB
- 支持的 CCC 命令
- 目标地址
- PID BCR DCR
- 核心寄存器
- STM32H5 P3T1755 I3C 测试
- 开源链接
I3C 简介
I3C(Improved Inter-Integrated Circuit)是由MIPI联盟制定的下一代串行控制总线接口标准,旨在统一传统I²C和SPI的优点,为现代传感器系统提供更高性能、更低功耗的解决方案:
- • 两线接口(SDA和SCL),向下兼容传统I²C设备, 但是外部不需要像I2C那样上拉, 内部可以动态切换(开漏+推挽, Open-Drain + Push-Pull)
- • SDR模式:基础速率12.5 MHz(实际数据速率约11 Mbps); HDR模式:最高可达33.3 Mbps原始速率(实际速率约30 Mbps), 有多种 多种HDR子模式(HDR-DDR、HDR-BT、HDR-TSL); I3C 甚至可以类似 QSPI 那样, 到100Mbps(四通道 模式); 本篇主要是 SDR 模式.
- • 部分亮点:
- • 带内中断(IBI, In-Band Interruption):从设备可通过总线本身发起中断,无需额外引脚
- • 动态地址分配(DAA, Dynamic Address Assignment):控制器可为从设备动态分配地址,支持热插拔
- • 通用命令码(CCC, Common Command Code):标准化的控制命令集,用于总线管理和设备配置
- • 热加入(Hot Join):支持设备在系统运行时动态加入总线. (注: 本篇不探讨这个功能)
- • 版本演进:
- • v1.0, 2017年, 定义基础协议框架
- • v1.1, 2022年, 增强HDR模式,新增GETCAPS CCC命令
- • v1.1.1, 2023年, 修正兼容性问题
- • v1.2, 2024年底, 整理内容,分清强制与可选特性
- • 嵌入式中一般是 I3C Basic, 是MIPI I3C成员版本的一个丰富子集,以无版税条款授权,适用于更广泛的嵌入式应用
STM32H5 I3C
具体文档参考 Introduction to I3C for STM32 MCUs - Application note, 这里尽量不摘录了.
当前支持 I3C 的 STM32 系列有: STM32H5、STM32H7R3/7S3、STM32H7R7/7S7、STM32U3、STM32N6、STM32C5 等. 纯I3C(Pure I3C)总线, SCL 在推挽模式下可运行至 12.5 MHz,在开漏模式下可运行至 4 MHz。如 STM32H5, 仅支持 I3C SDR, 支持 MIPI I3C 规范 v1.1 中 I3C 主控制器、辅助控制器和目标设备的所有功能.
动态地址最好参考下表, 本篇用的 0x30 和 0x31

I3C 总线数据格式, 基本是单个或多个这样的片段拼起来的

片段内部的速率并不是恒定的, 会在 OD 和 PP 间来回切换, 如

I3C 常见缩写
- • S = START, 起始
- • Sr = repeated START, 重复/重新起始位, 与 S 区别是无需先发P(停止位)
- • P = STOP, 停止
- • T: Transition bit (parity bit for write data) from controller
- • T*: transition bit (end of data for read data) from controller and/or from target.
- • ACK = acknowledge, acknowledge from the addressed target without handoff
- • NACK = not acknowledged
- • 7h'7E 或 7'h30, 7是7bit二进制数如I3C的7bit地址, h hex 十六进制, 后面的十六进制数取低7bit. 7h'7E 是 I3C 的广播地址
- • W, Write, 写
- • R, Read, 读
- • A, Address 地址
- • D, Data 数据
- • OD, Open Drain 开漏
- • PP, Push Pull 推挽
- • PAR, Parity, 校验位
CubeMX 配置选项
以 STM32H503 I3C1 的 Controller 模式为例, 主时钟是250MHz.

部分参数解释:
- • SDA Rise Time (ns), 350(默认, 适用中等长度I3C总线), SDA 信号上升时间,单位为纳秒, 用于计算总线时序补偿,需匹配实际硬件上拉电阻和电容负载
- • Bus usage, I3C pure bus, 纯I3C总线, 另一个选项是 Mixed I3C and I2C, 本篇是纯I3C
- • 开漏(OD)频率 2.551MHz, 推挽(PP)频率 12.5MHz, I3C 占空比 40%. (250M / 12.5M = 20, 20 0.4 = 8 => 0x07 + 1, 20 0.6 = 12 => 0x0b + 1, 如果想设置 1MHz, 50%占空比, 就是 0x7C 0x7C)
- • SDA Hold Time, SDA 数据保持时间, 保持 0.5 个内核时钟周期
- • Wait Time, 主控制器和新控制器在发出启动信号前应等待的时间(ns)
- • Target Hot Join Acknowledgement, Disable, 不自动响应设备的热加入请求
- • Own Dynamic Address, 控制器自身动态地址, 最好是按建议的地址范围设置
P3T1755 I3C
P3T1755 简介
P3T1755DP, 温度传感器, I3C, I²C, TSSOP, 12位, ±0.5°C | NXP 半导体 :
- • 支持2线串行I3C(高达12.5MHz 推挽模式)和I²C(高达3.4MHz)
- • I2C下支持 32 个目标地址、SMBus Alert、通用呼叫、超时功能(SDA/SCL 拉低 > 45ms 复位)
- • I3C下支持动态地址分配、IBI 带内中断(无额外中断引脚)、48 位 Provisional-ID、BCR/DCR 寄存器
- • 范围 –40°C ~ +125°C, 12bit 二进制补码存于温度寄存器, 分辨率为 0.0625°C, 精度:
- • -20°C ~ +85°C 范围:±0.5°C(最大值)
- • -40°C ~ +125°C 全范围:±1°C(最大值)
- • 供电电压 1.4V ~ 3.6V, 本篇用于 3.3V
- • 封装 TSSOP8:3.0mmx3.0mm
- • 工作模式:
- • 连续转换模式:持续测温,SD=0(默认)
- • 单触发模式(One-shot):关断模式下触发单次测温,完成后返回关断(OS=1 启动)
- • 关断模式:仅保留 I3C/I2C 接口,最小化功耗(SD=1)
- • 转换时间(可编程, 配置位 [R1 R0])
- • [0 0] 27.5ms
- • [0 1] 55ms(默认)
- • [1 0] 110ms
- • [1 1] 220ms
- • 告警功能
- • 模式选择:比较器模式(TM=0,默认)/ 中断模式(TM=1)
- • 阈值寄存器:
- • THIGH(03h):高温阈值,默认 80°C
- • TLOW(02h):低温阈值,默认 75°C
- • 故障队列[F1 F0]:可编程 1/2/4/6 次连续故障触发告警(默认 2 次)
- • 告警极性:POL=0(低有效,默认)/ POL=1(高有效)
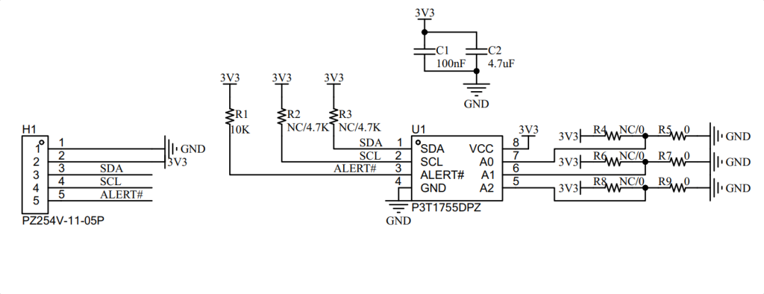
原理图与PCB
做了一批 P3T1755 的板子, 放到了 XY 上:
- • 纯 I3C 模式, SDA SCL 的上拉电阻不贴, 支持带内中断, 也无需连接 ALERT# 引脚
- • A0 A1 A2 用于配置地址
- • 3.3V 供电



支持的 CCC 命令
标准文档里 CCC 命令很多, 有些是必须支持的, 有些是选择支持的, P3T1755 支持的 CCC 命令:
| CCC 类型 | 命令代码 | 命令名称 | 默认设置 | 核心功能描述 |
|---|---|---|---|---|
| 广播命令 | 0x00 | ENEC | 启用 | 全局启用目标设备的事件驱动中断(如 IBI) |
| 0x06 | RSTDAA | - | 全局重置所有设备的动态地址分配状态,清除当前动态地址,等待重新分配 | |
| 0x07 | ENTDAA | - | 全局触发动态地址分配流程,仅未分配动态地址的设备参与 | |
| 直接命令 | 0x80 | ENEC | 启用 | 针对单个目标设备启用事件驱动中断(如 IBI) |
| 0x81 | DISEC | 禁用 | 针对单个目标设备禁用事件驱动中断(如 IBI) | |
| 0x87 | SETDASA | - | 通过静态地址为指定设备分配动态地址(推荐在 ENTDAA 前使用) | |
| 0x88 | SETNEWDA | - | 为已分配动态地址的设备重新分配新动态地址 | |
| 0x8D | GETPID | - | 读取目标设备的 48 位 Provisional-ID(PID) | |
| 0x8E | GETBCR | - | 读取目标设备的总线特性寄存器(BCR) | |
| 0x8F | GETDCR | - | 读取目标设备的设备特性寄存器(DCR) | |
| 0x90 | GETSTATUS | - | 读取目标设备的运行状态寄存器 | |
| 0x9A | RSTACT | - | 配置并查询目标设备的复位操作和时序 |
如 SETDASA 0x87 通过静态地址(下图0x48)分配动态地址(0x30) 的示例(1MHz, 图中 60 应为 LA 解码错误):



目标地址
I3C 动态分配地址之前, 也是需要不同器件有不同的静态地址的, P3T1755 的地址分配引脚:
- • A2 可以连接 GND VCC
- • A1 A0 可以连接 GND VCC SDA SCL
- • 合计 2 x 4 x 4 = 32 种静态地址, 参考下表, 地址 7’h5E 在 I2C 下可用, 在纯I3C下应避免
- • 上面的 PCB 上可以通过移动电阻配置最常用的 8 种地址
32种硬件配置地址表
| 序号 | A2 引脚配置 | A1 引脚配置 | A0 引脚配置 | I2C 目标地址(7bit/7’hXX) | I3C PID BITS [11:0](二进制 / 十六进制) | 备注 |
|---|---|---|---|---|---|---|
| 1 | 0 | 0 | SDA | 1000000 / 7’h40 | 000010000000 / 0x800 | - |
| 2 | 0 | 0 | SCL | 1000001 / 7’h41 | 000010000010 / 0x802 | - |
| 3 | 0 | 1 | SDA | 1000010 / 7’h42 | 000010000100 / 0x804 | - |
| 4 | 0 | 1 | SCL | 1000011 / 7’h43 | 000010000110 / 0x806 | - |
| 5 | 1 | 0 | SDA | 1000100 / 7’h44 | 000010001000 / 0x808 | - |
| 6 | 1 | 0 | SCL | 1000101 / 7’h45 | 000010001010 / 0x80A | - |
| 7 | 1 | 1 | SDA | 1000110 / 7’h46 | 000010001100 / 0x80C | - |
| 8 | 1 | 1 | SCL | 1000111 / 7’h47 | 000010001110 / 0x80E | - |
| 9 | 0 | 0 | 0 | 1001000 / 7’h48 | 000010010000 / 0x810 | - |
| 10 | 0 | 0 | 1 | 1001001 / 7’h49 | 000010010010 / 0x812 | - |
| 11 | 0 | 1 | 0 | 1001010 / 7’h4A | 000010010100 / 0x814 | - |
| 12 | 0 | 1 | 1 | 1001011 / 7’h4B | 000010010110 / 0x816 | - |
| 13 | 1 | 0 | 0 | 1001100 / 7’h4C | 000010011000 / 0x818 | - |
| 14 | 1 | 0 | 1 | 1001101 / 7’h4D | 000010011010 / 0x81A | - |
| 15 | 1 | 1 | 0 | 1001110 / 7’h4E | 000010011100 / 0x81C | - |
| 16 | 1 | 1 | 1 | 1001111 / 7’h4F | 000010011110 / 0x81E | - |
| 17 | 0 | SDA | SDA | 1010000 / 7’h50 | 000010100000 / 0x820 | - |
| 18 | 0 | SDA | SCL | 1010001 / 7’h51 | 000010100010 / 0x822 | - |
| 19 | 0 | SCL | SDA | 1010010 / 7’h52 | 000010100100 / 0x824 | - |
| 20 | 0 | SCL | SCL | 1010011 / 7’h53 | 000010100110 / 0x826 | - |
| 21 | 1 | SDA | SDA | 1010100 / 7’h54 | 000010101000 / 0x828 | - |
| 22 | 1 | SDA | SCL | 1010101 / 7’h55 | 000010101010 / 0x82A | - |
| 23 | 1 | SCL | SDA | 1010110 / 7’h56 | 000010101100 / 0x82C | - |
| 24 | 1 | SCL | SCL | 1010111 / 7’h57 | 000010101110 / 0x82E | - |
| 25 | 0 | SDA | 0 | 1011000 / 7’h58 | 000010110000 / 0x830 | - |
| 26 | 0 | SDA | 1 | 1011001 / 7’h59 | 000010110010 / 0x832 | - |
| 27 | 0 | SCL | 0 | 1011010 / 7’h5A | 000010110100 / 0x834 | - |
| 28 | 0 | SCL | 1 | 1011011 / 7’h5B | 000010110110 / 0x836 | - |
| 29 | 1 | SDA | 0 | 1011100 / 7’h5C | 000010111000 / 0x838 | - |
| 30 | 1 | SDA | 1 | 1011101 / 7’h5D | 000010111010 / 0x83A | - |
| 31 | 1 | SCL | 0 | 1011110 / 7’h5E | 000010111100 / 0x83C | 不支持 I3C SETDASA 命令,纯 I3C 模式不可用 |
| 32 | 1 | SCL | 1 | 1011111 / 7’h5F | 000010111110 / 0x83E | - |
PID BCR DCR
Provisioned ID(PID,48 位设备标识), 可通过 I3C 的 CCC 命令 GETPID(0x8D) 读取, 包含厂商、设备、配置、版本等信息:
- • BITS[47:33], 15bit 厂商 ID, 0x011B(二进制:0000 0001 0001 1011)对应 NXP
- • BITS[32], 1bit 标识类型(随机 / 结构化), 0 代表结构化 ID, 不是随机生成的
- • BITS[31:16], 16bit 设备 ID, 0x1520(二进制:0001 0101 0010 1010)是 P3T1755 专属
- • BITS[15:12], 4bit 实例 ID, 对应 A0/A1/A2 引脚配置的硬件实例标识
- • BITS[11:0], 12bit 设备版本 / I2C 地址映射, 参考上表中的
I3C PID BITS [11:0](二进制 / 十六进制)列
Bus Characterization Register (BCR), 总线特征寄存器, 0x03, 仅为I3C 目标设备, 不支持 I3C 协议的可选高级功能, 非虚拟目标设备, 不挂载下游子设备, 始终响应 I3C 总线命令,无离线模式, IBI(带内中断)无后续数据字节,仅发送中断标识, 支持 IBI 带内中断(I3C 核心中断方式,无需 ALERT 引脚), 对 I3C 总线数据速率存在硬件限制(推挽模式最高 12.5MHz,开漏模式按标准时序)
Device Characteristic Register (DCR) , 设备特征寄存器, 参考 I3C Device Characteristics Register | MIPI, 温度传感器对应 0x63

PID BCR DCR 值的读取可以通过 CCC 命令 GETPID GETBCR GETDCR, 也可以尝试 ENTDAA 0x07 辅助采集, 如下(1MHz, PID 0x0236152A0090, BCR 0x03, DCR 0x63):

核心寄存器
| 寄存器名称 | 指针地址 | 读写属性 | 功能描述 |
|---|---|---|---|
| Temp | 00h | 只读 | 存储 12 位测温数据(2 字节,低 4 位无效) |
| Conf | 01h | 读写 | 配置工作模式、告警极性、故障队列、转换时间 |
| TLOW | 02h | 读写 | 低温阈值寄存器(2 字节,补码格式) |
| THIGH | 03h | 读写 | 高温阈值寄存器(2 字节,补码格式) |
| 指针寄存器 | - | 不可访问 | 8 位,低 2 位选择目标寄存器(上电默认选择 Temp) |
如读取 动态地址 0x30 设备的 0x00 Temp 寄存器, 读到 0x1A60. 图中可以看到, 前面波形稀疏的是 2.551MHz 的开漏模式, 后面波形密集的是 12.5MHz 的推挽模式

对应

参考手册, 去掉低 4 bit, 0x1A6 * 0.0625 = 26.375 ℃

Configuration配置寄存器 0x2A:
- • bit 7, OS, One-Shot, 不论单发还是连续总会读到0
- • bit [6..5], [R1 R0], 01, 转换时间, 55ms
- • bit [4..3], [F1 F0], 01, Fault queue, 2次连续故障触发告警
- • bit 2, POL, Polarity, 0, ALERT pin becomes active low
- • bit1, TM, Thermostat mode, 1, 中断模式
- • bit 0, SD, Shutdown mode, 0, 连续转换状态
STM32H5 P3T1755 I3C 测试

工程源码:
引脚:
- • I3C: SDA=PC9 SCL=PC8
- • Debug UART: TX=PA2 RX=PA1
接了 2 个 P3T1755, 静态地址分别为 0x48 和 0x4C

工程编译与下载(stlink)
## 工具链, 用 STM32CubeCLI 或 直接套 STM32CubeIDE 的
$TOOLCHAIN_BIN = 'C:\ST\STM32CubeIDE_2.1.0\STM32CubeIDE\plugins\com.st.stm32cube.ide.mcu.externaltools.gnu-tools-for-stm32.14.3.rel1.win32_1.0.100.202602081740\tools\bin'
.\build.ps1 build
.\build.ps1 flash
串口日志
=== stm32h503_i3c_p3t1755 ===
board : STM32H503 / I3C1 / USART1
i3c pins : SDA=PC9 SCL=PC8
uart pins : TX=PA2 RX=PA1
static scan : 0x48..0x4F
dynamic base : 0x30
[init] CCC TX DISEC target=0x7E data=08
[init] CCC TX RSTDAA target=0x7E
[init] Static Address Discovery
[init] CCC TX SETDASA target=0x48 data=60
target[1]
static : 0x48
dynamic : 0x30
method : SETDASA
[init] CCC TX SETDASA target=0x49 data=62
[init] CCC TX SETDASA target=0x4A data=62
[init] CCC TX SETDASA target=0x4B data=62
[init] CCC TX SETDASA target=0x4C data=62
target[2]
static : 0x4C
dynamic : 0x31
method : SETDASA
[init] CCC TX SETDASA target=0x4D data=64
[init] CCC TX SETDASA target=0x4E data=64
[init] CCC TX SETDASA target=0x4F data=64
[init] ENTDAA Identity Correlation
[init] CCC TX DISEC target=0x7E data=08
[init] CCC TX RSTDAA target=0x7E
target[1]
static : 0x48
strategy : isolate peers then ENTDAA
[init] CCC TX SETDASA target=0x4C data=62
parked peer : static=0x4C dynamic=0x31
[init] CCC TX ENTDAA target=0x7E
dynamic : 0x30
pid : 0x0236152A0090
bcr : 0x03
dcr : 0x63
[init] CCC TX DISEC target=0x7E data=08
[init] CCC TX RSTDAA target=0x7E
target[2]
static : 0x4C
strategy : isolate peers then ENTDAA
[init] CCC TX SETDASA target=0x48 data=60
parked peer : static=0x48 dynamic=0x30
[init] CCC TX ENTDAA target=0x7E
dynamic : 0x31
pid : 0x0236152A0098
bcr : 0x03
dcr : 0x63
[init] Target Summary
count : 2
target[1]
static : 0x48
dynamic : 0x30
pid : 0x0236152A0090
pid.mfg : 0x011B
pid.idsel : 0
pid.part : 0x152A
pid.inst : 0x0
bcr : 0x03
bcr.ibi : 1
bcr.payload : 0
bcr.roleReq : 0
bcr.offline : 0
bcr.virtual : 0
bcr.adv : 0
bcr.speed : 1
dcr : 0x63
target[2]
static : 0x4C
dynamic : 0x31
pid : 0x0236152A0098
pid.mfg : 0x011B
pid.idsel : 0
pid.part : 0x152A
pid.inst : 0x0
bcr : 0x03
bcr.ibi : 1
bcr.payload : 0
bcr.roleReq : 0
bcr.offline : 0
bcr.virtual : 0
bcr.adv : 0
bcr.speed : 1
dcr : 0x63
I3C bus timing switched to 12.5MHz for private SDR transfers
T1[0x48->0x30]=1A60/conf=0x2A/26.375 C T2[0x4C->0x31]=1A60/conf=0x2A/26.375 C
IBI setup for T1[0x48->0x30] tempRaw=1A60 temp=26.375 C
Config updated for interrupt mode: 0x2A
IBI thresholds programmed: T_LOW=27.375 C T_HIGH=27.875 C
[init] CCC TX ENEC target=0x30 data=01
IBI enabled for T1[0x48->0x30]
IBI setup for T2[0x4C->0x31] tempRaw=1A60 temp=26.375 C
Config updated for interrupt mode: 0x2A
IBI thresholds programmed: T_LOW=27.375 C T_HIGH=27.875 C
[init] CCC TX ENEC target=0x31 data=01
IBI enabled for T2[0x4C->0x31]
T1[0x48->0x30]=1A60/conf=0x2A/26.375 C T2[0x4C->0x31]=1A60/conf=0x2A/26.375 C
T1[0x48->0x30]=1A60/conf=0x2A/26.375 C T2[0x4C->0x31]=1A60/conf=0x2A/26.375 C
T1[0x48->0x30]=1A50/conf=0x2A/26.312 C T2[0x4C->0x31]=1A60/conf=0x2A/26.375 C
T1[0x48->0x30]=1A50/conf=0x2A/26.312 C T2[0x4C->0x31]=1A60/conf=0x2A/26.375 C
T1[0x48->0x30]=1AB0/conf=0x2A/26.687 C T2[0x4C->0x31]=1BF0/conf=0x2A/27.937 C
IBI event: T2[0x4C->0x31] payload=0x00000000 tempRaw=1CF0 conf=0x2A temp=28.937 C
T1[0x48->0x30]=1B20/conf=0x2A/27.125 C T2[0x4C->0x31]=1CF0/conf=0x2A/28.937 C
T1[0x48->0x30]=1AC0/conf=0x2A/26.750 C T2[0x4C->0x31]=1C20/conf=0x2A/28.125 C
T1[0x48->0x30]=1AB0/conf=0x2A/26.687 C T2[0x4C->0x31]=1BD0/conf=0x2A/27.812 C
T1[0x48->0x30]=1A90/conf=0x2A/26.562 C T2[0x4C->0x31]=1B90/conf=0x2A/27.562 C
IBI event: T2[0x4C->0x31] payload=0x00000000 tempRaw=1B40 conf=0x2A temp=27.250 C
T1[0x48->0x30]=1A80/conf=0x2A/26.500 C T2[0x4C->0x31]=1B40/conf=0x2A/27.250 C
T1[0x48->0x30]=1A80/conf=0x2A/26.500 C T2[0x4C->0x31]=1AE0/conf=0x2A/26.875 C
T1[0x48->0x30]=1A80/conf=0x2A/26.500 C T2[0x4C->0x31]=1AB0/conf=0x2A/26.687 C
T1[0x48->0x30]=1A80/conf=0x2A/26.500 C T2[0x4C->0x31]=1AC0/conf=0x2A/26.750 C
部分说明:
- • 初始时用的 1MHz 进行配置, 对0x48..0x4F的静态地址进行了扫描, 识别出了 2个器件 0x48 和 0x4C, 分配了动态ID 0x30 和 0x31, 也读出了 PID BCR DCR 寄存器
- • 切换到最大 12.5MHz(推挽, 开漏对应2.551MHz) 进行温度和 Conf 寄存器的读取, 读出一次后, 为了方便测试, IBI 设置高1℃为 T_LOW, 设置高1.5℃为 T_HIGH, 使能 IBI
- • 进入1s一次的打印, 用嘴对着 T2 温度传感器吹气, 温度升高到 28.937℃, 高于 T_HIGH 的 27.875℃, 触发IBI event, 之后温度下降到低于 T_LOW 的 27.375℃, 再次触发 IBI event
P3T1755的带内中断后是没有跟具体数据信息的
评论区
登录后即可参与讨论
立即登录