
它的主控制芯片DSP的型号是TI的TMS320f28377,采用双核架构,支持单精度浮点运算,片上存储512KB,最高主频200MHz。其外设资源也是相当丰富。

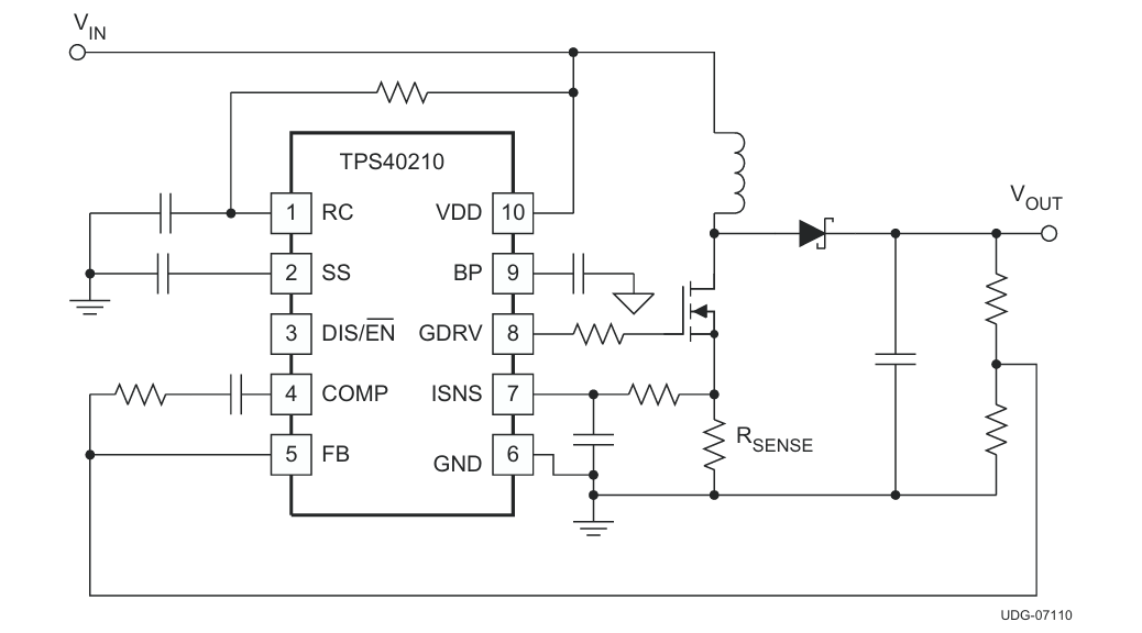
右上角是反击电源部分,控制芯片是TI的TPS40210,典型应用电路如下。

中间部分的6个是ST的车规级的IGBT驱动器,型号为STGAP1AS,用于驱动三相的碳化硅的开关管。

驱动芯片上面红色框框里的是电驱的被动放电电阻,当整车停车后,用于将电容中的残余电荷放掉

整块班子集成了控制板与驱动板,既有高压也有低压,背面起的器件比较少。

拿开PCBA,我们看下底壳,金灿灿,很漂亮,最下面是碳化硅的UVW三相。

这个金属护罩将功率开关管与PCBA主板隔开,主要是起到屏蔽EMC的作用。

拿掉金属护罩,可以看到碳化硅采用四管并联的设计,总共用了24颗碳化硅的管子,目的就是为了增强散热以及过流能力

另外我们还可以看到壳体背面还有两个水冷通道,这种设计对于散热效果特别好。右侧为进水口,左侧为出水口。


最后再说一句“要好好工作,但是请不要把所有赌注压在公司”,多提升自己,也欢迎各位硬件组长、硬件经理、硬件总监,公司CTO,CEO们购买我们整理的优质硬件设计资料:硬件越学越乱?会总结,多总结才是真捷径!
声明:
本号对所有原创、转载文章的陈述与观点均保持中立,推送文章仅供读者学习和交流。文章、图片等版权归原作者享有,如有侵权,联系删除。
—— The End ——
栅极电阻选不好,驱动电路可能会震荡!
果然,运放才是模电的精髓!!!YYDS
buck电源输出特性测试——解决过冲问题的3种方法!
以“三连”行动支持优质内容!
评论区
登录后即可参与讨论
立即登录