
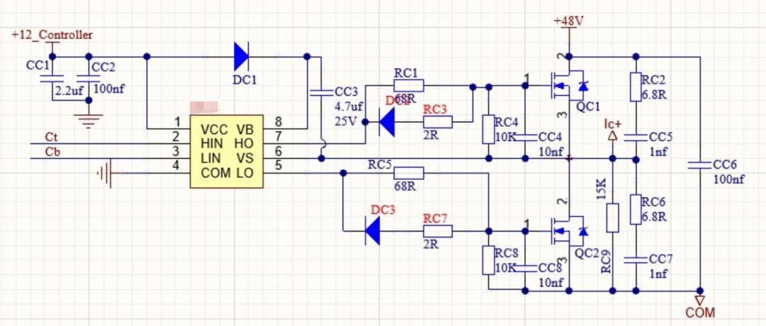
在 BLDC 驱动电路里,A/B/C 三相相节点对地接 几十k 下拉电阻,是无感方波控制里最经典、最必要的设计,核心目的只有一个:给反电动势(BEMF)过零检测提供稳定电位基准,同时兼顾安全与抗干扰。
一、核心目的:解决无感控制的「相端浮空」问题(最关键)
无感 BLDC 靠检测三相反电动势过零点判断转子位置,而:
- 电机静止、低速、上下桥 MOS 全关断时,三相相端是完全浮空的高阻态
- 浮空相端电压会随机乱飘,比较器根本无法识别真实的 BEMF 过零信号
- 接 15k 下拉到 GND 后,给相端强制一个固定的直流基准电位,让 BEMF 以 GND 为中心波动,比较器才能精准抓到过零点
没有这个电阻,无感电机直接无法启动、乱抖、丢步。

二、次要但重要的作用
- 防止电磁干扰误触发相端浮空极易受 PWM 噪声、电机换向尖峰、空间 EMI 干扰,下拉电阻能泄放干扰电荷,稳定相端电位,避免比较器误判。
- 避免负压 / 尖峰损坏芯片电机换向会产生反向感应电压,可能出现负压冲击 MCU 比较器 / ADC 引脚,下拉电阻起到钳位、泄放瞬态尖峰的保护作用。
- 上电初始化电位上电瞬间三相 MOS 全关,相端电位未知,下拉电阻让相端初始为 0V,避免上电时电机误抖动。

三、为什么选 几十k?
- 阻值太小:功耗变大,还会拉低 BEMF 幅值,导致过零检测失效
- 阻值太大:相端还是近似浮空,起不到稳定电位的作用几十k 是功耗、检测精度、抗干扰三者平衡的行业通用值。
四、一个关键区分
- 有感 BLDC(霍尔传感器):不需要这个下拉电阻,靠霍尔测位置,相端浮空不影响;
- 无感 BLDC(BEMF 过零检测):必须加,否则无法正常运行。
最后再说一句“要好好工作,但是请不要把所有赌注压在公司”,多提升自己,也欢迎各位硬件组长、硬件经理、硬件总监,公司CTO,CEO们购买我们整理的优质硬件设计资料:硬件越学越乱?会总结,多总结才是真捷径!
声明:
本号对所有原创、转载文章的陈述与观点均保持中立,推送文章仅供读者学习和交流。文章、图片等版权归原作者享有,如有侵权,联系删除。
—— The End ——
栅极电阻选不好,驱动电路可能会震荡!
果然,运放才是模电的精髓!!!YYDS
buck电源输出特性测试——解决过冲问题的3种方法!
以“三连”行动支持优质内容!
评论区
登录后即可参与讨论
立即登录