机器人已经开始在我们的日常生活中发挥作用,在可预见的未来,更多的人工智能家用机器人以及家用人形机器人将被引入市场。
今年的马年“春晚”上,人形机器人就迎来了它的高光时刻,成为春节假期热门的话题。比如,在节目中,人形机器人“孙子”每天陪伴着奶奶,为她讲笑话、唱歌、做游戏。很明显,这些机器人不再只是一个科技产品,而是生活中不可或缺的一部分。
事实上,随着人口老龄化的来临,我们迫切需要辅助机器人来满足日常所需,从清洁和维护到家庭安全、健康援助甚至陪伴。通过与智能家居系统集成,这些机器人有望成为现代家庭的重要组成部分。
在智能家居系统的演进过程中,家用机器人正从单一功能的“工具”向具备自主认知、决策与执行能力的“家庭成员”转变。从早期的扫地机器人,到如今结合了大模型的双足或轮式陪伴机器人,其技术迭代正在重塑未来家庭的生活方式。
适合家用的高级机器人
在当今各种各样的智能家居机器人中,既有扫地机器人、窗户清洁机器人、草坪护理机器人以及烹饪机器人等用于家务劳作的机器人,也有提供助老、安全、教育等功能的社交和陪伴机器人。由此也揭示了智能家居发展方式的决定性转变,即从被动的家居自动化转向可以承担复杂家务劳动甚至陪伴的辅助机器人。下面我们就列举一些当前市场较为热门的、适合家用的高级机器人。
• 扫地机器人:清洁地板可能是人们极高频的家务之一,这也是为什么扫地机器人在市场上大受欢迎的重要原因。采用了先进技术的扫地机器人可以提供无忧的清洁体验,它们通过将完全嵌入的全景dToF LiDAR传感器与视觉语言模型(VLM)配对来识别其路径上无限数量的物体,增强了导航和避障能力,同时通过使用物体的轮廓作为边缘清洁的参考来极大限度地扩大覆盖范围。
• 擦窗机器人:保持窗户一尘不染是一项耗时的任务,对于那些住在高层公寓的人来说,还有很大的安全风险。机器人窗户清洁器因其出色的清洁窗户的能力而越来越受欢迎,其中的防坠落保护机制可确保设备安全。
• 烹饪机器人:对于工作繁忙的人来说,每天为家人准备一顿饭可能是一个挑战。烹饪机器人可以帮助准备饭菜和烹饪任务,它们按照食谱一步一步地切、搅拌、炒和蒸。通过语音命令,甚至可以调整烹饪时间、温度和速度。一些型号还包括用于混合、研磨和称重的配件,或提供广泛食谱库的访问。
• 社交与陪伴机器人:社交机器人是一类备受期待的家用机器人,它们提供的不仅仅是娱乐,比如与人进行对话、玩游戏,甚至帮助老年人完成一些日常家务。它们内置了多个传感器、摄像头和麦克风,可以对触摸、声音和视觉线索做出反应,甚至可以读取我们的面部表情,感知情绪,就像人类一样互动。目前,它们有各种形状和形式,有类人型也有毛茸茸的机器人宠物,被广泛应用于儿童发展、自闭症治疗和成人护理等。
• 教育机器人:进入数字时代,教育机器人可以互动和引人入胜的方式向孩子们介绍编程和STEM概念。与学校的传统教学方法不同,这些智能设备根据每个孩子的能力量身定制内容,并提出不同的活动、游戏和挑战。通过实践学习,学生构建、编程和与机器人互动,加深对STEM原理和应用的理解。
自主家用机器人中的视觉方案
家用机器人能够在复杂的家庭环境中穿梭并完成任务,主要归功于其底层硬件传感器与软件算法的深度融合。从“感知环境”到“物理交互”,传感器和雷达构成了机器人认知现实世界的基础。借助传感器融合,自主家用机器人将多个来源的数据组合在一起以克服任何单个传感器的局限性,使得机器人能够以高精度和安全性在繁忙的厨房或杂乱的走廊等复杂、动态的环境中导航。
在探讨家用机器人的导航与避障时,“纯视觉方案”与“激光+视觉融合方案”是目前业内极具代表性的两条技术路线。这就好比让机器人只依靠“眼睛”去理解世界,还是同时配备“眼睛”和“精准测距仪”。以下是这两种主流方案的优劣势对比:
1
纯视觉方案:无限潜力的“仿生派”
纯视觉方案的核心理念是:既然人类只靠两只眼睛就能在家里活动,机器人也应该能做到。其优势是硬件成本低,非常适合大规模量产和应用下沉。同时,摄像头能获取极其丰富的色彩和纹理信息,配合深度学习大模型(如端到端的大模型),它的进化上限非常高。但这种方案也存在致命的短板,即对算法的鲁棒性要求极度苛刻。在面对缺乏特征的白墙、反光严重的镜子或是光线剧烈变化的长尾场景时,单凭视觉很容易丢失特征点,导致机器人迷失方向或发生碰撞。
2
激光+视觉融合方案:更稳妥的“实用派”
该方案是目前中高端家用机器人(如旗舰扫地机、机器狗)的主流配置。视觉主攻“这是什么”,激光主攻“这在哪里”。其核心优势在于提供了极高的安全冗余。激光雷达的加入,让机器人在瞬间就能构建出高度精准的3D空间几何轮廓。即使摄像头在暗光下失效,激光雷达依然能保证机器人安全行走,不至于撞坏家具或跌下楼梯。不过。这种方案的短板是硬件成本高昂,多传感器数据的“时间同步”与“空间对齐”在工程实现上也非常复杂。如果视觉算法和激光点云给出了矛盾的结果,比如面对一面透明玻璃,视觉认为前方畅通,激光认为有障碍物,“系统该听谁的”,这极大地考验着厂家的融合算法功底。
综合来看,纯视觉方案代表着AI算法的终极愿景和成本控制的极致,而激光与视觉融合方案则是当下为了保障家庭用户体验、解决长尾痛点而采取的成熟解法。
打造理想的家用机器人视觉方案
纯视觉方案没有激光测距的辅助,因此对摄像头的画质、动态范围以及运动捕捉能力要求极其苛刻。机器人走动或快速转头时,普通的手机摄像头(卷帘快门)会产生“果冻效应”,导致画面拉伸变形,这会让视觉SLAM算法直接崩溃。
OmniVision的OV9281 / OV7251全局快门(Global Shutter)传感器能瞬间“冻结”运动画面,提供毫无畸变的图像,是目前纯视觉无人机和机器人的标配。OV9281 MIPI相机模块提供1280 x 800像素和1MP分辨率,非常适合多相机应用,包括移动和分布式应用。
OV7251是一款小尺寸、低功耗CameraChip传感器,它使用全局快门来减少或消除传统滚动快门图像传感器在图像捕获过程中因运动而产生的不必要的图像伪影。该传感器的全局快门和出色的低光灵敏度使其可用于任何需要手势检测、头部和眼睛跟踪以及深度和运动检测的应用,紧凑的外形更使其成为空间受限应用的极具吸引力的相机解决方案。OV7251具有多种低功耗模式,包括光感测模式和超低功耗待机模式。在光感测模式下,OV7251的行为类似于环境光传感器(ALS),仅当检测到光线变化时,才会将传感器从“睡眠模式”唤醒。同样,在超低功耗模式下,传感器可以降低分辨率和帧率,以进一步降低功耗。

图4:低功耗CameraChip传感器OV7251系统框图
(图源:OmniVision)
onsemi在机器人领域积累深厚,其传感器对近红外光(NIR)具有极高的灵敏度,如果纯视觉方案在夜间需要依靠补光灯(人眼不可见的红外光)来工作,AR0234CS芯片能捕捉到极其清晰的黑白图像。AR0234CS是拥有200万像素的CMOS数字图像传感器(CIS),具有1/2.6英寸的尺寸和1920 x 1200像素阵列,采用创新的全局快门像素设计,以每秒120倍帧的精确捕获,可在各种照明条件下提供清晰的低噪声图像。该传感器具有高级摄像头功能,如自动曝光控制、窗口、行和列跳过模式、像素分档以及视频/单帧模式。它可通过简单的两线串行接口进行编程,提供清晰、鲜明的图像,具有出色的全局快门效率。

图5:AR0234 CMOS图像传感器(图源:onsemi)
在激光+视觉融合方案中,除了需要上述的CIS摄像头,还需要激光雷达的助力。现代家用机器人已经很少使用笨重的机械旋转雷达,而是转向高度芯片化的固态方案。
STMicroelectronics的VL53L8 / VL53L5系列多区dToF传感器是目前中高端扫地机器人实现“贴边清扫”和“近距离毫米级避障”的秘密武器。它体积仅有指甲盖大小,却能提供8x8(64个区域)的独立深度测量,非常适合作为中远距离激光雷达的“近场盲区补充”。
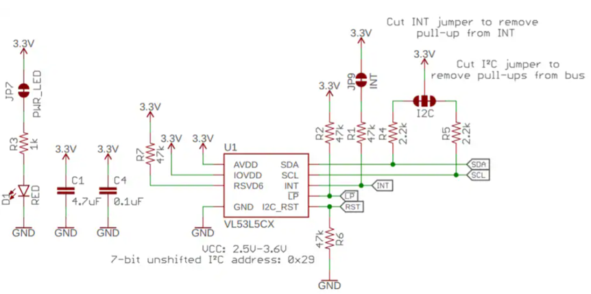
其中,VL53L5CX是该公司FlightSense产品系列中的飞行时间(ToF)多区测距传感器。不同于传统的IR传感器,VL53L5CX能够测量目标的绝对距离,而不受目标颜色或反射率的影响,可提供高达400cm的精确测距,并能以60Hz的速度运行,是目前市场上速度最快的多区微型ToF传感器之一。
VL53L8CX集成了功能强大的新一代VCSEL以及两个先进的超表面镜头,硬件封装在创新的一体化模块中,适用于广泛的高性能应用场景,如手势识别、机器人SLAM等多种用途。VL53L8CX采用STMicroelectronics的专利算法,可以检测和跟踪视场内的多个目标,具有64区域深度测量能力。此外,由于VL53L8CX的VCSEL发射的是940nm完全不可见红外光,具有1级认证,对眼睛是安全的。

图6:VL53L5多区dToF传感器应用原理图(图源:Mouser)
本文小结
随着技术的成熟,家用机器人将在智能家居生态中扮演更加多元和不可替代的角色。未来的家务机器人将突破“只扫不理”的局限,它们不仅能打扫地面,还能自主完成桌面整理、衣物收纳、甚至简单的烹饪备菜,还可以根据不同家庭成员的生活习惯,主动规划清扫时间和方式。
在“居家养老”趋势下,机器人将成为不可或缺的照护助手,它们可以进行用药提醒、步态分析以预防跌倒,并在老人发生意外时第一时间识别并自动呼叫救援。部分机器人还能提供物理辅助,如协助起身或取物。
现代机器人大多配备了人工智能(AI)和高科技传感器,通过Wi-Fi或蓝牙连接实现导航和与环境的互动,这些机器人背后的技术使它们能够通过自动化和数据驱动的学习提高效率。例如,扫地机器人使用摄像头和传感器扫描和收集周围环境的数据,而它们的AI算法则创建虚拟地图并规划绕过障碍物的优化路线。未来,机器人将更多地融入智能家居生态系统,提供增强的功能和自动化。
评论区
登录后即可参与讨论
立即登录