近日,国民技术受邀出席第22届(顺德)家电电源与智能控制技术研讨会,并发布了题为《基于N32G033x(N32M0xx)系列的家电控制实战与应用全解析》的演讲。

国民技术在电控领域有深厚积累:从AI机器人的关节驱动、高端伺服控制,到工业级电机应用,均有成熟方案落地。将目光投向家电市场,并非从零起步,而是将经过高端场景验证的技术能力,向消费级市场向下沉淀、向上赋能,打造更具性价比的规模化解决方案。
公司主打产品N32G033系列,以“高集成单芯片支撑电控市场覆盖率”的定位,实现“电控+” 能力扩展,包括:+**显示、+弱主控、+电源、+安全加解密、+低功耗等。该系列已成为**消费家电领域极具竞争力的高性价比之选。
家电电控选型痛点: 场景多、要求杂
消费家电要性价比,工业驱动要高可靠,高端伺服要极致算力,电池供电要超低功耗……
面对五花八门的应用场景,电机控制开发中的第一个关键决策点就是MCU选型。
国民技术电控市场产品总监舒晓华在研讨会的技术分享中指出:“电控方案的底层演进逻辑,最终要落在产品需求、服务能力和市场竞争力三个维度上。一颗好的电控MCU,必须在算力、模拟集成度、功耗和成本之间找到最优平衡。”
N32G033: 主打“高集成+低功耗+全覆盖”
国民技术N32G033系列基于ARM Cortex-M0内核,主频64MHz,Flash 64KB,SRAM 6KB,在同类产品中具备三大核心优势:

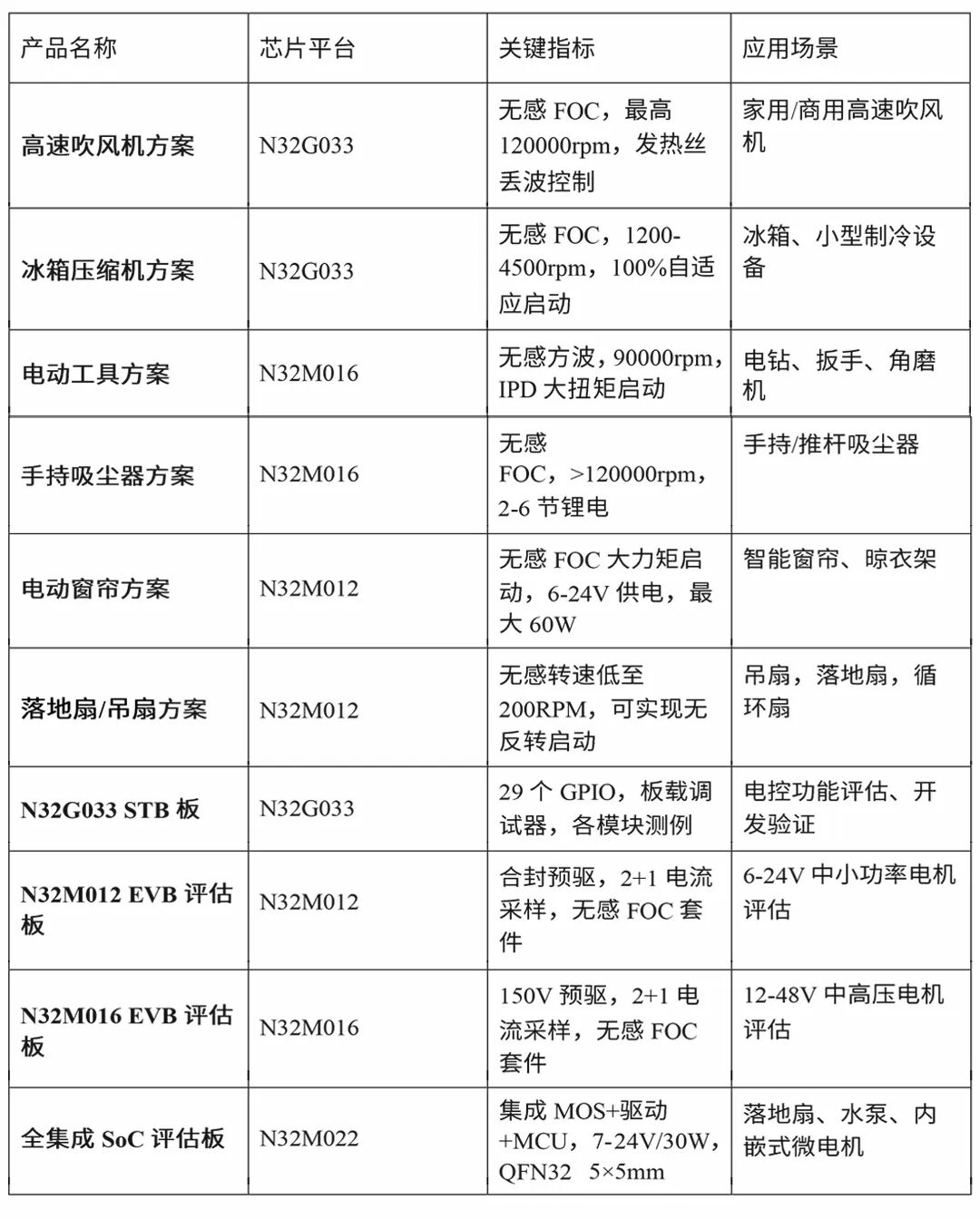
“十三合一”选型: 一芯多用,覆盖全场景
国民技术基于N32G033/N32M0xx系列,构建了覆盖家电主要品类的完整方案矩阵:

此外,公司即将推出全集成电控SoC芯片N32M022,集成MOS+驱动+MCU,支持7-24V母线电压、30W以内功率,封装仅5mm×5mm,适用于落地扇、散热风扇、空调水泵等内嵌式微电机场景。
一站式选型服务体系
国民技术为电控客户提供全流程服务:
前期评估 → 硬件设计参考 → 产测方案 → 算法开发支持。
● 低成本消费产品 → N32G033
● 集成预驱 → N32M01x
● 工业驱动 → N32G455
● 高端伺服 → N32H765
● 极致性能 → N32H785

电控领域主控技术参数速查表
现场展品展示|可演示、可评估、可快速导入
活动同期,国民技术展示了在家电领域的典型方案与评估板:

新品预告: M4内核电控MCU即将推出
国民技术同步预告了一款即将发布的电控MCU新品:
● 基于 ARM Cortex-M4 内核,主频 80MHz
● Flash 128KB,SRAM 24KB
● 集成 2个高级定时器、2路12bit 2Msps ADC、4个OPA、3个COMP
● 首次在电控产品线引入CAN 2.0接口
该新品主要瞄准工业驱动和电动自行车场景,进一步完善国民技术电控产品矩阵。
关于国民技术
国民技术股份有限公司(简称:国民技术)是MCU及安全芯片领先企业,国家高新技术企业。公司在安全、SoC、射频、电源等技术领域具备领先优势,面向通用与安全领域提供芯片及解决方案。2000年成立于深圳,2010年创业板上市,2026年登陆港股,股票代码为300077.SZ(A股)和02701.HK(港股),是中国上市公司协会副监事长单位。总部位于深圳,在北京、上海、武汉、西安、重庆、香港、新加坡、美国奥斯汀、日本东京等地设有分支机构。
评论区
登录后即可参与讨论
立即登录