工程名称:提醒喝水杯垫V2.0
工程作者:平韵の立创小分部 前言
这,是一个提醒喝水杯垫~

DIY成本仅80!

诶?这时候可能就有人说了
做一个不如买一个!
的确是这样的。
但,如果你了解到了它的这些功能,或许你会有不一样的看法……
*0***1
它有什么功能?
”
-
它会提醒你喝水:当你放下水杯,杯垫就会开始倒计时,时间到会提醒你喝水
-
可自定义倒计时时间
-
屏幕实时显示:时间,天气,温度,湿度,未来两天天气预报
-
早中晚语音招呼:可根据当前时间,自动播放早、中、晚时间语音,比如:早上好~新的一天,也要记得好好喝水哦~
-
天气语音:可根据当前天气,自动播放天气语音,比如:今天是大晴天,记得遮阳!
-
有夜间模式:晚11点到早7点之间自动降低屏幕亮度和灯光亮度
-
其他自定义内容:灯光亮度、灯光效果、声音大小,有四种RGB灯光效果:彩虹、蜡烛、星夜、纯白 灯效
-
杯垫内集成温度传感器,可监测自身温度,随时了解机器温度,更有安全感
-
支持模拟U盘,可随时自定义语音文件(WAV文件)*:*比如在喝水时间到来的时候,你可以播放男/女朋友的语音“北北喝水啦~”(啊啊啊太肉麻了,这段cut掉!)
UI设计大概长这样▼






小编OS:
是不是!与其说它是一个提醒喝水的工具,不如说它是一个温柔的小管家!
在别人都关心你飞的高不高的时候……只有它关心你,今天喝水了吗?喝了几杯?喝水少对身体不好哦~
而且它还是自己亲手做的!
这算不算……坚持贯彻【爱你,老己】**每一天**!
*0***2
硬件设计方案
”

硬件架构

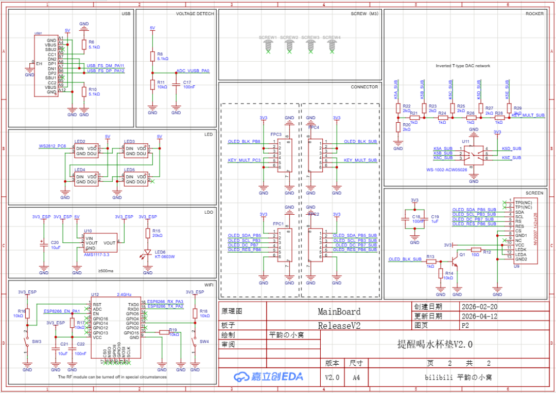
原理图1

原理图2

PCB图

实物图

安装图
硬件参数
-
主控:STM32F405RGT6 (ARM Cortex-M4),负责运行FreeRTOS操作系统、LVGL图形界面等
-
显示屏: SPI 接口彩色 LCD,驱动芯片 NV3007
-
音频功放: FM8002A+8Ω 1W 扬声器,FM8002A 将STM32输出的音频信号放大,驱动扬声器播放“放下杯子”、“时间到请喝水”等提示音。
-
指示灯: 4xWS2812B全彩LED灯珠
-
输入设备: 五向摇杆开关 (WS-1002) + ADC 电阻分压网络,通过摇杆进行菜单导航、调节音量、设置定时时间等。原理图采用电阻网络设计,仅用一根 ADC 线即可读取 5 个按键状态,节省了 IO 口。
-
WiFi 模块: ESP-12F (ESP8266),用于自动同步网络时间(NTP)和获取实时天气数据(温度、湿度、天气状况)。通过 UART 与 STM32 通信。
-
外部存储: W25Q64 (64Mbit SPI Flash),8MB 容量。存放庞大的中文字库、语音文件(WAV 格式)、系统配置参数以及固件更新包。
-
温度传感器: DS18B20, 温度监测。直接检测杯垫表面的温度,判断水杯是否过热(防烫)或辅助判断杯子状态。
-
水杯检测: 微动开关 (原理图标注为 CUP DETECH),利用杯子的重量压下开关,触发“开始倒计时”或“停止倒计时”的逻辑。
-
电源管理: AMS1117-3.3 (LDO),将 USB 输入的 5V 电压转换为稳定的 3.3V,为 MCU、屏幕、传感器等供电。
-
接口: USB Type-C,供电与数据,供电推荐5V1A 输入。
-
PCB板厚:1.6mm,基于嘉立创EDA设计,尺寸支持在嘉立创免费打样。
-
3D外壳注意事项:有三个3D打印结构件,推荐直接打印3MF后缀的三个文件
*0***3
软件设计方案
”
主要使用技术栈:
-
FreeRTOS操作系统
-
LVGL V9.3图形库
-
FatFs文件系统
-
前后端分离架构,GUI框架可直接在模拟器上运行,并无缝部署到硬件环境

04
开源网址
”
目前,项目已全开源!开源资料含:UI界面设计,硬件原理图,软件源码,机械结构等设计稿
开源网址:https://oshwhub.com/phantom001/project\_vcaqlegw

手机端**↓**
如果你也想DIY,不妨去领一下~
评论区
登录后即可参与讨论
立即登录