在上期中,我们探讨了一种用于高速射频 ADC 前端进行窄带信号匹配的全新方法与步骤。
本期,为大家带来的是《级联理想二极管:解决 48V EV 的电源难题》,介绍了一种用于 48V 电动汽车冗余电源的级联理想二极管与瞬态钳位网络的全新方案,以解决在高压故障和严苛瞬态环境下,实现可靠 ORing 功能需要依赖昂贵且难采购的高压器件的挑战。
引言
除了传统的 12V 网络外,48V 电池子系统的应用日益广泛,这导致HEV/EV 电源系统的设计发生显著变化。48V 系统可以提供更大的功率,无需大量的布线,可降低线束的功率损耗,从而延长续航里程。随着这一变化,车辆配电架构正在从传统的集中架构过渡到区域架构。在区域架构中,配电、通信和负载驱动根据在车辆中所处的位置而不是按功能分组,如图 1 所示。区域架构可降低系统复杂性,并为原始设备制造商 (OEM)提供更多模块化特性。

图 1 现代车辆中的区域架构

图 2 区域控制模块中的典型配电
图 2 显示了一种典型的配电方式,即使用多个电源为区域控制模块实现冗余电源。理想二极管(详见白皮书《理想二极管基础》)非常适用于需要反向电流阻断和/或反向极性的应用。由于理想二极管具备反向电流保护功能,因此在需要组合多电源以提升系统冗余度 [2] 的应用中也很有用。但是,市场上现有理想二极管控制器的绝对最大电压额定值仅为 72V,并且在支持某些 48V 系统设计方面存在限制。
本文讨论了为 48V 系统设计 ORing 级所面临的挑战,以及级联理想二极管配置如何实现可靠的 ORing 解决方案来安全地处理输入电源中断和外部瞬态事件。
挑战 1:反向电源故障期间的高压应力
如图 2 所示,初级配电需要不间断的电力供应。高压电池 (VPRIM)由DC/DC 转换器针对 48V 电压轨进行降压,然后备用 48V 辅助电源 (VAUX) 在“或”运算时提供冗余电源。如果VIN1发生反极性故障,DC/DC 转换器输出 VIN2 将为整个负载供电,如简化示意图 3 所示。但是,这会导致辅助电源路径上的 ORing 产生高压应力。48V 电源最高可达 54V 电压,在控制器 LM74700D-Q1的阴极至阳极引脚之间产生 108V 的大电压差,这超过了 75V 的绝对最大额定值。该解决方案还需要额定电压至少为120V 的 MOSFET,这些MOSFET比60V FET的价格高,并且很难从多个供应商处采购。

图 3 输入反极性条件下的电压应力
挑战 2:符合 LV148 负载突降和开关瞬态要求
由于关断负载和加速器尖端短路,电气系统可能会发生瞬态过压。对于 48V 系统,现行标准(ISO 21780 和 Liefervorschriften [LV] 148)规定了 E48-02 瞬态过压曲线,如图 4 所示。此曲线显示,电压最高可达 70V 并保持 40ms,某些 OEM 甚至达到 100ms。受测器件 (DUT)必须能够承受这些功能状态为 A 的事件,且DUT必须执行所有功能。请注意,对于如此高的功率和更宽的瞬态,使用TVS 或齐纳二极管进行钳位的做法不切实际。简单地说,直接连接到 48V 电压轨的集成电路在所有条件下都必须能够承受 70V 的电压。但是,如果考虑到开关瞬态或元件裕量,器件应支持远高于 70V 的电压。现有的理想二极管控制器在阳极到接地之间具有 72V 的绝对最大额定值,因此为系统设计人员留的裕度较小。

图 4 LV 148 的 E48-02 瞬态过压曲线
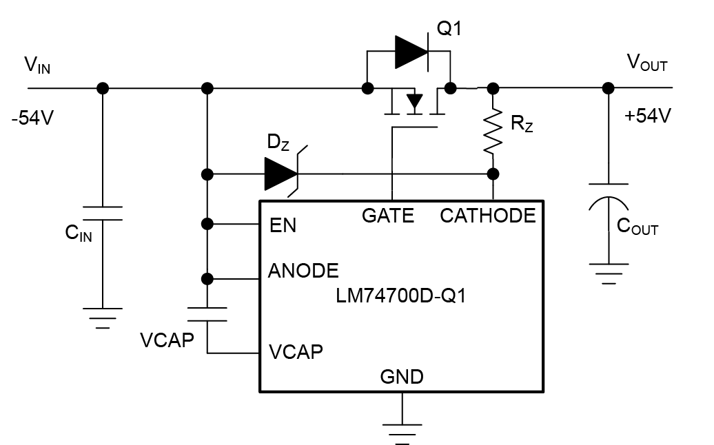
基于单一控制器的解决方案
图 5 显示了一个使用单个LM74700D-Q1的解决方案,但使用齐纳钳位电路可降低控制器阴极到阳极引脚之间 108V 的大电压差。齐纳二极管 DZ可以将阴极到阳极之间的电压限制在其绝对最大额定值 (75V) 以下,而电阻器 RZ可以适当地偏置 DZ。但是,该解决方案仍需要额定电压至少为120V 的 MOSFET,这比60V FET的价格高,并且很难从多个供应商处采购。此外,在正常运行时,电阻器 RZ会导致阴极路径额外下降,从而影响反向电流保护阈值。

图 5 采用单个高电压 MOSFET 的解决方案
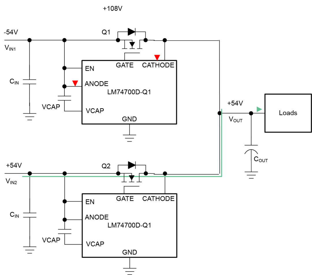
建议的级联理想二极管配置
建议的解决方案使用两个理想二极管控制器,并分别以串联配置连接MOSFET Q1 和 Q2,如图 6 所示。每个控制器的钳位电路不仅可确保阴极至阳极低于 75V,还起到了均衡网络的作用,从而确保在发生故障事件期间,Q1 和 Q2 之间共享相等的电压。我们来考虑两种常见故障场景下的电路工作原理
情况 1:启动期间,当输出 (VOUT) 的供电电压为 54V 且输入 VIN 为 0V 时,中点电压 VMID保持在 0V。由于出现VOUT > VMID 且 Q2 阻断 54V 的反向电流阻断场景,第二个LM74700D-Q1 控制器会使 GATE2 保持关断状态。在这种情况下,用户可在 VIN 处施加 54V 的反向电压,由于出现阳极
情况 2:在此场景中,VIN 以故障状态(例如 -54V)启动,然后系统在 VOUT = 54V 的情况下上电。由于第一个LM74700D-Q1 控制器会使 GATE1 保持关断状态以阻止 VMID 处的反向电压,因此中点电压 VMID 保持在 0V。同样,第二个LM74700D-Q1 控制器会因反向电流阻断情况而使 GATE2 保持关断状态。MOSFET Q1 和 Q2都会产生 54V 的电压应力。在故障情况下,MOSFET 两端的电压都低于 60V,因此该解决方案让客户可以灵活地选择额定电压为 60V 且易于从多个供应商处采购的传统 FET。
如图 6 所示,该解决方案还在接地路径中包含一个瞬态钳位网络(DC、Q3、RB 和 DB),以处理超出LM74700D-Q1绝对最大额定值的开关瞬态电压。在正常运行时,器件接地端和系统接地端之间的电势差只是 Q3 的 VBE,但只要 VIN 超过二极管 DC 的击穿电压 (VBR-DC),晶体管 Q3 便会在其两端降低电压并将器件接地电势升高。这有助于将LM74700D-Q1的阳极至接地电压限制为接近直流击穿电压,从而有助于实现可扩展的瞬态处理解决方案。二极管 DB 的作用是在输入电源反向条件下阻断反向电流路径。

图 6 级联理想二极管配置
元件选择和测试结果
务必要考虑如何选择系统中的关键元件来达到这些效果。
对于理想二极管 MOSFET Q1 和 Q2,具有 +/-20V VGS(MAX) 的 60V VDS(MAX) 可在所有故障条件下提供足够的裕度。标称电流下的 RDS_ON:(20mV/标称电流)≤ RDSON ≤(50mV/标称电流)对于保持较低的反向电流十分重要。例如,在 5A 设计中,RDS_ON 的范围在 4mΩ 到 12.5mΩ 之间。
MOSFET 栅极阈值电压 Vth 的最大值为 2V。
PNP 晶体管 Q3会在齐纳二极管 DC激活后出现最大压降,并且其额定电压应大于 (VIN-MAX – VBR-DC)。它还必须支持LM74700D-Q1的静态电流(小于 1mA)。可以使用BC857-Q 等晶体管。
对于齐纳二极管 DZ1 和 DZ2:应选择BZX84J-B62 等 62V 齐纳二极管,以便将阴极限制为低于 75V 的阳极。对于齐纳二极管 DC,直流电路的击穿电压 (VBR-DC) 决定了 VIN 上出现开关瞬态时,阳极至接地引脚之间的钳位电压。利用BZX84J-B62 等 62V 齐纳二极管可以限制电压并为LM74700D-Q1提供足够的裕度。阻断二极管 DB 的阻断电压应接近最大输入电源反向电压,因此应选择额定电压至少为 60V 的二极管,例如NSR0170P2T5G。
电阻器 RZ1 和 RZ2是适用于 DZ1 和 DZ2 的偏置电阻器。1kΩ 到 2kΩ 范围内的任何值都应该足够了。电阻器 RB 是直流电的偏置电阻器,10kΩ 到 47kΩ 范围内的任何值都足以满足要求。
图 7 和图 8 展示了在系统启动前后施加输入反极性时,MOSFET上的漏源电压分布情况。如图所示,MOSFET 共享相同的电压,每个 MOSFET 的最大电压小于 60V。图 9 显示了接地路径瞬态钳位网络的性能,其中阳极至 IC 接地钳位至 62V,以应对 VIN 上发生的 70V 负载突降事件。

图 7 MOSFET 在输入反极性条件下的电压共享情况

图 8 MOSFET 在输出端热插拔期间的电压共享情况
(VIN = -54V)

图 9 建议解决方案对 70V 负载突降事件的响应
结语
虽然 48V 系统具有许多优点,但也为配电级中的冗余电源 ORing 带来了一系列新的挑战。建议的级联理想二极管配置带接地路径瞬态钳位网络,使采用 60V 额定电压且易于从多个供应商处采购的传统 FET 的系统设计成为可能。建议的方法还为开关瞬态提供了足够的电压裕度,从而在 48V 系统中实现可靠的 ORing 解决方案。
参考资料
“理想二极管基础知识”德州仪器 (TI) 应用报告,文献编号 SLVAE57B,2021 年 2 月。
“使用理想二极管控制器的汽车应用冗余电源拓扑”德州仪器 (TI) 模拟设计期刊,文献编号 SLYT848,2024 年 3 月。
德州仪器 (TI),LM74700D-Q1 车用低 IQ 反向电池保护理想二极管控制器,数据表。
原文标题:模拟芯视界 | 级联理想二极管:解决 48V EV 的电源难题
文章出处:【微信号:tisemi,微信公众号:德州仪器】欢迎添加关注!文章转载请注明出处。
评论区
登录后即可参与讨论
立即登录