前言
上回说到PM模块,那么紧跟着的一定就是DS模块了。DS的全称是Data Storage。虽然DS是很多单词的缩写,在IO-Link领域可是比较神圣的一个模块,还有一个汽车品牌也是DS的缩写,可是“女神”的含义。
好了,我们今天就来好好揭开,这个DS模块的“神秘面纱”。
1
DS的定义
数据存储(DS)机制使得从站设备参数在上层系统(如PLC程序或现场总线参数服务器)上能够一致且及时地进行缓存。
主站和从站之间的数据存储在IO-Link标准中进行了规定,而相邻的上层数据存储机制取决于各自的现场总线或系统。设备持有一组标准化的对象,提供有关数据存储的参数信息,例如内存大小要求以及数据存储机制的控制和状态信息。
数据存储参数集的修订,通过参数校验和来标识。

Data Storage机制和Block Parameter机制差不多,他们的检查机制相同。DS采用如上图的ISDU,包括DS的Command、状态、大小、checksum以及Index 列表。
说白了,DS就是参数持久化的一种方式,其实最简单的本地DS,就是设备把参数存储在自己的flash或者eeprom里,下次上电再恢复即可。
而IO-Link里讲的DS,则是把参数保存在从站的上层,也就是主站的FLASH或者再上面的PLC的存储里,就是希望在主站的该端口,无论插入什么样的设备,都能统一下发一致的数据,避免参数不一致的情况。
2
DS的设备调试功能
IO-Link规范对“设备调试(Commissioning)”,分了2种:在线调试和离线调试。
系统参数(On-line commissioning)
过程:设备和 PLC 系统一起,在现场使用工程工具(如 TIA Portal、PACTware 等)进行配置和参数设置。
参数下载:用户通过工具给设备分配参数值,这些值被下载到设备中,成为激活参数(active parameters)。
数据存储:
·当系统发出 ParamDownloadStore 命令时,主站(Master)会将这些参数上传(复制)到其数据存储区(Data Storage)中。
·然后主站可以根据上层系统的特性进行备份操作。
适用于设备已经在现场安装好的场景。
离线调试(Off-site commissioning)
过程:使用如“USB-Master”等外部工具,以及设备的 IODD 文件,在非现场的地方(例如办公室),对设备进行配置和参数设置。
参数激活:通过工具完成配置和验证后,工具会设置 DS_UPLOAD_FLAG,标志该参数集为“已激活”。
安装后自动上传:
·当设备安装到现场并连接到主站后,主站会自动将这些参数上传到其数据存储中,完成备份。
说到USB-Master,强烈安利我们的USB-Master设备,这可是做传感器厂家的必备,童叟无欺,人见人爱,一设备在手,调试IO-Link不用愁。

再配合上位机软件,可以快速掌握IO- Link知识,调试IO-Link设备。

3
DS的数据结构
我们在深究DS前,先看一下他的数据结构,其就是把ISDU的index、subindex、length和data挨个存储起来,另外还要加个头部,包括校验码,设备的ID等。

DS的头部:

4
DS的状态机
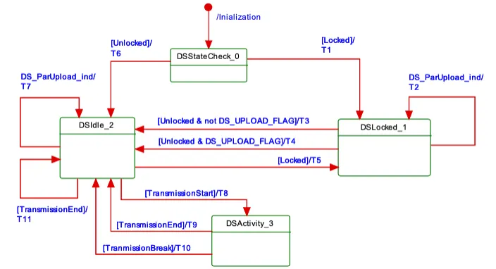
DS是主站和从站配合完成的,从站状态机如下图所示,在启动后,基本就是在idle和dsactivity之间切换,说白了,就是负责ISDU的读取和写入。

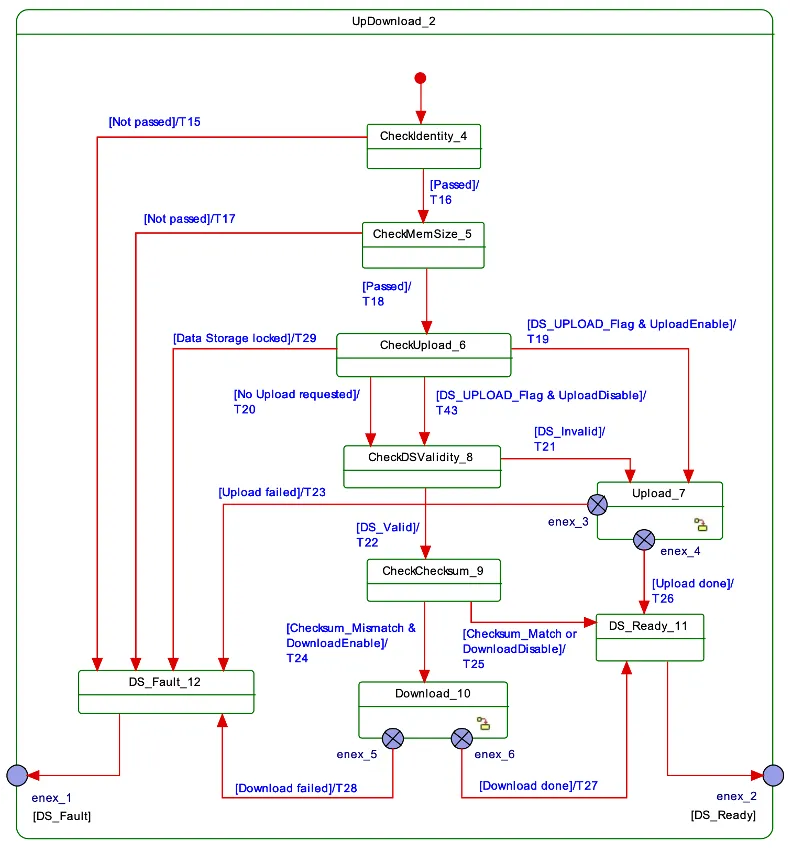
下图是主站的DS状态机。

主站的DS状态机略微复杂,它的核心在Updown里;如果主站关闭了DS功能,则其就在off阶段,如果打开了ds,则会进入waitingonDSActivity等待DS的upload或者startup流程。

在整体的UpDownload阶段,分为检查,判断合法性,上传/下载,Ready几个阶段,任何一个阶段的错误都会直接进入DS Fault,并告知具体的错误原因。
看这几个阶段的具体功能:

在Upload和Download子过程中,就是不停的和从站进行交互,读取和写入ISDU。
5
DS标识检查
我们知道,如果主站打开了DS模块,也就是端口模式配置了Manual模式,且指定了Backup & restore或者Restore模式之后就开始了DS流程。
在UpDownload2中,首先主站会检查自己存储的DS标识是否匹配从站的Vendor ID, Device ID;如果不匹配,就不会进入如下的流程。
那么这里的检查是怎么匹配的,这里就要回顾到SM模块的流程中,从下图看,有三种匹配方式:

1
NO_CHECK
顾名思义,不会检查任何ID,直接走后续流程
2
TYPE_COMP
只检查Vendor ID和Device ID,不检查SerialNumber,也就是只要是这一类的产品,都可以进行DS
3
IDENTICAL
最严格的,要检查SerialNumber,SerialNumber不对,也就走不到后续流程,但该选项在规范中已经明确不再要求实现了
6
CheckMemSize
上述检查完成后,第二步就是CheckMemSize。
首先,主站发送 03 03 即查询DataStorageIndex的subindex 03,查询从站的DS大小,判断是否合适,规范规定不能超过2048字节,如果从站不支持DS模块,一定会回复一个0x8012,表示该subindex不存在。
主站收到0x8012,则会认为它的大小超过2048字节,就进入了DS fault流程,虽然结果是一致的,但总觉得这是规范是欠缺考虑的。如果从站不支持DS,是否应该直接通过某个标志告知主站,主站无需再进入DS流程即可。
查询Size之后,就开始检查是否要upload;首先发送03 02 ,查看State Property,如果bit7位为1,标识DS_UPLOAD_Flag 为true,同时模式为Upload & restore,就直接进入Upload流程。
如果模式不是Upload &resotre,是Restore模式,表示Upload被Disable了;又或者Upload的标志位没有被置位,则还需要进行DS Validity的验证。也就是看看主站本地的DS是否有效,前面所讲的,只有Upload标志位有效,同时Upload Enable,就强制直接进入Upload,其他的情况得等候DS Validity。
在DS Validity这个阶段,主站检查自己的DS数据是否有效,如果无效则也进入Upload流程;如果有效,则跳过Upload。
那么DS什么时候无效呢?比如DS里数据为空,就是无效;比如在Upload过程中,传输失败,那么DS也是无效。只要DS是无效的,就会走Upload流程。而DS有效,则主站认为不应该再上传从站的数据,这时候就要检查Checksum了。
7
Checksum
在检查Checksum流程,主站发送03 04查询Checksum,如果Checksum一致,表示主从的数据是一致的;如果Checksum不一致,则主站强行下载数据给从站,覆盖从站的ISDU。下载成功则进入DS ready,下载失败,则进入DS fault。
最后附上Upload和Download的流程。


结语
好了,以上就是本期DS模块处理与检查流程的解析,DS作为IO-Link的关键功能,能够大幅度降低现场设备更换的难度,也是IO-Link作为“工业4.0最后一米技术”的独特优势。
评论区
登录后即可参与讨论
立即登录