FPGA AM调制系统设计:NCO与LPM_MULT应用详解
摘要:本系统由FPGA、串口屏、DAC模块和AD831组成。FPGA通过调用宏功能模块NCO,按照输入时钟50MHz,产生相应频率正弦信号输出,共产生两路,一路为调制信号,另一路为载波信号。根据AM调制的原理,调用宏功能模块LPM_MULT将调制信号和载波信号的数值相乘,得到AM调制信号,并能够对调制度进行调节。并系统采用AD831完成对于AM调制信号的上变频,本振信号由信号发生器产生。
1.设计方案工作原理
1.1系统方案描述
本系统框图如图1.1所示,FPGA通过调用宏功能模块NCO,按照输入时钟50MHz,产生相应频率的调制信号、载波信号和AM调制信号数值,DAC模块根据控制字产生相应频率和幅值的信号。输出的AM调制信号接入AD831与高频率信号进行混频最终输出高频信号。串口屏通过串口与FPGA进行通信可以在一定范围内对调制信号的频率、载波频率和调制度进行调节。

图1.1 系统框图
1.2方案比较与选择
1.2.1 FPGA
方案1:使用高云的GW1NSR-LV4C型号的FPGA,其具有Cortex-M3的硬核处理器,共有4608个逻辑单元、3456个寄存器,乘法器的参数为16,Block SRAM有180K,用户闪存为256K,并有2个锁相环PLL,4个I/O Bank,用户I/O数为44。
方案2:使用EP4CE6系列的Cyclone IV EP4CE6F17C8N型号FPGA,其含256个管脚,6272个逻辑单元,采用BGA封装。采用低成本、低功耗的FPGA架构、6K到150K的逻辑单元、高达6.3Mb的嵌入式存储器、高达360个18×18乘法器,实现DSP处理密集型应用、协议桥接应用,实现小于1.5W的总功耗。
综合以上考虑,考虑到AM调制系统的需求和各项频率的需求,在尽、可能减少功耗的前提下,选择方案2。
1.2.2 DAC电路方案
方案1:使用ACM9767高速DAC模块,其为一款高性能高速双通道DAC模块,本模块具有单电源5V供电输入,双通道数字转模拟信号输出,每个通道数据分辨率为14位,输出电压范围为正负5V,且转换速率高达125Msps。
方案2:使用与FPGA开发板的AD和DA集成板,其采用THS5651A电路,能够产生规定频率的波形,并且稳定输出。具有精度高、电路简单、价格便宜的特点。
综合上述考虑,考虑到电路的复杂程度、结果的精确程度以及方案的价格等方面,选择方案2。
1.2.3 人机交互方案
方案1:使用数码管和按键作为人机交互,数码管显示调节的模式(调制信号、载波信号和调制深度),按键调节频率和调制度。
方案2:使用串口屏制作人机交换界面,制作一个主界面和三个子界面,三个子界面分别调节调制信号的频率、载波信号的频率和调制深度。
方案3:使用数码管和矩阵按键,数码管作为调节模式的显示,矩阵按键作为输入,输入相应的频率和调制深度。
综合以上考虑,为了方便快捷的调节频率、调制度,我们最终选择方案2。
2.核心部件电路设计
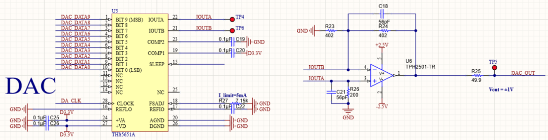
2.1 DAC电路
DAC电路,即数模转换电路。其采用THS5651A电路,完成数模转换。其通过R27和内部VREF设定的DAC输出差分电流是IOUTA = 0mA-5mA,IOUTB = 5mA-0mA(这里IOUTA和IOUTB是差分对),具体的输出电流值由输入DAC的码值DA_Data[9:0]确定。IOUTA和IOUTB通过外部运放电路转化为单端电压。
DAC电路如下图2.1所示。

图2.1 DAC电路图
2.2 AD831混频电路
AD831混频电路起到的是混频作用,将对FPGA产生的AM调制信号完成上变频。其能够完成将信号频率由一个量值转为另一个量值,常常用于产生中频信号。AD831由混频器、限幅放大器、低噪声输出放大器和偏置电路等组成,是一款集成的混频器,其本人和射频输入均可达到500MHz,中频输出方式由两种:差分电流输出和单端电压输出,在采用差分电流输出时,输出频率可达250MHz;在采用单端电压输出时,输出频率可达200MHz。
AD831电路如下图2.2所示。

图2.2 AD831电路图
3.系统软件设计分析
3.1主要模块程序设计
FPGA程序主要由四部分组成,分别为U0-串口接收模块、U1-频率调节模块、U3-波形选择模块和U4-DAC转换模块。U0-串口接收模块用于接收来自串口屏发出的频率和调制深度信息,然后将接收的信息传送到U1-频率调节模块,U1-频率调节模块进行处理生成三个相对应的控制字转送给U3-波形选择模块,同时U3-波形选择模块根据拨动按键来选择输出的波形,然后将波形产生数据传送给U4-DAC转换模块。
AM调制系统RTL图如图3.1所示。

图3.1 系统RTL图
3.2关键模块程序清单
关键模块的程序原文件列表主要包含串口、波形选择、频率调节、DAC转换和顶层文件。
模块程序清单如图3.2所示。

图3.2 程序清单图
4.竞赛工作环境条件
4.1设计分析软件环境
Windows 10;Quartus Ⅱ;Modelsim。
4.2仪器设备硬件平台
示波器(RIGOL:DS2022A-EDU);信号发生器(RIGOL:DG4102);直流电源(RIGOL:DP832)。
4.3测试条件
工作电源电压:±12V;
温度:室温;
气压:标压。
5.作品成效总结分析
5.1系统测试性能指标
调制信号测试方案:输出信号为正弦波,频率为1KHz,观察示波器结果。
载波信号测试方案:输出信号为正弦波,频率为5MHz,观察示波器结果。
AM调制测试方案:输出信号为AM调制信号,观察示波器结果与波形。然后接入AD831模块射频输入端,并使用信号发生器产生25 MHz,100mv Vpp的正弦信号,接入AD831模块本振输入端,混频后得到30 MHz,并使用示波器的MATH功能的FFT来观察频谱。
自由设置调制信号测试方案:使用串口屏调节调制信号频率,观察示波器结果。
自由设置载波信号测试方案:使用串口屏调节载波信号频率,观察示波器结果。
调制度测试方案:使用串口屏调节调制深度,观察示波器结果,对其进行分析。
5.2成效得失对比分析
5.2.1 调制信号测试结果
表5.1 调制信号测试结果表
| 波形 | 频率 | 谐波失真度 |
| 正弦波 | 1KHz | 1.42% |
5.2.2 载波信号测试结果
表5.2 载波信号测试结果表
| 波形 | 频率 | 谐波失真度 |
| 正弦波 | 5MHz | 1.31% |
5.2.3 AM调制测试结果
表5.3 AM调制测试结果表
| 是否调制 | 调制深度 | 是否上变频 | 上变频频率 |
| 是 | 0.5 | 是 | 30.02MHz |
5.2.3 自由设置调制信号参数测试结果
使用串口屏进入调制信号参数测试界面,调节调制信号频率,观察示波器结构。其频率范围为1KHz-10KHz,分辨率为0.01KHz.以下为部分测试结果。
表5.4 调制信号频率测试结果表
| 理论信号 | 实际信号 |
| 1.00KHz | 1.001KHz |
| 1.05KHz | 1.051KHz |
| 1.50KHz | 1.498KHz |
| 2.00KHz | 2.008KHz |
| 3.50KHz | 3.499KHz |
| 5.00KHz | 5.002KHz |
| 10.00KHz | 9.997KHz |
5.2.4 自由设置载波信号参数测试结果
使用串口屏进入载波信号频率设置界面,调节载波信号频率,观察示波器结果。其范围为1M-10MHz,分辨率为0.01MHz。以下为部分测试结果。
表5.5 载波信号频率测试结果表
| 理论信号 | 实际信号 |
| 1.00MHz | 1.002MHz |
| 2.00MHz | 2.006MHz |
| 3.00MHz | 2.988MHz |
| 4.00MHz | 3.989MHz |
| 5.00MHz | 5.008MHz |
| 6.50MHz | 6.503MHz |
| 7.70MHz | 7.705MHz |
| 8.80MHz | 8.796MHz |
| 10.00MHz | 10.004MHz |
5.2.4 自由设置调制深度测试结果
使用串口屏进入调制深度设置界面,调节调制深度,观察示波器结果。步进为0.1。
以下为部分测试结果。
表5.6 调制深度测试结果表
| 理论值 | 实际值 |
| 0 | 0.001 |
| 0.1 | 0.107 |
| 0.2 | 0.180 |
| 0.3 | 0.280 |
| 0.4 | 0.390 |
| 0.5 | 0.450 |
| 0.6 | 0.580 |
| 0.7 | 0.670 |
| 0.8 | 0.790 |
| 0.9 | 0.875 |
| 1 | 0.998 |
5.3创新特色总结
系统电路系统简单,输出波形美观。结构清晰分明,采用正负12V供电,对电源要求低;此外,系统还具有以下3点优点:
利用宏功能模块NCO和LPM_MULT实现调制信号和载波信号以及AM调制信号的产生,精度高,速度快,远远超过题目所设定的要求。
具有混频的功能,精度高,可以将FPGA产生的射频信号进行上变频。
系统可以通过串口屏对系统进行交互和控制。系统可以对频率进行粗略调节和精细调节,可以实现超越题目要求的频率输出。
综上,系统完全实现了题目的要求,精度较高,并且在功能上加以拓展。性能十分优良。效果远超题目要求。
原文标题:基于FPGA的AM调制系统
文章出处:【微信号:gh_9d70b445f494,微信公众号:FPGA设计论坛】欢迎添加关注!文章转载请注明出处。



