“深度调研426位资深工程师:国产大模型反超?5天工作3天完?AI正如何重塑芯片与嵌入式开发?”
2026年,AI在电子工程领域早已不是“新鲜感驱动”的玩具,而是实实在在的“数字化副驾”。
-
你是否也在用DeepSeek调优底层的C语言代码?
-
是否在利用豆包快速解构几百页的DataSheet?
-
或者正在纠结:AI究竟会成为我的“外挂”,还是会取代我的“岗位”?
为了看清行业的真实底色,21ic电子网发起并完成了《2026中国电子工程师AI应用现状》的大调查。我们通过问卷形式调研了426位覆盖芯片设计、嵌入式、工业自动化等全产业链的资深开发者,带你拆解这场正在发生的“全栈工作流”革命。
我们不谈虚的!直接看数据和背后洞见。
以下为白皮书完整内容:


















“2026年,是电子工程师从‘Prompt阶段’迈向‘Workflow阶段’的转折点。”
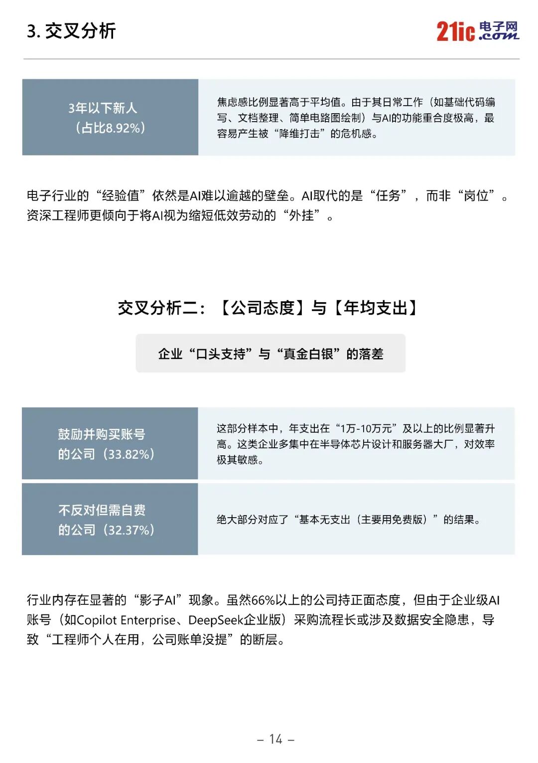
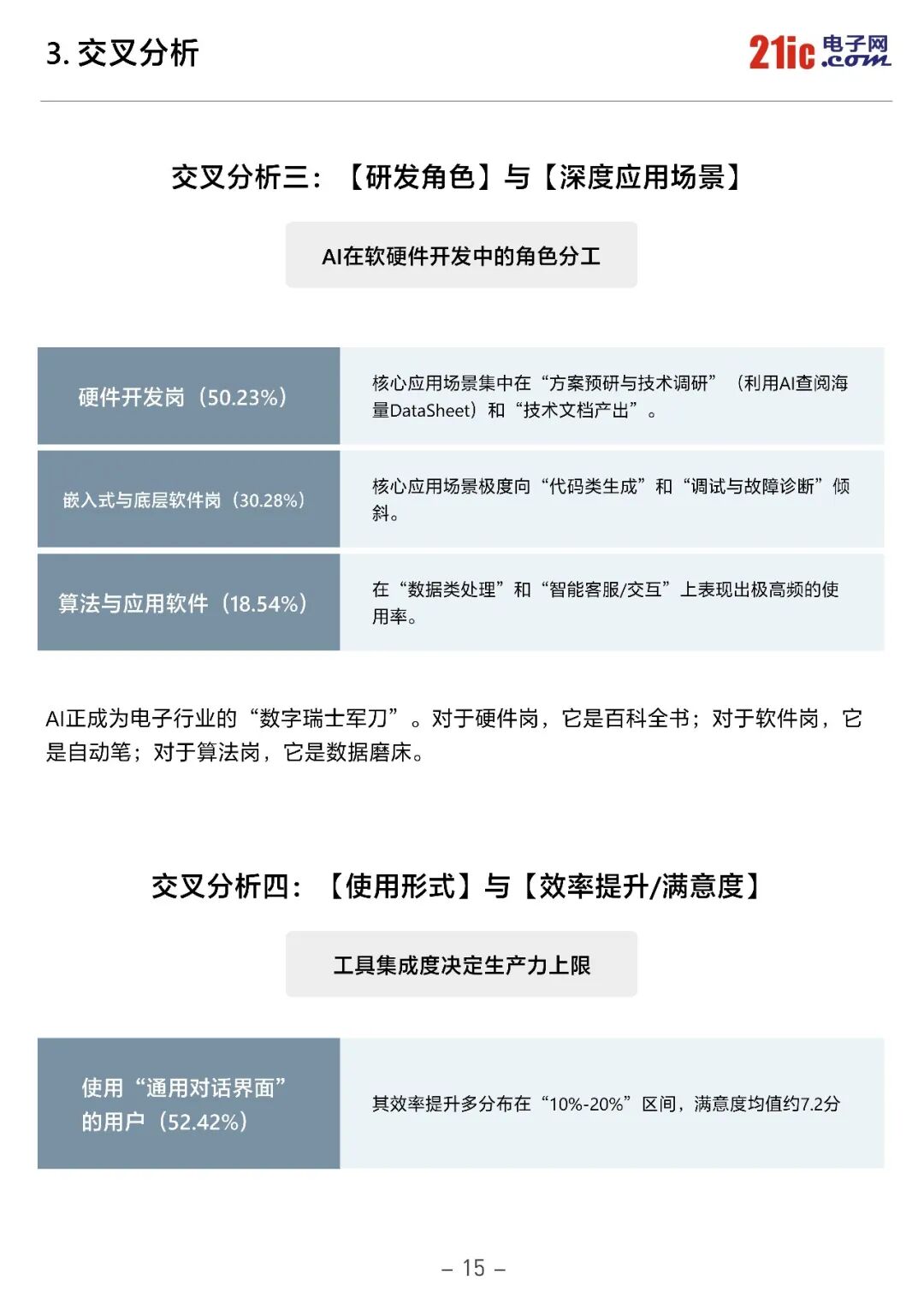
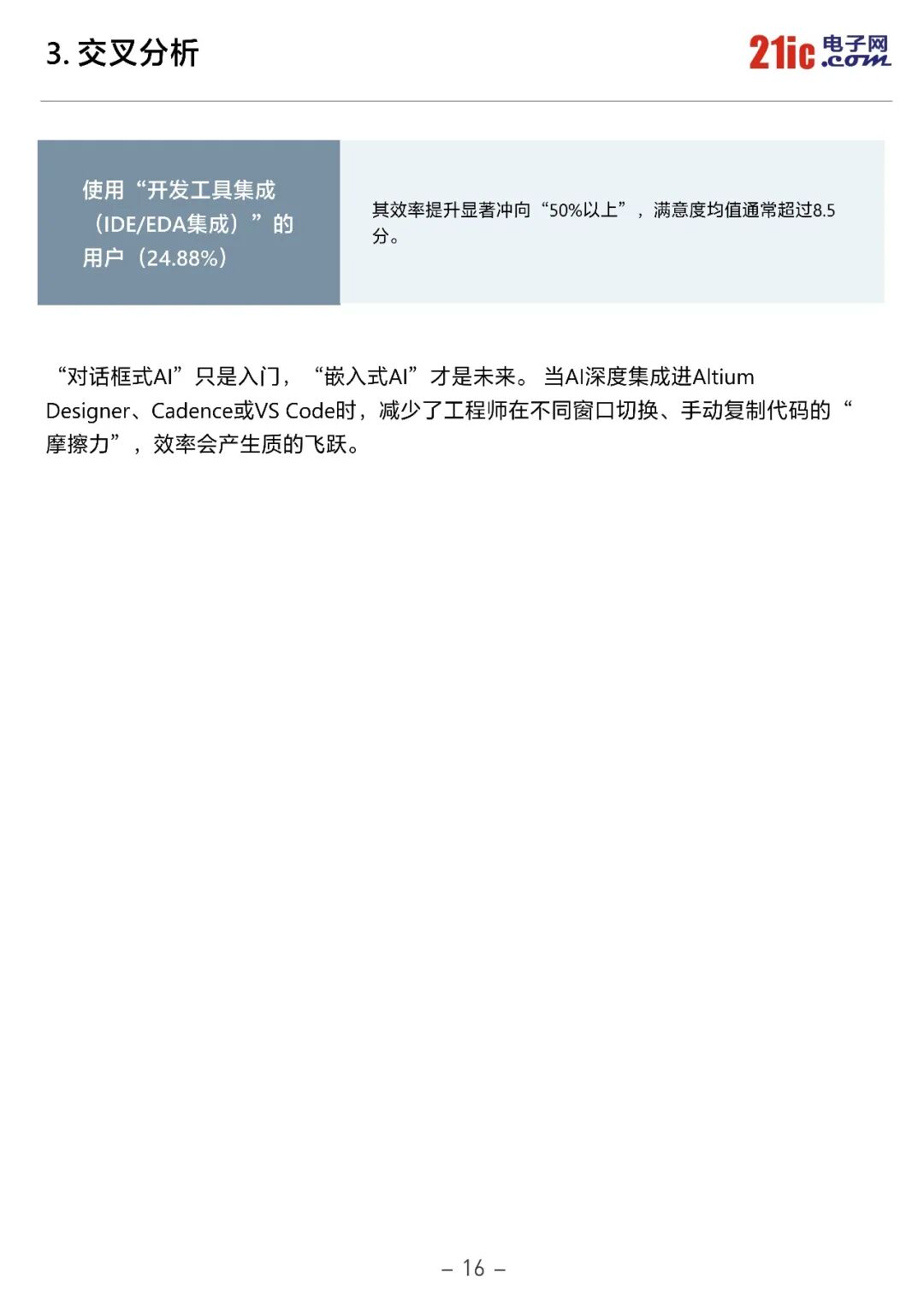
这份报告折射出的,是电子工程底层硬件与系统设计被重塑的现状。
评论区
登录后即可参与讨论
立即登录