当前第三代半导体产业迎来广阔发展机遇,碳化硅(SiC)与氮化镓(GaN)凭借高频、高功率、低损耗等优异特性,已成为车载快充、数据中心及能源领域能效升级的核心关键材料。相较于传统硅基 MOSFET,碳化硅器件更具备高频低损耗、耐高温、高耐压、高功率密度及高可靠性等突出优势,在大功率电源应用中可显著提升转换效率、缩小产品体积、降低系统成本,是新一代高效电源的理想技术方案。
晶丰明源结合碳化硅 SiC MOSFET 器件优势,率先推出 BP3532GC、BP3532HC 系列产品。方案在全功率范围内采用准谐振谷底导通与混合频率调节模式,集成恒压 + 恒流双闭环反馈控制,实现高精度电压输出与稳定的过载恒流控制;结合先进大贴片 EHSOP10 封装,在 200W 反激恒压电源应用中,系统效率可达 93% 以上,体积缩减 30%,有效拓展终端应用场景,进一步提升电源整体性能与可靠性。
大功率内置碳化硅产品BP3532GC/BP3532HC

目标应用:赋能多元恒压照明场景
本系列方案主要针对高性能恒压驱动市场,目标应用包括:
-
恒压灯带照明
-
橱卫照明驱动
-
开关电源

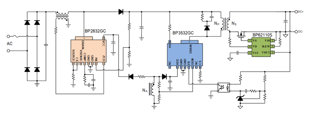
图1. 两级高PF隔离恒压应用电路图

图2. 单级低PF隔离恒压应用电路图(200W 24V/8.3A)
核心性能:效率提升
-
内置直驱800V SiC MOSFET,支持高频(<150KHz)工作,有效提升电源功率密度
-
全功率范围内QR CRM/DCM模式工作,单级低PF应用,效率>93%
-
副边输出整流管尖峰低,可以用低耐压MOSFET,提高系统效率
-
BP3532GC集成恒压+恒流双反馈功能,双重过功率保护
-
优化满载和空载Burst mode噪音,待机功耗低至<0.3W
-
BP3532GC集成高压启动和输入欠压自动降功率保护
-
集成输出开路保护,短路保护和系统异常过温等多重保护功能

图3. EHSOP-10封装(BP3532GC)
全系列Demo方案
晶丰明源提供覆盖100W至200W的完整参考方案,满足不同功率段的设计需求:
200W方案:BP3532HC+BP62110S

(长宽高-140mm x 50mm x 14mm)
150W方案:BP3532GC + BP62110S

(长宽高- 154mm x 30.5mm x 11mm)
108W方案:BP2632GC + BP3532GC + BP62110S

(长宽高:175mm x 56mm x 13mm)
方案实测数据
效率曲线
全功率范围内谷底导通模式工作,单级低PF应用,系统效率>93%。BP3532GC在 200W /150w反激恒压电源方案中实现了系统效率大于93% 的优异表现。这得益于芯片内置直驱800V SiC MOSFET,和全功率范围内,全程实现 MOSFET准谐振谷底导通控制,显著降低了开关损耗。



输出负载调整率曲线
BP3532GC集成恒压+恒流双反馈功能。当输出功率从轻载逐渐增大满载时,输出电压保持稳定;当功率超过恒流设定点之后,芯片进入恒流反馈模式,输出电流维持最大恒流值,输出电压开始平滑下降,当VCC电压降至VCC_UVLO后停止输出。整个过程线性过渡、无跳变,实现了电源在过载情况下保持输出精准的恒流保护功能。



空载功耗
优化满载和空载Burst mode噪音,待机功耗低至<0.3W



输入欠压自动降功率保护
BP3532GC兼容宽输入电压应用,当输入电压跌落时,芯片根据输入电压的降低程度,自动减小输出电流。能够保证在低输入电压时,确保电源仍能安全、可靠地运行。

过温保护
BP3532GC 集成芯片内部温度检测与保护机制。当系统工作温度超过设定阈值时,芯片自动触发过温保护,及时关断输出,防止电源因过热而损坏。待温度回落至安全区间后,电源可自动恢复工作。可保证电源在高温环境或异常情况下的可靠性与安全性。
短路保护
BP3532GC内置多种保护功能,包括输出开路/短路保护,VCC欠压/过压保护,CS开路保护、副边二极管/副边绕组短路保护。







BP3532GC全程谷底开通,效率高
BP3532GC 在全功率范围内, MOSFET 都在最低谷底电压点开通,有效降低了开关损耗,从而显著提升系统效率。同时,这一控制方式使副边同步整流 MOS 管的电压尖峰大幅降低,对 MOS 管的耐压要求也随之下降,允许选用更低耐压、更低成本的同步整流管,在提升可靠性的同时优化了系统成本。下图图1为带轻载时BP3532GC的VDS波形,为谷底导通。图2为同步整流DRAIN脚开机波形,无尖峰;图3为同步整流DRAIN脚关机波形,无尖峰。



晶丰明源恒压电源选型

内置碳化硅BP3532GC、BP3532HC恒压系列产品,在大功率恒压电源应用中实现效率跃升和功率密度提升、同时减小产品尺寸、降低整机重量。使电源系统兼具高效率、低发热、高可靠性三大特性,全面护航您的恒压电源应用。
BP3532GC/BP3532HC 应用在终端电源产品系列
晶丰明源
上海晶丰明源半导体股份有限公司(股票代码:688368)成立于2008年10月,是专业的电源管理和控制驱动芯片供应商。公司总部位于上海,在杭州、成都、南京、上海、海南和香港设有子公司,在深圳、厦门、中山、东莞、苏州等13个城市设有客户支持中心,为客户提供全方位服务。
晶丰明源专注于电源管理和电机控制芯片的研发和销售,坚持自主创新产品覆盖LED照明驱动芯片、AC/DC电源管理芯片、DC/DC电源管理芯片、电机控制驱动芯片等,广泛应用于LED照明、家电、手机、个人电脑、服务器、基站、网通、汽车、工业控制等领域。
晶丰明源坚持“创芯助力智造,用心成就伙伴”的使命,为行业发展而拼搏,为国家强盛而立志,在技术领先的领域推动行业进步,在国产落后的领域奋力缩小差距,铸就时代芯梦想!
评论区
登录后即可参与讨论
立即登录