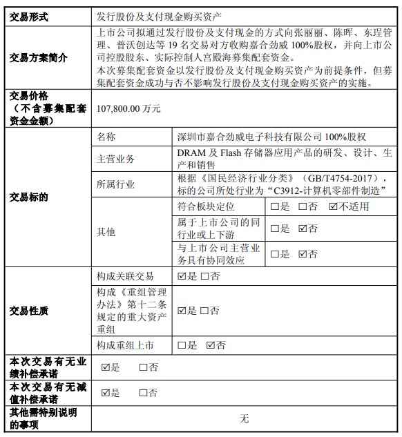
4月17日晚间,时空科技同步披露2025年年度报告与重大资产重组草案,公司拟通过发行股份及支付现金方式,作价10.78亿元收购深圳市嘉合劲威电子科技有限公司(简称"嘉合劲威")100%股权,并向控股股东、实际控制人宫殿海发行股份募集配套资金。本次交易构成重大资产重组。

股份+现金对价,实控人加码锁仓
根据重组草案,嘉合劲威100%股权交易作价10.78亿元,其中以股份方式支付约5.75亿元,以现金方式支付5.03亿元;发行股份购买资产及募集配套资金的发行价格均为23.08元/股。公司同时拟向宫殿海募集配套资金不超过5.25亿元,全部用于支付现金对价及相关费用。

重组完成后,若不考虑配套募资,宫殿海持股比例将由37.51%降至29.98%;若考虑配套募资,其持股比例将升至40.83%。此外,时空科技将新增持股超5%的股东张丽丽。宫殿海已承诺,因本次募集配套资金所获新发行股份自发行结束之日起36个月内不得转让。由于交易后宫殿海持股比例进一步提高并触及要约收购线,公司董事会已同意提请股东会批准其免于发出要约。
嘉合劲威:国产存储模组"隐形冠军"
嘉合劲威成立于2012年,深耕存储行业十余年,主营业务为DRAM及Flash存储器应用产品的研发、设计、生产和销售,拥有光威、阿斯加特和神可三大品牌。公司系国家级专精特新"小巨人"、广东省制造业单项冠军及2025年广东省制造业500强企业。
技术层面,截至2025年末,嘉合劲威及子公司拥有授权专利100项(其中发明专利45项)、软件著作权42项,自主研发存储芯片测试技术,具备测试硬件、程序及算法开发能力。在国产替代方面,公司是业内较早推出基于国产芯片的DDR4、DDR5内存模组的企业,与长江存储等国内供应链建立深度合作。据集邦咨询报告,嘉合劲威在2023年全球DRAM独立模组厂中市场占有率排名第二。

财务数据显示,嘉合劲威2024年实现营业收入10.59亿元,归母净利润3049.68万元;2025年实现营业收入15.39亿元,归母净利润7081.36万元,呈明显上升趋势。
业绩承诺三年累计不低于2.34亿元
根据《业绩承诺及补偿协议》,嘉合劲威业绩承诺方张丽丽、陈晖、东珵管理、普沃创达承诺:标的公司2026年至2028年累计实现净利润合计不低于2.34亿元,其中2026年度不低于7000万元、2027年度不低于7700万元、2028年度不低于8700万元。
业绩补偿按交易对方获得股份比例分担:张丽丽44.12%、陈晖5.35%、东珵管理33.69%、普沃创达16.84%。以业绩承诺方的业绩补偿上限金额计算,本次交易的业绩补偿覆盖率为39.35%(未考虑交易税费的影响)。
买方连续5年亏损,退市风险悬顶
时空科技原主营业务聚焦夜间经济与智慧城市两大板块,以景观照明工程承包、文旅夜游项目开发、智慧路灯及智慧停车运营为核心。受宏观经济波动、地方政府财政收紧及行业竞争加剧影响,公司自2021年起连续5年亏损。
财务数据显示,2021年至2025年,时空科技归母净利润分别亏损1771.4万元、2.09亿元、2.07亿元、2.62亿元、2.44亿元;扣非净利润亦连续为负,2025年扣非净利润为-2.65亿元。营收方面,2022年至2025年营业收入均低于3.5亿元,其中2023年仅为2.03亿元。

根据交易所规则,若上市公司最近一个会计年度经审计的利润总额、净利润、扣非净利润三者孰低为负值,且扣除后的营业收入低于3亿元,其股票将被实施退市风险警示。时空科技披露,以2025年数据计算,并购完成后公司备考营业收入将达到18.87亿元,被实施退市风险警示及退市的风险将消除。
战略转型:收缩传统业务,押注存储赛道
时空科技表示,本次交易完成后,将对传统夜间经济、智慧城市业务有序推进战略收缩,优化项目结构、保障现金流稳健;对半导体存储业务则集中资源、加大投入,依托嘉合劲威的客户、技术与品牌基础,稳步实现向高景气半导体存储领域的战略转型。
事实上,公司已在提前布局:2025年12月设立全资子公司时空存储(深圳)半导体有限公司,并于2026年1月由其出资51%控股成立深圳市时空存储技术有限公司,形成"并购重组+产业共建"双轮驱动模式。
行业层面,在人工智能、云计算及数据中心建设带动下,全球半导体存储市场持续高景气。2025年全球DRAM与NAND Flash整体销售收入达2215.91亿美元,同比增长32.7%。预计2026年服务器将成为DRAM和NAND Flash最大的应用市场。
股价已提前反应,4月17日创出历史新高
尽管业绩持续低迷,时空科技股价在二级市场表现强势。去年4月至11月,该股从14元左右涨至87元多。短暂盘整后重拾升势,4月17日盘中创出历史新高89.39元,当日收报86.85元/股,总市值约86.05亿元。
本次交易尚需公司股东会审议及监管机构批准,最终能否实施仍存在不确定性。
评论区
登录后即可参与讨论
立即登录