新年换“芯”季到啦!2026年给各位工程师们送上第一份硬核“新年大礼”——全集成,零外围的2C1A或2A1C充电控制器HUSB385A!作为诚意满满的新年大礼,HUSB385A性能狂飙、功能拉满,马年开运就靠它!
HUSB385A特性
符合USB Type-C 2.1及USB PD 3.2标准
– 支持5 V、9 V、12 V、15 V和20 V FPDO
– 支持2个可编程APDO
– 支持SPR AVS 15 V,20 V
支持BC 1.2 DCP和HVDCP协议
– BC 1.2 DCP模式和Apple 5 V 2.4 A模式
– QC 2.0/3.0/QC 3.0+ Class A or Class B
– AFC、FCP、SCP和PE 1.1+/2.0
– UFCS 1.0
低至5~10 mA轻载检测
支持3端口应用(2C1A或2A1C)
支持快速充电模式
– 单端口:快速充电
– 多端口:共享5 V
内置带软启动功能的N-MOSFET
带内部补偿的恒压恒流控制
内置DRV驱动,可bypass前级DCDC
I2C从机接口用于信息上报,可配置I2C地址
三通道独立电流检测上报,精度低至10 mA
多档、分段线补选项
支持外部NTC温度采样和DPS(动态电源)功能
集成过压保护(OVP)、欠压保护(UVP)、欠压锁定(UVLO)、过流保护(OCP)、过温保护(OTP)及热失效保护(TSD)
芯片级联功能,带总电流限制
QFN-32L封装(4 mm x 4 mm)
±4 kV HBM ESD
全集成,零外围
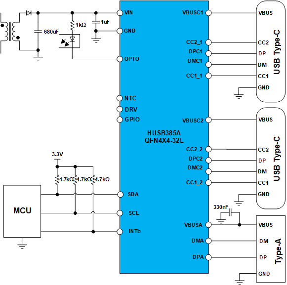
慧能泰最新推出了全集成,零外围的2C1A或2A1C充电控制器HUSB385A。4 mm x 4 mm QFN小尺寸的芯片内部集成环路补偿和采样电阻,有效降低BOM成本和PCB布局复杂度,是追求高效、紧凑设计的充电器的理想之选。

图1:HUSB385A 2C1A Demo
支持AVS & DPS
HUSB385A支持AVS & DPS。用户可以根据实际需求,通过DPS功能灵活设置定时降功率或过温降功率两种智能策略。
三路独立功率上报实现屏显
HUSB385A支持I2C通信模式。在I2C模式下,主机可以通过I2C总线实时读取HUSB385A当前的工作状态,握手的协议,以及当前的输出电压,输出电流,三路的独立电流,用于屏幕显示。

图2:HUSB385A屏显方案电路
支持两个芯片扩展4-6口应用
面对多口充电的复杂需求,HUSB385A支持双芯片级联扩展,可轻松扩展4-6口应用,且两个芯片间能智能共享总电流,确保每个端口都能获得稳定、均衡的电力供应。
关于慧能泰半导体
深圳慧能泰半导体科技有限公司是一家专注于智慧能源控制技术的公司,主要面向智能快充和数字能源领域,提供高性能数模混合芯片产品。公司总部设立在深圳前海,同时在上海、浙江杭州、美国加州设有研发中心。慧能泰的核心研发团队来自国内外顶尖半导体公司,拥有强大的研发创新能力。公司现已获多项授权专利,拥有独立自主知识产权,并于2020年被评为“高新技术企业”,2023年获评国家级专精特新“小巨人”企业。
目前,慧能泰已完成了围绕USB Type-C生态链的整体产品布局,开发并量产了多款产品:供电端的多系列PD Source协议芯片,受电端的高性能PD Sink(PD 诱骗芯片)、Type-C端口控制器(CC Logic),线缆端的USB eMarker(电子标签芯片)。成立以来,慧能泰连续推出多款业界领先的产品并广受市场欢迎。公司芯片出货量逾10亿颗,标杆性客户有联想、小米、三星、HP、贝尔金和努比亚等。同时,慧能泰也致力于提高能源利用效率、研究能源控制技术,借助自身的技术研发优势,面向ICT(通信服务器)、数据中心、光伏逆变器、储能等工业应用,研发数字电源控制芯片、高压驱动芯片、电源转换芯片和模块等产品。
慧能泰半导体肩负着“芯智慧 芯能源,共建绿色未来”的使命,立志成为业界领先的智慧能源控制技术供应商。
原文标题:三口快充零外围,DPS+屏显全到位
文章出处:【微信号:慧能泰半导体,微信公众号:慧能泰半导体】欢迎添加关注!文章转载请注明出处。
评论区
登录后即可参与讨论
立即登录