一前言
PCB layout在EMC(电磁兼容性)设计中至关重要,它直接决定了电子设备的抗干扰能力和电磁辐射水平。
良好的PCB设计可在源头解决80%以上的EMC问题,避免后期高昂的整改成本。一个糟糕的Layout,就像堵塞或混乱的经脉,必然导致EMC问题(干扰发射超标、抗干扰能力差)。

二不良的PCB layout会出现诸多问题
EMC设计中,如果在Layout阶段没有打好基础(环路面积大、回流路径不畅、分割不当、接地不良等),后期添加滤波、屏蔽、接地措施都可能还存在下列问题:
(1)效果有限:可能只能勉强通过测试,余量不足。
(2)成本高昂:滤波器、屏蔽罩、额外的接地处理都会增加物料和人工成本。
(3)设计复杂:需要反复调试,增加开发周期。
(4)可能引入新问题:如滤波器参数不当可能影响信号质量,屏蔽设计不良可能产生谐振。
优秀的Layout是“治本”,后期的补救措施往往是“治标”。

三良好的PCB layout能打通电路的“任督二脉”
一个精心设计的Layout,就像打通了任督二脉,让“电子气血”(电流、电磁场)运行顺畅、能量集中、干扰最小化,从而奠定良好的EMC基础。优秀PCB Layout的EMC价值:
(1)节省成本:节省后期屏蔽罩、滤波器的附加成本。
(2)提升可靠性:降低噪声导致的误触发风险(如MCU复位)。
(3)提高认证通过率:满足传导发射(CE)和辐射发射(RE)要求。

四实际案例分析
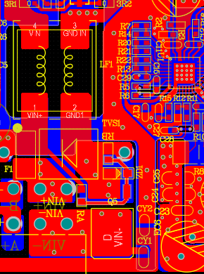
下面分享一个车载屏电源板的案例,通过排查确定了该电源板的噪声源头是一级电源升降压电路。电源板上已经有加了共模电感但是测试数据还是比较差的。

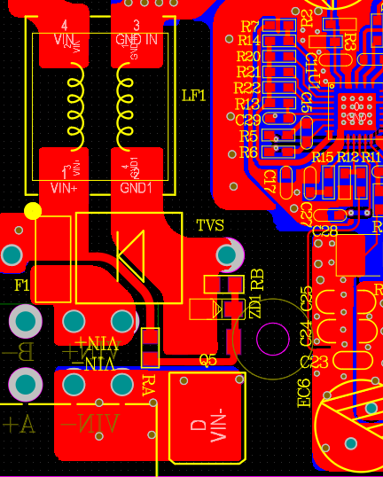
通过分析共模电感的layout,可以看出虽然共模电感底下没铺铜,但是共模的前后分地做的并不好;共模前的地线和共模后端的地线过于靠近,另外可以去掉一些不必要的地走线。下图是优化后的layout:


另外升降压电路的环路做的比较大,要通过大电流因此打了很多大过孔,功率电感两边走线很长;输入输出用了很多电容,其中有一些电容的容值是相同的,可以将同容值的电容保留一个,进一步减小环路。下图是优化后的layout:

通过对PCB layout进行整体优化,测试数据有很明显的改善。下图是优化前后的测试数据对比:


【核心原则】:
最小化高频回路面积、保证低阻抗接地、隔离噪声源。一次到位的PCB设计,是EMC合规中最经济的解决方案。

五总结
对于任何追求产品可靠性和符合电磁兼容法规的硬件工程师来说,深入理解并掌握PCB Layout设计,尤其是其中与EMC密切相关的原则(如环路控制、平面分割、接地、布线策略等),就是打通了EMC设计的“任督二脉”。这是EMC设计中无可争议的核心竞争力。
评论区
登录后即可参与讨论
立即登录