看不见的“智能信使”:你手机充电器里的反馈电路,如何让充电更聪明?
当我们每天为手机、电脑充电时,很少会思考:充电头是如何知道该输出多少功率的?为什么手机快没电时充电更快,而电量接近满格时又会自动“慢下来”?
这一切,都离不开一个藏在充电器内部的关键系统——反馈电路。
什么是反馈电路
开关电源凭借其高效、小巧、灵活、适应性强的巨大优势,已经成为消费电子、工业设备、通信系统、计算机等电源市场中很重要的角色。它是现代电子设备能够实现小型化、轻量化和高效能的关键技术之一。而保持其输出电压稳定的关键,就在于实时工作的《反馈电路》。
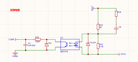
《反馈电路》在持续监测输出电压,利用晶体管光耦(如QX817、QX101X)与高精度参考电压芯片(如TL431)协同工作,将输出状态“告诉”电源控制芯片,从而动态调节输出功率。
简单说,它就像电源系统的“眼睛”和“信使”,实时汇报用电状态,确保供电既稳定又高效。

参考反馈电路电路图
为方便读者理解这里举例市面上常用的电源PWM控制芯片与QX1018光耦做讲解

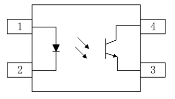
QX1018光耦

PWM控制芯片

上图为该IC的完整应用电路 图1

手机充电器接入市电时光耦接收端的波形如上
在充电器接入市电后会先把光耦输出端电压拉到5V(光耦未开启),这是PWM控制芯片上电的信号。在这段时间PWM控制芯片对该情况作出判断,认定外部没有接入用电器,将电压维持在900mV维持稳定等待接入用电器。

当接入手机后(先接入30%电量后接入70%电量。中间波形省略)光耦接收端输出(图1画红圈部分 )的波形如上
手机先处于低电量的状态下,手机电压小LED开启小,光耦发射端两端电压较大。反馈给PWM控制IC较弱,促使充电功率增加。更换有电的手机后,手机电量充盈的状态下,手机电压大LED开启较大,光耦发射端两端电压较小。反馈给PWM控制IC较强,减小充电功率。

拔出手机时光耦接收端输出波形如上
结合上述可知,光耦接收端两端电势差会在不同环境下有不同电势差。由此可见在不同的电量的情况下以及不同的使用环境下,光耦发射端回传给IC的信号会有不同,这不同的信号会参与IC内部的PWM运算。光耦内三极管发射极接入IC的FB经过IC内部处理输出响应的PWM波去实时调节MOS管的关断来控制Vout的占空比,保证电频的稳定。
上述情况可以理解为手机满电的时候,光耦传回给PWM的信号比较强,这个时候充电头不工作或者是低功率工作(可以理解为光耦传回去的电流比较高)。
反之手机没电的时候, 光耦传回给PWM控制芯片的信号比较弱,这个时候充电头高功率工作(可以理解为光耦传回去的电流比较低)。
通过这一系列控制,可以使交流市电转化为稳定的低压直流电供用电器使用。这样的反馈电路离不开光耦对于隔离的优越表现与对信号变化的及时响应。
为什么选择群芯光耦
应用领域广泛
核心应用:开关电源
电力产业:光伏、储能等高压隔离场景
民生领域:医疗、出行、日常用品
高端市场:新能源汽车、工业控制等
企业定位与使命
致力于打造“中国芯”,服务各行各业
以技术为支撑,构建光电集成电路生态
市场认可与客户信任
产品已覆盖多行业
获得众多头部客户信赖
行业发展角色
实现从家电到高端市场的进口替代
成为光耦行业领航者
是国产半导体自主化的重要代表
助推千行百业向智慧化发展
公司介绍
宁波群芯微电子股份有限公司成立于2018年7月,总部位于宁波杭州湾新区,是国家级专精特新"小巨人"企业,公司主要从事光耦和光传感产品的研发、生产和销售业务。公司主要产品包括光耦、光继电器等,广泛应用于新能源汽车、储能、光伏、消费电子以及工业控制等领域。公司的核心团队成员来自于国内外大型半导体公司,在集成电路芯片设计、工艺制程、封装测试及应用方面拥有丰富的经验。
公司在光电产品芯片技术和相应封装测试技术方面已有数十年的沉淀与积累,拥有专业的研发工程技术团队,是国内少数光耦元件获得CQC、UL、VDE、AEC-Q101等多项国内外产品品质与安全认证的企业,公司顺利通过IATF 16949体系认证,光耦产品的设计与制造达到车规级标准。
原文标题:【应用方案】群芯光耦在开关电源的应用--反馈电路图
文章出处:【微信号:群芯微电子,微信公众号:群芯微电子】欢迎添加关注!文章转载请注明出处。
评论区
登录后即可参与讨论
立即登录